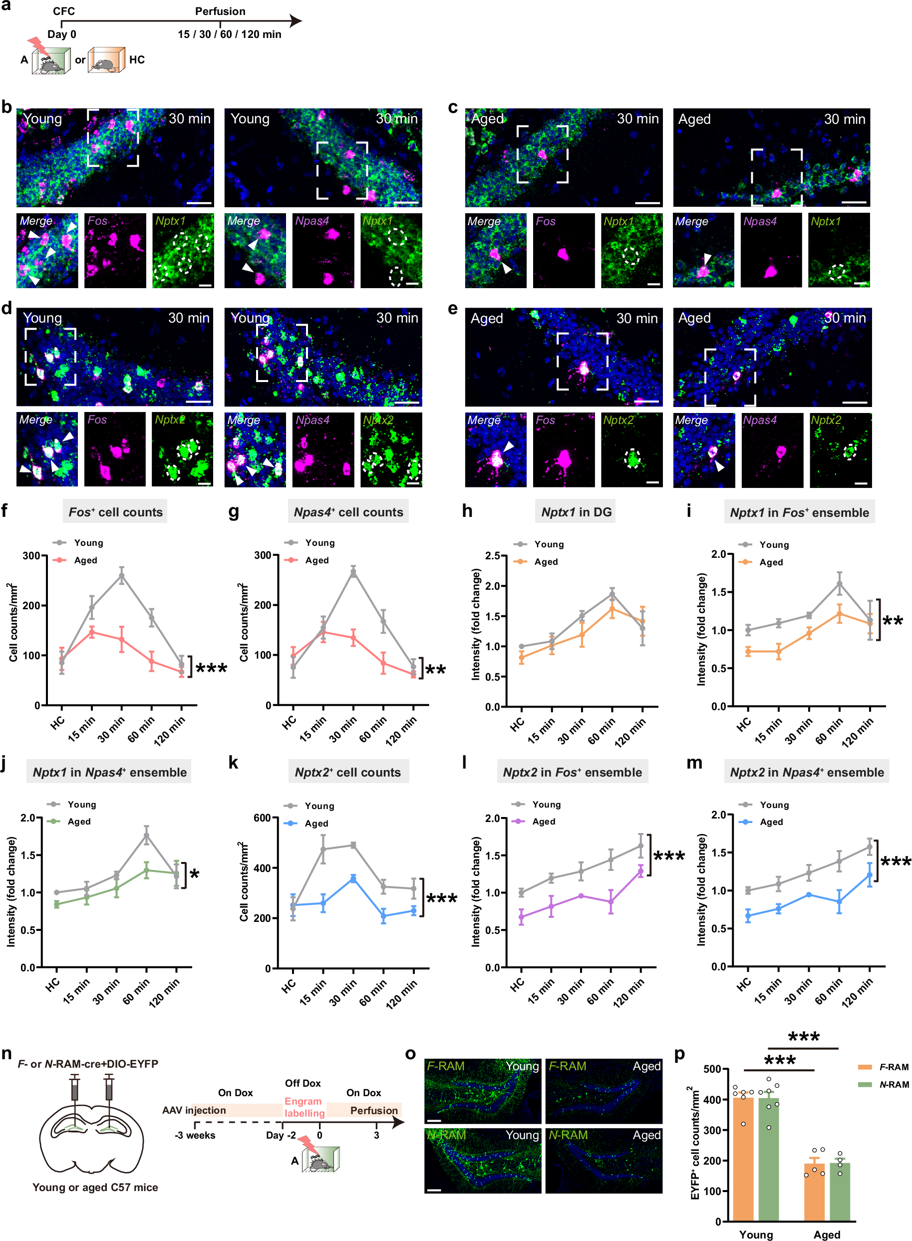
Fig. 6: Nptx expression in DG engram cells in young and aged mice.

a Experimental scheme for smFISH. b, c Representative confocal images of Nptx1 colocalizing with Fos and Npas4 30 min after CFC in DG of young (b) and aged (c) mice. Green: Nptx1; purple: Fos; blue: DAPI. White arrows indicate the colocalized cells. Scale bars: top, 30 μm; bottom, 10 μm. d, e Representative confocal images of Nptx2 colocalizing with Fos and Npas4 30 min after CFC in DG of young (d) and aged (e) mice. Green: Nptx2; purple: Npas4; blue: DAPI. White arrows indicate the colocalized cells. Scale bars: top, 30 μm; bottom, 10 μm. f, g Fos+ (f) and Npas4+ (g) cell counts in DG. Young HC, n = 4 mice, Aged HC, n = 5 mice; Young 15 min, n = 5 mice, Aged 15 min, n = 5 mice; Young 30 min, n = 4 mice, Aged 30 min, n = 4 mice; Young 60 min, n = 4 mice, Aged 60 min, n = 5 mice; Young 120 min, n = 4 mice, Aged 120 min, n = 5 mice. h Fluorescence intensity of overall Nptx1 mRNA in DG. Young HC, n = 4 mice, Aged HC, n = 4 mice; Young 15 min, n = 5 mice, Aged 15 min, n = 5 mice; Young 30 min, n = 5 mice, Aged 30 min, n = 4 mice; Young 60 min, n = 5 mice, Aged 60 min, n = 5 mice; Young 120 min, n = 4 mice, Aged 120 min, n = 5 mice. i Fluorescence intensity of Nptx1 mRNA in Fos+ ensemble in DG. Young HC, n = 4 mice, Aged HC, n = 4 mice; Young 15 min, n = 5 mice, Aged 15 min, n = 5 mice; Young 30 min, n = 5 mice, Aged 30 min, n = 4 mice; Young 60 min, n = 5 mice, Aged 60 min, n = 5 mice; Young 120 min, n = 4 mice, Aged 120 min, n = 5 mice. j Fluorescence intensity of Nptx1 mRNA in Npas4+ ensemble in DG. Young HC, n = 5 mice, Aged HC, n = 4 mice; Young 15 min, n = 5 mice, Aged 15 min, n = 4 mice; Young 30 min, n = 5 mice, Aged 30 min, n = 4 mice; Young 60 min, n = 5 mice, Aged 60 min, n = 4 mice; Young 120 min, n = 3 mice, Aged 120 min, n = 5 mice. k Nptx2+ cell counts in DG. Young HC, n = 5 mice, Aged HC, n = 4 mice; Young 15 min, n = 4 mice, Aged 15 min, n = 5 mice; Young 30 min, n = 5 mice, Aged 30 min, n = 4 mice; Young 60 min, n = 5 mice, Aged 60 min, n = 5 mice; Young 120 min, n = 5 mice, Aged 120 min, n = 4 mice. l Fluorescence intensity of Nptx2 mRNA in Fos+ ensemble in DG. Young HC, n = 4 mice, Aged HC, n = 4 mice; Young 15 min, n = 5 mice, Aged 15 min, n = 4 mice; Young 30 min, n = 6 mice, Aged 30 min, n = 4 mice; Young 60 min, n = 5 mice, Aged 60 min, n = 4 mice; Young 120 min, n = 5 mice, Aged 120 min, n = 4 mice. m Fluorescence intensity of Nptx2 mRNA in Npas4+ ensemble in DG. Young HC, n = 4 mice, Aged HC, n = 4 mice; Young 15 min, n = 5 mice, Aged 15 min, n = 4 mice; Young 30 min, n = 5 mice, Aged 30 min, n = 4 mice; Young 60 min, n = 5 mice, Aged 60 min, n = 4 mice; Young 120 min, n = 4 mice, Aged 120 min, n = 4 mice. n Diagram of AAV injection and experimental scheme to label F-RAM and N-RAM cells. o Representative images of F- and N-RAM engram cells in DG of young and aged mice. p F-RAM and N-RAM cell counts in DG of young and aged mice. Young F-RAM, n = 6; Young N-RAM, n = 7; Aged F-RAM, n = 5; Aged N-RAM, n = 4. Data are presented as mean ± SEM; *P < 0.05, **P < 0.01, ***P < 0.001.