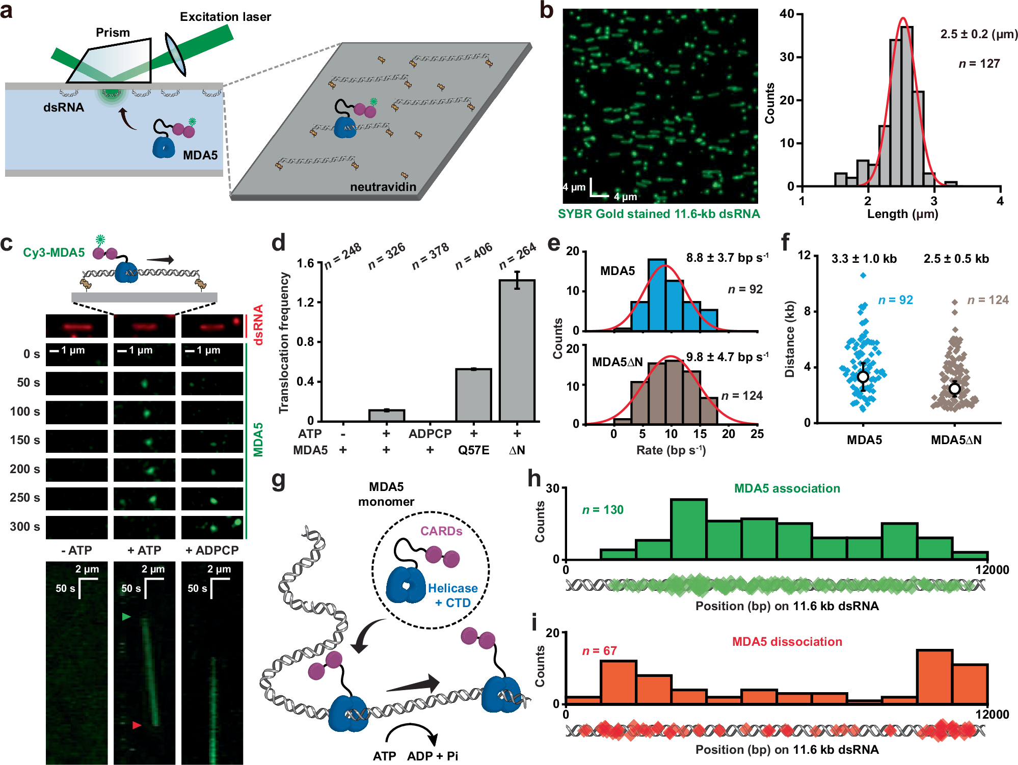
Fig. 1: MDA5 is an ATP-hydrolysis-driven motor on dsRNA.

a A schematic illustration of dsRNA and MDA5 observations by prism-based smTIRF microscopy. b Left: representative 11.6-kb dsRNA visualized by smTIRF microscopy in the absence of flow. The dsRNA was stained with SYBR Gold and a 42.7 × 42.7 µm field of view is shown. Right: the length distribution of the 11.6-kb dsRNA observed by smTIRF microscopy (n = number of dsRNA molecules). The data were fit with a Gaussian distribution that determined the mean ± SD. The contour length of an 11.6-kb dsRNA is calculated to be 3.3 µm. c Top: representative fluorescent images and a schematic illustration showing the translocation of a Cy3-MDA5 (3 nM) motor on 11.6-kb dsRNA with ATP (middle, +ATP), and the absence of any MDA5 motors without ATP or with ADPCP (left and right, –ATP and +ADPCP). SYBR Gold-stained 11.6-kb dsRNA is shown in red and Cy3-MDA5 at various times is shown in green. Bottom: representative kymographs of Cy3-MDA5 on dsRNA under various conditions. Kymographs were generated by image stacking (see Supplementary information, Fig. S2a). Green and orange arrowheads indicate the association and dissociation of MDA5 motor on dsRNA, respectively. d The frequency of MDA5, MDA5(Q57E) or MDA5ΔN motor (3 nM) translocation on 11.6-kb dsRNA under various conditions observed by smTIRF (mean ± SD; n = number of dsRNA molecules). e Histogram of binned MDA5 (top) and MDA5ΔN (bottom) translocation rates that were fit to Gaussian function to derive the average rates (mean ± SD; n = number of events). f Distribution of MDA5 and MDA5ΔN translocation distance. Diamonds represent individual events and open circles represent the mean processivity derived by single exponential decay fitting (mean ± SE; n = number of events). g A schematic illustration showing the translocation of a single MDA5 molecule along dsRNA backbone. h Distribution of the starting positions for MDA5 translocation on dsRNA (n = number of events). Diamonds represent individual starting events. i Distribution of the ending positions for MDA5 translocation on dsRNA (n = number of events). Diamonds represent individual ending events. All single-molecule studies were performed at least two separate times.