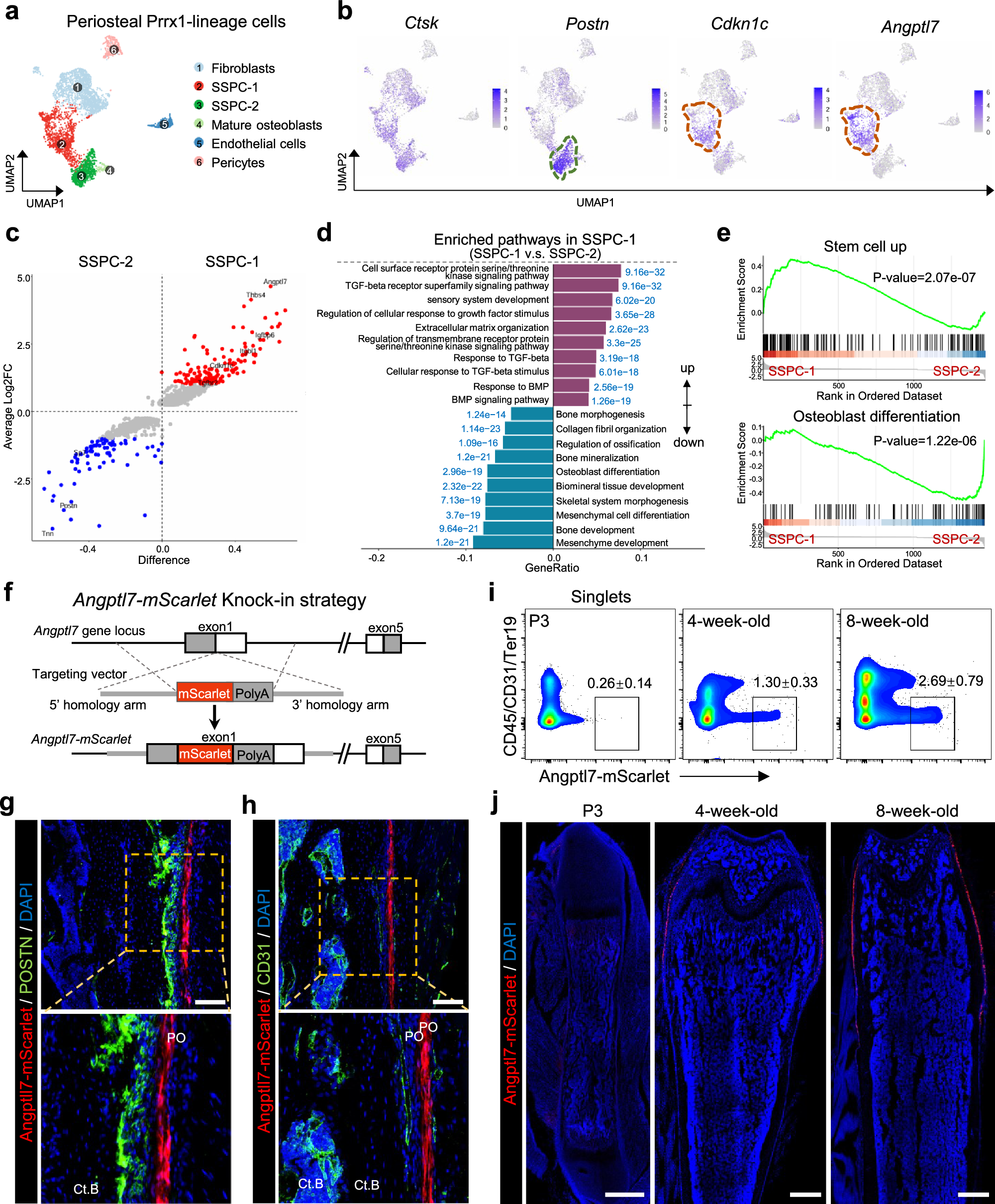
Fig. 1: Angptl7 specifically marks SSPC-1 in the fibrous layer of periosteum.

a UMAP plots showing the clustering of periosteal Prrx1-Ai9+ cells in the scRNA-seq analysis. b UMAP plots showing the expression of Ctsk, Postn, Cdkn1c, and Angptl7. c Mean-Average plots showing the DEGs between SSPC-1 and SSPC-2. Red, highly expressed in SSPC-1; blue, highly expressed in SSPC-2. d GO analysis of the DEGs between SSPC-1 and SSPC-2. e GSEA analysis showing the enriched gene signature of ‘BOQUEST_STEM_CELL_UP’ in SSPC-1 and ‘GOBP_OSTEOBLAST_DIFFERENTIATION’ in SSPC-2. f Schematic diagram of the construction of Angptl7-mScarlet mice. g, h Representative images of femur sections from 8-week-old Angptl7-mScarlet mice showing the Angptl7-mScarlet+ cells and their relative localization with POSTN (g) and CD31 (h). Ct.B, cortical bone. PO, periosteum. Scale bar, 100 μm. i Representative flow cytometry plots showing the percentage of Angptl7-mScarlet+ cells in the periosteum of Angptl7-mScarlet mice at P3, 4-week-old, and 8-week-old. Data represent mean ± SD. j Confocal imaging showing the femur sections from Angptl7-mScarlet mice at P3, 4-week-old, and 8-week-old. Scale bar, 500 μm.