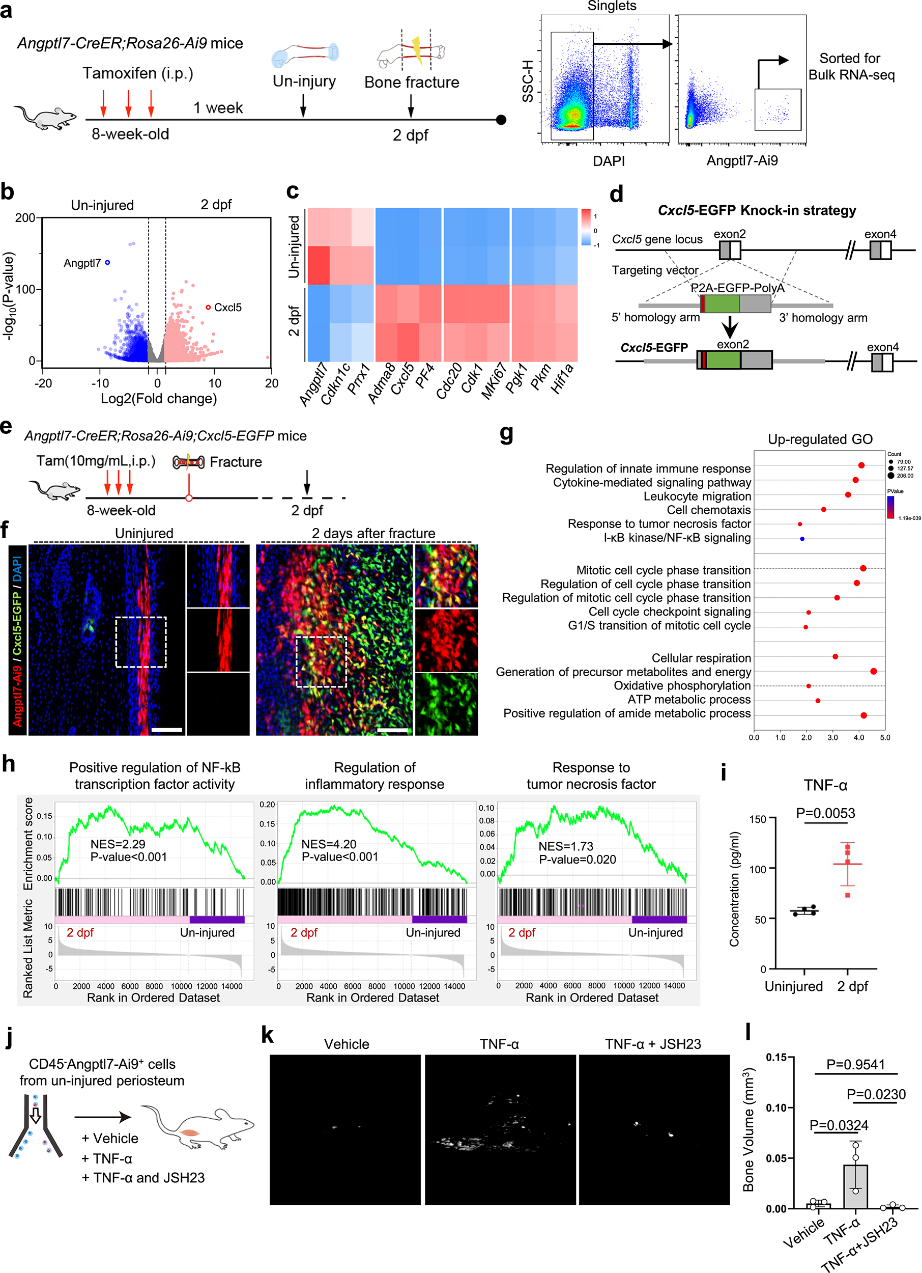
Fig. 7: Inflammatory signals trigger the activation of Angptl7-lineage P-SSCs via NF-κB signaling pathway.

a Schematic diagram of the experimental design for bulk RNA-seq of Angptl7-lineage cells before and after bone fracture. b Volcano plots showing the DEGs in the bulk RNA-seq for Angptl7-lineage cells from the uninjured femurs and fractured femurs at 2 dpf. Red, high expressed at 2 dpf; blue, high expressed in uninjured group. c Heatmap of the DEGs between Angptl7-lineage cells from the fractured femurs at 2 dpf and the uninjured femurs. Red, high expression; blue, low expression. d Construction strategy of Cxcl5-EGFP knock-in mice. e Schematic diagram of the experimental design for the bone fracture of Angptl7-CreER;Rosa26-Ai9;Cxcl5-EGFP mice. f Confocal imaging of the femur sections from Angptl7-CreER;Rosa26-Ai9;Cxcl5-EGFP mice showing the Angptl7-Ai9+ cells and Cxcl5-GFP+ cells in the uninjured femur (left) and the injured femur (right) at 2 dpf. Scale bar, 100 μm. g GO analysis of the upregulated DEGs in the Angptl7-lineage cells from the injured femurs at 2 dpf. h GSEA analysis showing the enriched gene signature in Angptl7-lineage cells from the uninjured femurs and fractured femurs at 2 dpf. i Quantification of the concentration of TNF-α in the uninjured femurs and injured femurs at 2 dpf, detected by the electrochemiluminescence assay. Data represent mean ± SD. Two-tailed unpaired t-test was used. n = 4 mice per condition. j–l Schematic diagram of the experimental design (j), μCT re-construction (k) and quantification (l) of the ossified bone formed by Angptl7-lineage cells at 8 weeks after transplantation with vehicle, TNF-α (20 ng/mL) and TNF-α (20 ng/mL) plus JSH23 (10 μM). Data represent mean ± SD. One-way ANOVA followed by Tukey’s test was used. n = 3 mice per condition.