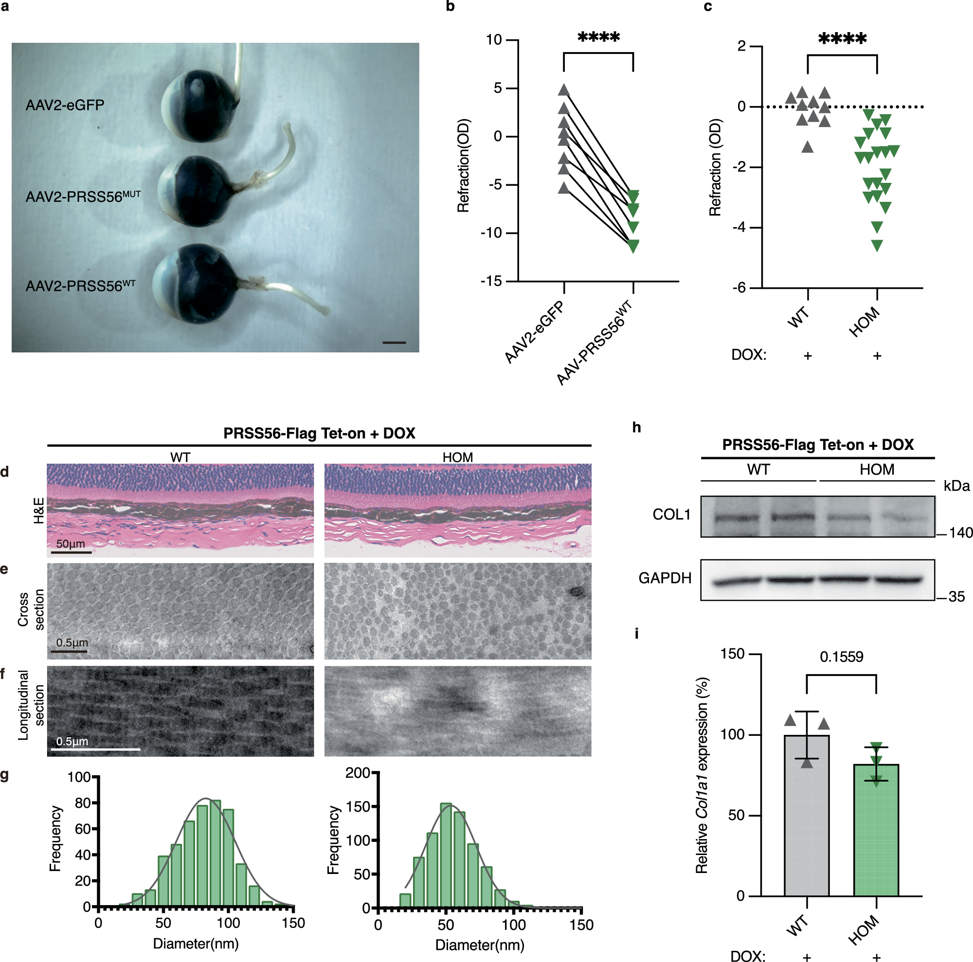
Fig. 4: Morphological changes in the retina and sclera of PRSS56-overexpressing mice.
From: Increased PRSS56 expression is a causal factor and therapeutic target for human axial high myopia

a AAV2-PRSS56WT injection increases eye size relative to that of AAV2-PRSS56Mut or AAV2-eGFP controls. Scale bar, 1 mm. b Eyes injected with AAV2-PRSS56WT were significantly more myopic than contralateral eyes injected with AAV2-eGFP; n = 8 eyes per condition. c Eccentric infrared photorefraction measurements show a significant myopic shift in DOX-treated Tet-on mice compared with controls; n = 10–20 mice per genotype. d H&E staining of the sclera revealed that DOX-induced Tet-on mice exhibited significant scleral thinning compared with WT controls. Scale bar, 50 ÎĽm. e–g Transmission electron microscopy of cross sections (e) and longitudinal sections (f) of the posterior sclera revealed heterogeneously sized collagen fibrils with irregular contours, enlarged interfibrillar spacing, and significantly reduced diameters (g) in DOX-induced Tet-on mice compared with WT controls. Scale bars, 0.5 ÎĽm. h, i Western blot (h) and qPCR (i) analyses revealed significantly reduced type â… collagen expression in scleral tissues of DOX-induced Tet-on mice compared with WT controls; n = 3 mice per genotype.