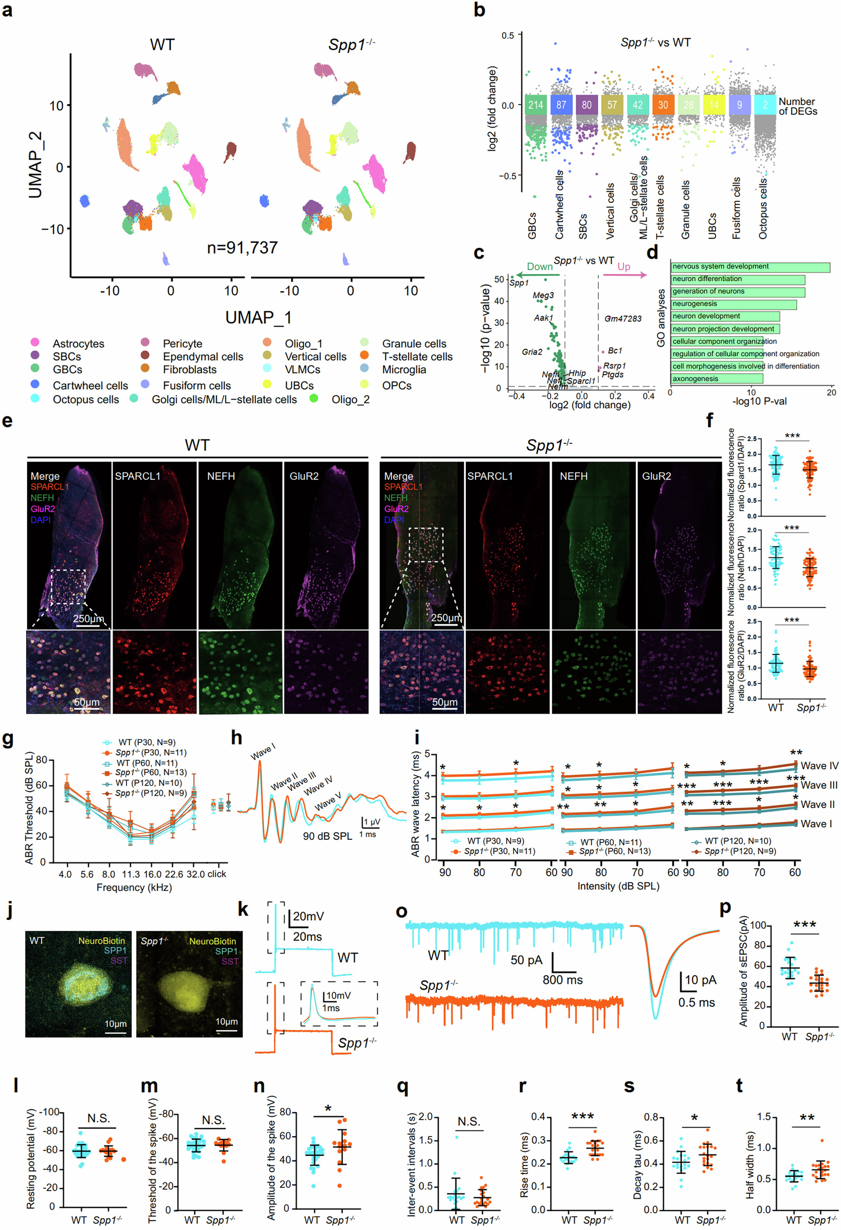
Fig. 5: Spp1 is required to maintain the normal function of the Spp1+ bushy cells.

a UMAP of the snRNA-seq cell-type taxonomy of the CN from adult WT and Spp1–/– mice. b Strip chart showing DEGs across neuronal types. Genes with colored dots are significantly (P < 0.05 and log2(fold change) > 0.1) upregulated or downregulated. Genes in gray are not significantly changed. c, d Volcano plot showing the DEGs of bushy cells between WT and Spp1–/– mice (c) and their GO enrichment analysis (d). e, f Immunostaining showing that the expression of SPARCL1, NEFH, and GluR2 is reduced in Spp1–/– mice. Statistical analysis was performed using a two-tailed unpaired Student’s t-test. ***P < 0.001. g Spp1–/– mice exhibited no significant increase in the ABR threshold (P > 0.05, two-way ANOVA followed by a Bonferroni post hoc test). h Click-evoked ABR example waves were recorded at 90 dB sound pressure level (SPL) for WT and Spp1–/– mice, and waves corresponding to waves I, II, III, IV, and V are marked. i Latencies of ABR waves II, III, and IV were significantly increased in Spp1–/– mice at 1 month, 2 months, and 4 months of age. Statistical analysis was performed using two-way ANOVA followed by a Bonferroni post hoc test. *P < 0.05, **P < 0.01, and ***P < 0.001. j Images of a recorded neuron that was filled with Neurobiotin (yellow) and immunostained with SPP1 (light blue) and SST (magenta). In WT mice, bushy cells that were exclusively labeled with SPP1 (not expressing SST) were identified as Spp1+ bushy cells. In Spp1-knockout mice, where SPP1 expression is absent, bushy cells (based on their electrophysiological properties) that showed negative SST immunostaining were classified as Spp1+ bushy cells. k–n Diagrams showing patch-clamp recordings of the spiking properties of Spp1+ bushy cells (k). Comparisons of resting membrane potential (l), threshold (m), and amplitude (n) of the spikes between WT and Spp1–/– mice are shown. Statistical analysis was performed using a two-tailed unpaired Student’s t-test (i, m) or Mann–Whitney U test (n). N.S., P > 0.05, *P < 0.05. o Examples of sEPSC events (left) and average sEPSC traces (right) from Spp1+ bushy cells of WT and Spp1–/– mice. p–t Summary of average sEPSC amplitude (p), sEPSC event frequency (q), 10%–90% rise time (r), characteristic decay time (s), and half-width (t) in WT and Spp1–/– mice. Statistical analysis was performed using a two-tailed unpaired Student’s t-test (p, r, t) or Mann–Whitney U test (q, s). N.S., P > 0.05; *P < 0.05, **P < 0.01, and ***P < 0.001.