Fig. 2

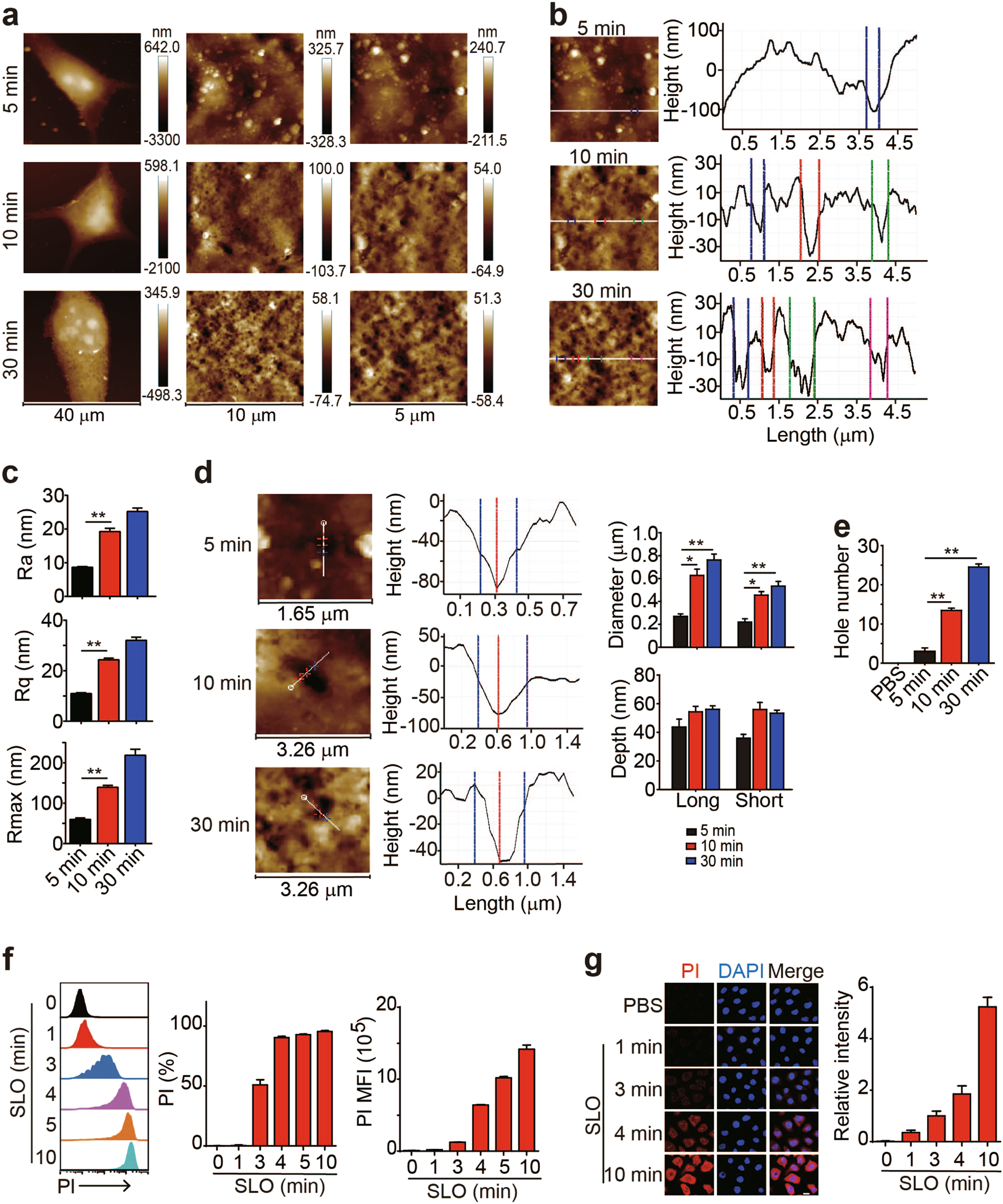
SLO-mediated pore formation occurs in a time-dependent manner. a–e OVA-B16 cells (1 × 105) were treated with 50 U of SLO for different time intervals, as indicated. Cells were fixed and imaged using AFM. Representative images of OVA-B16 cell topographies at different magnifications are shown (a). Surface roughness was analyzed (b), and the values of Ra, Rq, and Rmax were calculated (c). The pore diameter and depth were measured by a section analysis of high-resolution AFM topographies (d). The number of pores was counted within three 10 × 10 μm2 areas from one cell (n = 6) (e). f, g OVA-B16 cells were treated with 50 U of SLO for different time points, as indicated. During the last 30 s of the SLO treatment, PI (100 μM) was added to the culture medium and PI+ cells were immediately analyzed by flow cytometry (f). Some cells were fixed and observed under a confocal microscope (g). Bar, 20 μm. *p < 0.05 and **p < 0.01 by one-way ANOVA (c–e). The data are presented as the means ± SEM of three independent experiments