Fig. 2

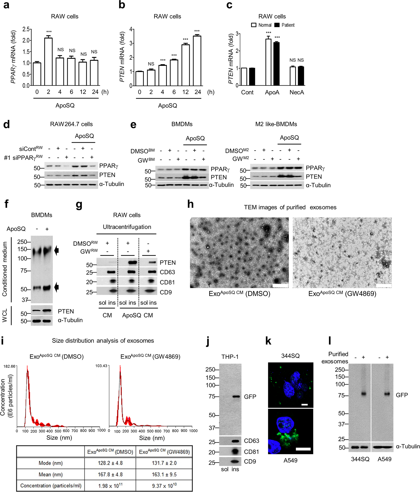
PPARγ-dependent PTEN secretion in exosomes and PTEN uptake by recipient cells. qPCR analysis of PPARγ and PTEN mRNA in RAW cells exposed to apoptotic 344SQ cells (ApoSQ) for the indicated times shown in (a, b) or PTEN mRNA in blood MDMs from healthy donors or lung cancer patients exposed to apoptotic (ApoA) or necrotic (NecA) A549 cells for 24 h, as shown in (c). d Immunoblot analysis of indicated proteins in RAW cells transfected with PPARγ siRNA before ApoSQ stimulation for 24 h. e Immunoblot analysis of indicated proteins in BMDMs (left) or M2-like BMDMs (right) pretreated with GW9662 (10 μM) for 1 h before stimulation with ApoSQ for 24 h. f Immunoblot analysis of PTEN with whole-cell lysates from mouse BMDMs stimulated with ApoSQ (WCL) and of the secretion levels of PTEN using affinity pull-down in conditioned medium (CM). PTEN immunoprecipitates were separated by SDS-PAGE in nonreducing conditions. The arrows indicate the immunoglobulin heavy/light chain complex (up) and PTEN (down). g CM from RAW cells pretreated with 10 μM of GW9662 before ApoSQ stimulation for 24 h was fractionated by ultracentrifugation, and the soluble (sol) and insoluble (ins) fractions were immunoblotted with antibodies against PTEN, CD63, CD81, or CD9. h TEM images of exosomes isolated from the CM of ApoSQ-stimulated RAW cells pretreated with or without 20 μM GW4869. Scale bars: 20 μm. i Size distribution analysis of exosomes from the CM of ApoSQ-stimulated RAW cells pretreated with 20 μM GW4869 or vehicle (2% DMSO in saline). The horizontal axis represents particle size (nm), and the vertical axis represents particle concentration (×106 particles/ml). The red bars represent the s.e.m. The values represent the mode or mean size ± s.e.m. from three independent experiments. j Immunoblot analysis of GFP-PTEN, CD63, CD81, and CD9 in the soluble and insoluble fractions after ultracentrifugation of CM from a human macrophage cell line (hMϕ) overexpressing GFP-PTEN exposed to ApoA. k Direct fluorescence of 344SQ and A549 cells 24 h after treatment with harvested exosomes containing GFP-PTEN using confocal microcopy. Scale bars: 20 μm. l Lysates from 344SQ and A549 cells after incubation with harvested exosomes from hMϕ overexpressing GFP-PTEN were subjected to western blotting analysis. NS not significant; **P < 0.01 and ***P < 0.001. Data are from three independent experiments (mean ± s.e.m. in (a, b, i) below tables), three donors (mean ± s.e.m. in (c)), or one experiment representative of three independent experiments with similar results, as shown in (d–l)