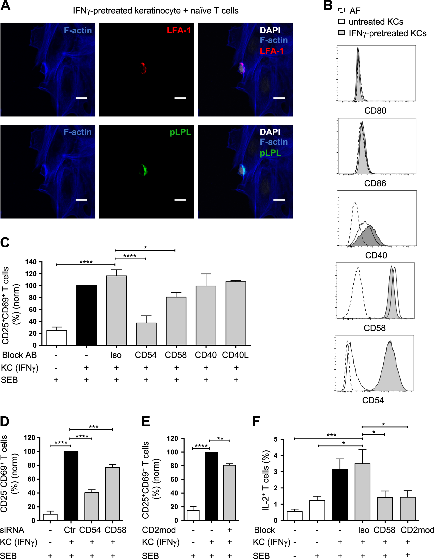
Fig. 3

CD54/LFA-1 and CD58/CD2 interactions are needed for keratinocyte-dependent T cell activation. a Representative confocal microscopy image of naive CD4+ T cells cultured for 30 min with IFNγ-pretreated SEB-loaded KCs. Upper panel: immunofluorescence staining for F-actin (blue) and LFA-1 (red) with DAPI staining (white). Lower panel: immunofluorescence staining for F-actin (blue) and phosphorylated L-plastin (pLPL, green) with DAPI staining (white). Scale bar = 10 µm. b Representative histograms of the surface expression of costimulatory receptors on untreated KCs (black line, white background) and KCs pretreated with IFNγ for 24 h (black line, gray background). Untreated KCs stained with an isotype control antibody (AF): dashed line, white background. c–f Naive CD4+ T cells were cultured for 24 h with untreated KCs (white bars) or IFNγ-pretreated KCs (black and gray bars) loaded with SEB (+) and then analyzed by flow cytometry. The effect of isotype control antibodies (Iso), blocking antibodies against costimulatory receptors (CD54, CD58, CD40, and CD40L) (c), siRNA treatment of KCs (control (Ctr), CD54-specific, or CD58-specific siRNAs) (d), or CD2 downmodulation (CD2mod) in T cells (e) on CD25 and CD69 expression after 24 h of coculture (n = 6 individual T cell donors). The data were normalized to the percentage of CD25+CD69+ naive CD4+ T cells cultured with IFNγ-pretreated KCs loaded with SEB (black bar). f Effect of blocking antibodies against CD58 or CD2 downmodulation (CD2mod) in T cells on intracellular IL-2 expression after 24 h of coculture (n = 6 individual T cell donors). Data are represented as the mean ± SEM. ****p < 0.0001; ***p < 0.001; **p < 0.01; *p < 0.05. See also Fig. S3