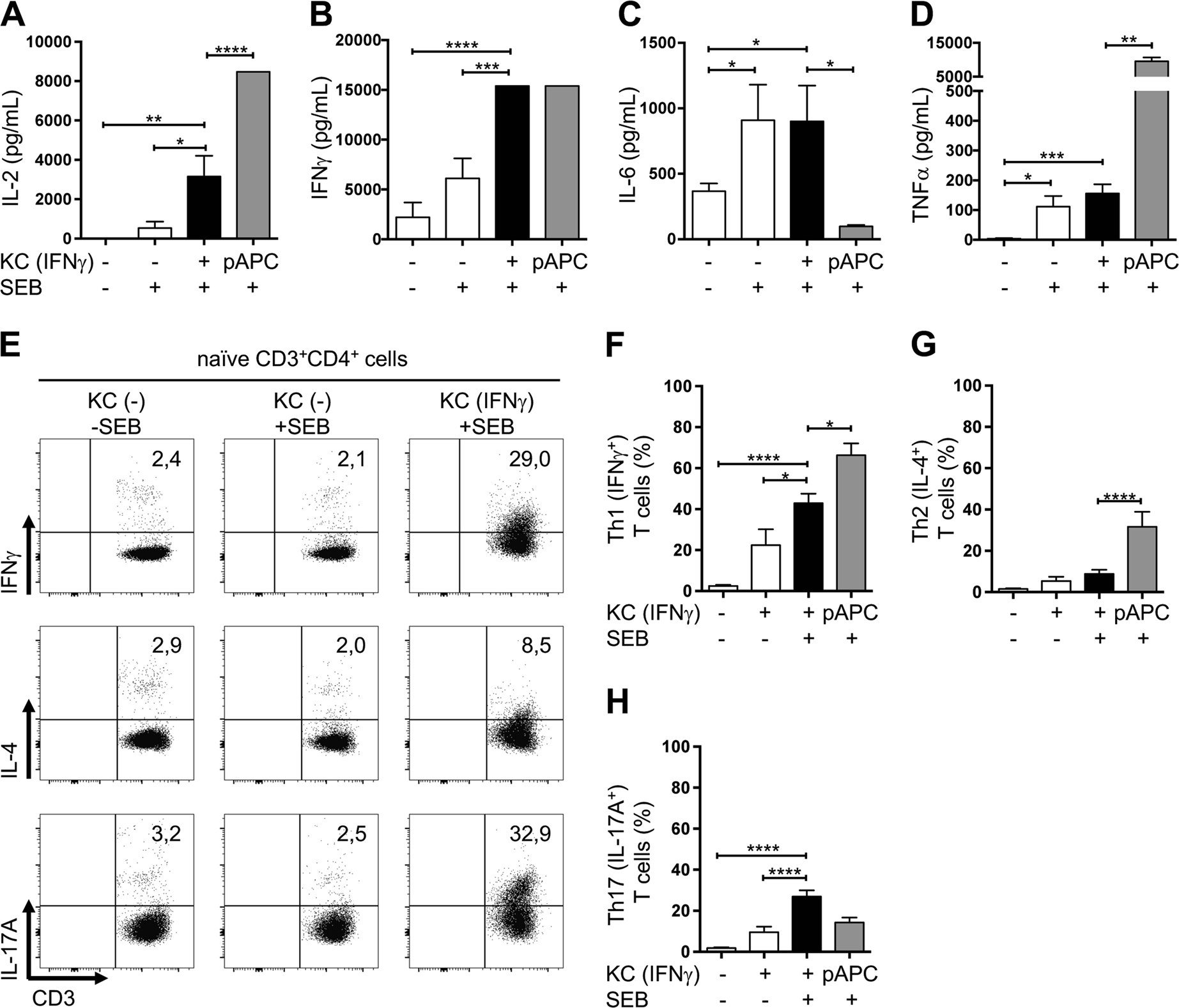
Fig. 4

IFNγ-pretreated keratinocytes initiate T cell-specific cytokine production, triggering Th1 and Th17 differentiation. Naive CD4+ T cells were cultured for the indicated time periods with untreated KCs (white bars) or IFNγ-pretreated KCs (black bars) loaded with SEB (+) or not (−) and then analyzed by flow cytometry. Professional antigen-presenting cells (pAPCs) loaded with SEB served as a positive control (gray bars). Amounts of secreted IL-2 (a), IFNγ (b), IL-6 (c), and TNFα (d) after 24 h of coculture (n = 6 individual T cell donors). Secreted cytokine amounts were analyzed by a cytokine bead array. Representative dot plots (e) and statistical evaluation of the differentiation into Th1 (IFNγ+) cells (f), Th2 (IL-4+) cells (g), and Th17 (IL-17A+) cells (h) after 6 days of coculture (n = 5 individual T cell donors). Intracellular cytokine expression was analyzed after PMA/ionomycin treatment. Data are represented as the mean ± SEM. ****p < 0.0001; ***p < 0.001; **p < 0.01; *p < 0.05. See also Fig. S4