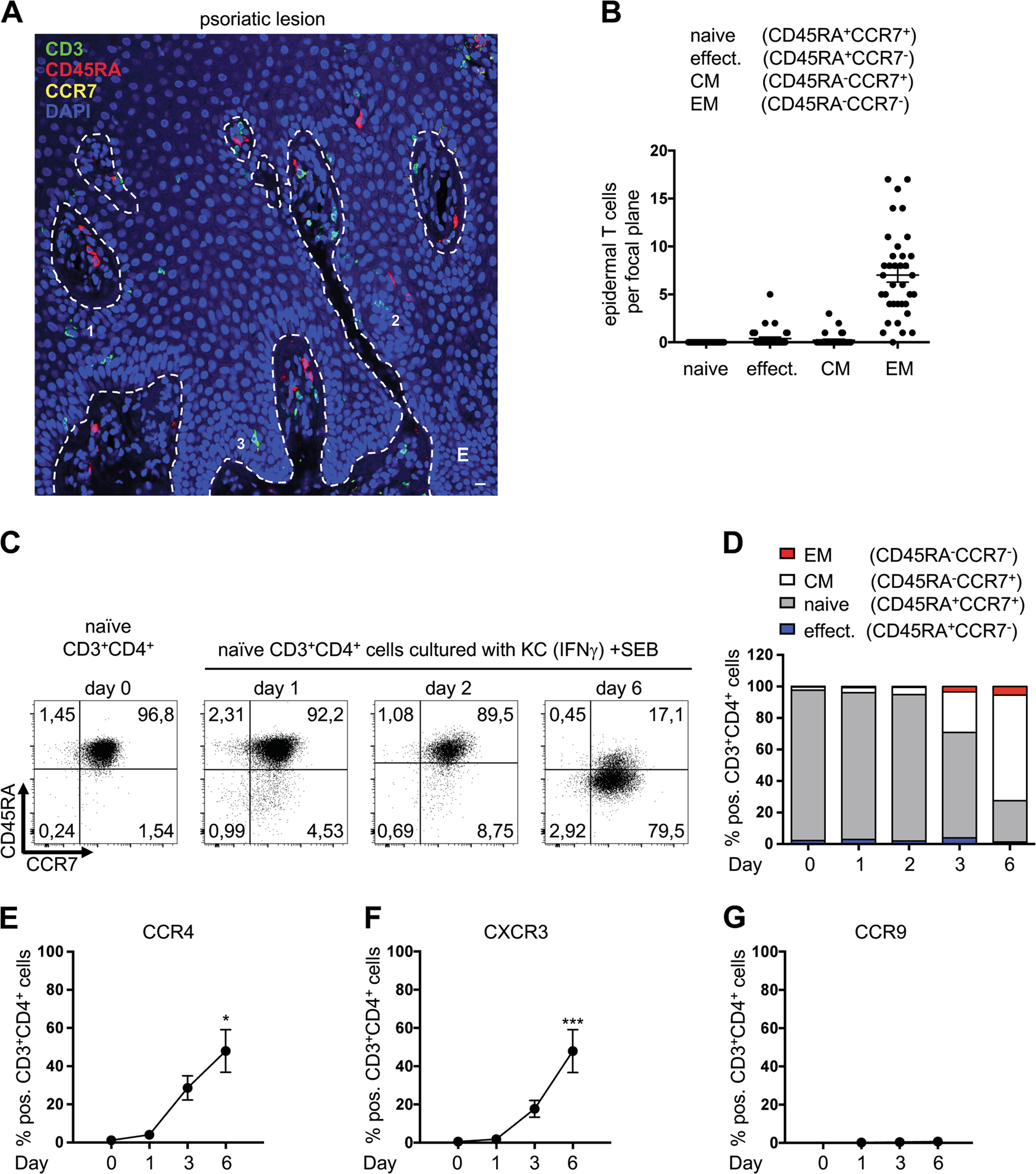
Fig. 8

CD45RA+CCR7− (effector), CD45RA+CCR7− (CM), and CD45RA−CCR7− (EM) T cells but not CD45RA+CCR7+ (naive) T cells are detected in psoriatic skin. Punch biopsies of psoriatic skin were stained for naive, effector (effect.), central memory (CM), and effector memory (EM) T cells. Naive T cells were cultured for 6 days with IFNγ-pretreated SEB-loaded KCs and analyzed for surface expression of the indicated chemokine receptors. a Representative immunohistochemical staining of a skin lesion from a psoriasis patient (punch biopsy), using an Opal-4-color IHC kit (CD3 (green), CD45RA (red), CCR7 (yellow), and DAPI (blue)). Cells 1 and 2: CD3+CD45RA−CCR7− (EM); Cell 3: CD3+CD45RA−CCR7+ (CM). The dashed white line represents the border between the epidermis (E) and the dermis or a hair follicle. An example of single staining is shown in Figure S7A. b Statistical analysis of the number of epidermal T cells per focal plane, with the T cells separated into naive, effector, CM, and EM T cells. c–d Representative dot plot (c) and statistical evaluation (d) of the surface expression of CD45RA and CCR7 following coculturing of naive CD4+ T cells with IFNγ-pretreated KCs over time (n = 4 individual T cell donors). Effects of IFNγ-pretreated KCs on the surface expression of CCR4 (e), CXCR3 (f), and CCR9 (g) on naive T cells over time (n = 4 individual T cell donors). Data are represented as the mean ± SEM. ***p < 0.001 and *p < 0.05. See also Fig. S7