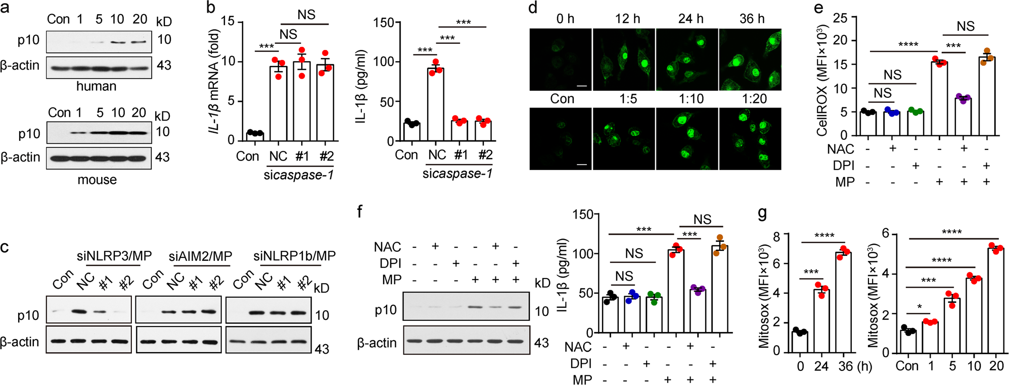
Fig. 4

L-MP-induced mitochondrial ROS activate NLRP3 for IL-1β cleavage. a Human PBMC-derived macrophages (upper) or mouse BMDMs (bottom) were treated with HCC827-MPs or Lewis-MPs, respectively, at different doses. Then, the cells were collected, and the expression of active caspase-1 (p10) was detected by western blots. b Mouse BMDMs were transfected with or without caspase-1 siRNAs and then treated with Lewis-MPs. RNA and cultured medium were collected after 12 or 72 h of treatment, respectively. Then, IL-1β expression was analyzed by real-time PCR (left) and ELISAs (right). c BMDMs were transfected with or without NLRP3, NLRP1b or AIM2 siRNAs and then treated with Lewis-MPs for 24 h. Cells were collected, and the active caspase-1 levels were detected by western blots. d Mouse BMDMs were treated with Lewis-MPs at different times (upper) or doses (bottom). Then, the BMDMs were stained with CellROX and observed under a two-photon confocal microscope. Scale bar, 20 µm. e, f Mouse BMDMs were treated with Lewis-MPs in the presence or absence of NAC or DPI. The flt1 ROS fluorescence intensity of macrophages was measured via flow cytometry after 24 h. The active caspase-1 levels were detected by western blots (f, left) after 24 h, and the IL-1β expression was analyzed by ELISAs (f, right) after 72 h. g Mouse BMDMs were treated with Lewis-MPs at different times (left) and doses (right). Then, the BMDMs were stained with MitoSOX and measured by flow cytometry. Error bars indicate the mean ± SEM; n = 3 independent experiments. *P < 0.05, **P < 0.01, ***P < 0.001, ****P < 0.0001