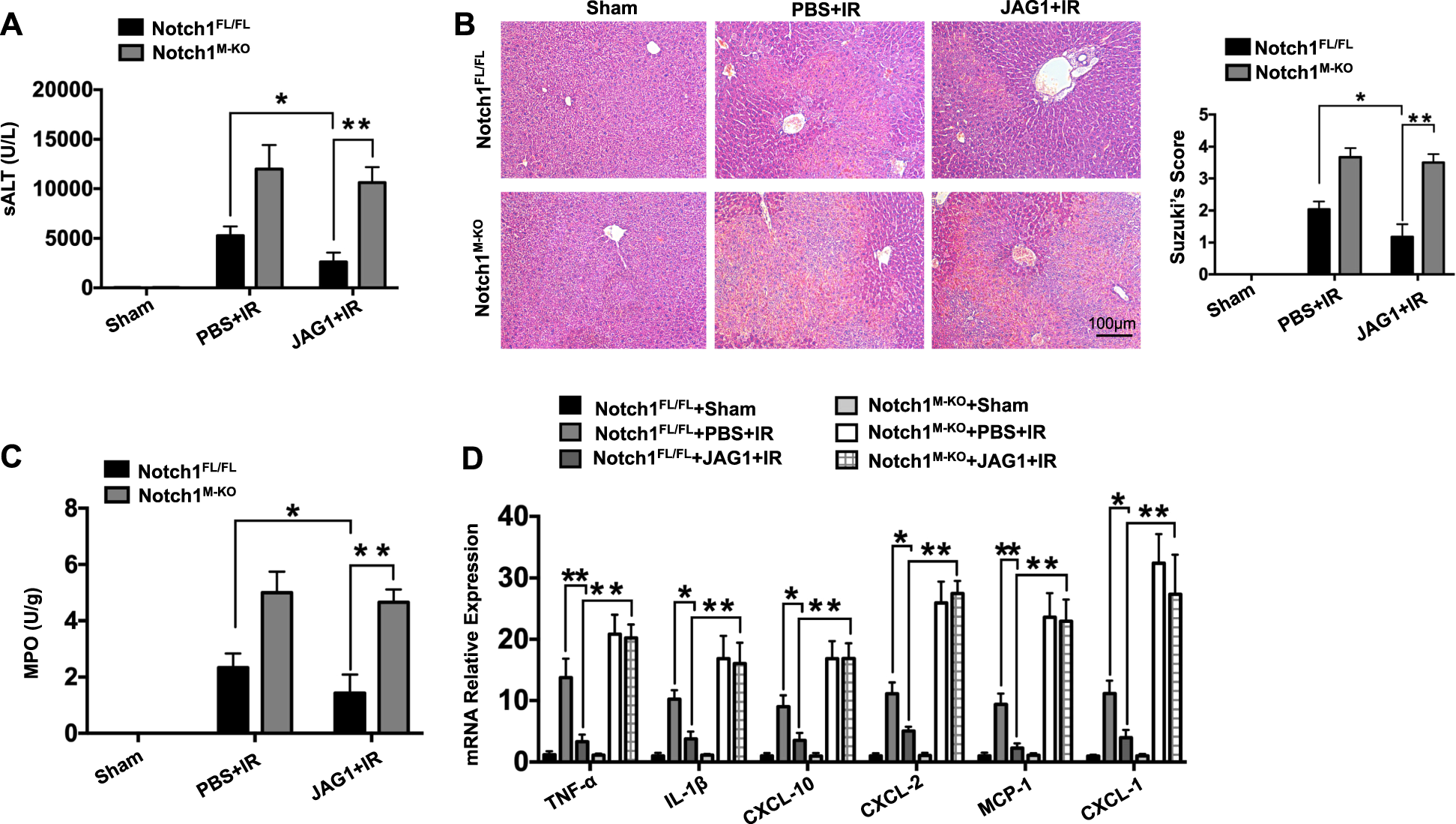
Fig. 1

JAG1-mediated myeloid Notch1 signaling reduces hepatocellular damage in IR-stressed liver. Notch1FL/FL and Notch1M-KO mice were treated with recombinant JAG1 (0.5 mg/kg) or PBS and then subjected to 90 min of warm ischemia followed by 6 h of reperfusion. a Liver function was evaluated according to the serum ALT (sALT) levels (IU/L) (n = 4–6 samples/group). b Representative histological staining (H&E) of ischemic liver tissue (n = 4–6 mice/group) and the Suzuki histological score. Scale bars, 100 μm. c Liver neutrophil accumulation, as analyzed according to MPO activity (U/g) (n = 4–6 samples/group). d qRT-PCR-assisted detection of TNF-α, IL-1β, CXCL-10, CXCL-2, MCP-1, and CXCL-1 in ischemic livers (n = 3-4 samples/group). Data were normalized to HPRT gene expression. All data represent the mean ± SD. *p < 0.05, **p < 0.01