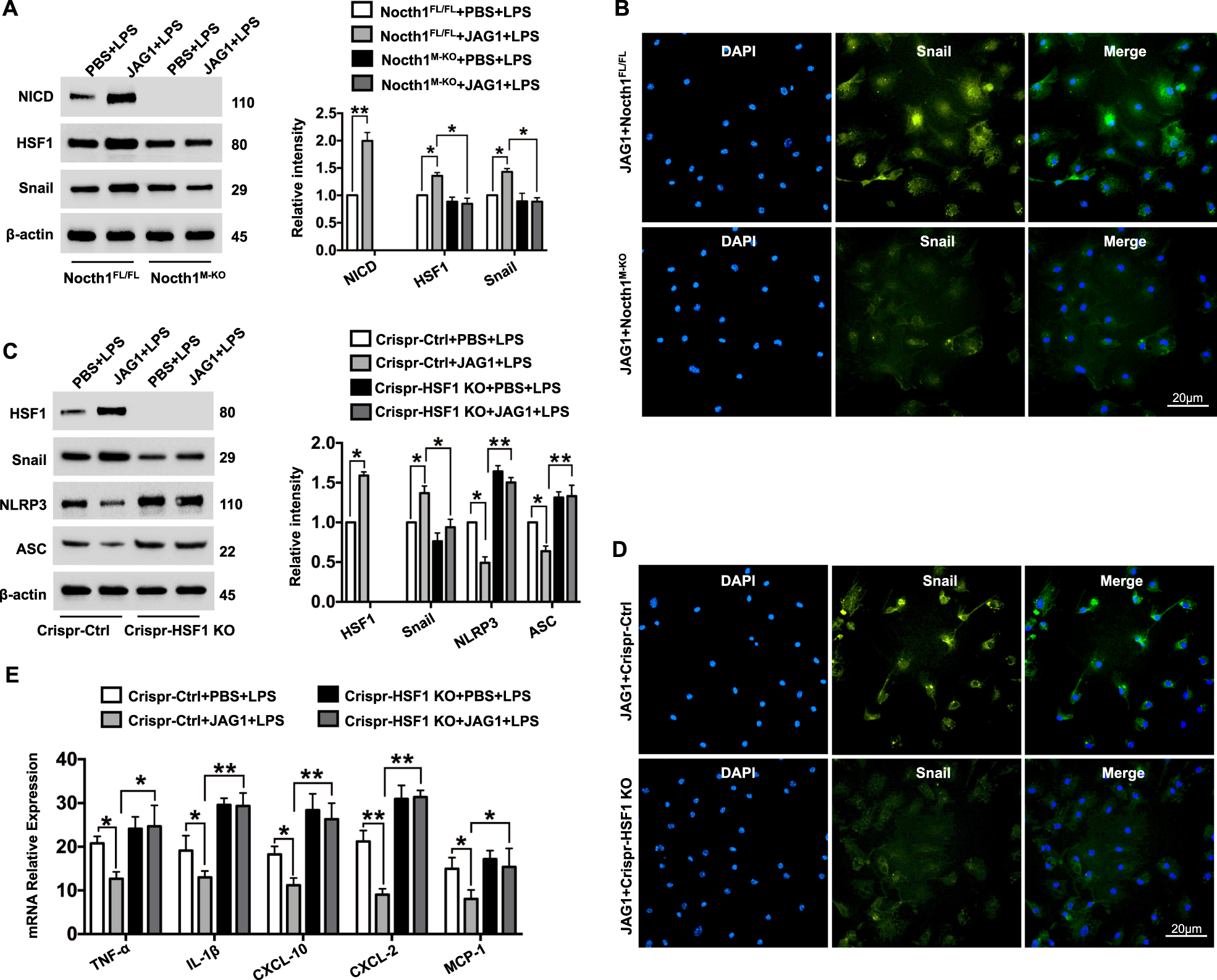
Fig. 6

Notch1 signaling-induced HSF1 expression promotes Snail activation and inhibits NLRP3 activation in macrophages. BMMs were isolated from Notch1FL/FL and Notch1M-KO mice and treated with JAG1 (2 µg/ml) followed by 6 h of LPS (100 ng/ml) stimulation. a Western blot analysis and relative density ratios of NICD, HSF1, and Snail expression. Representative of three experiments. b Representative immunofluorescence staining of Snail expression in macrophages (n = 3−4 samples/group). DAPI was used to visualize the nuclei. Scale bars, 20 μm. c BMMs (1 × 106/well) from Notch1FL/FL mice were transfected with p-CRISPR-HSF1 KO or control vector and then treated with JAG1 followed by 6 h of LPS stimulation. Western blot analysis and relative density ratios of HSF1, Snail, NLRP3, and ASC expression. Representative of three experiments. d Representative immunofluorescence staining of Snail expression in macrophages (n = 3−4 samples/group). DAPI was used to visualize the nuclei. Scale bars, 20 μm. e Quantitative RT-PCR-assisted detection of mRNAs encoding TNF-α, IL-1β, CXCL-10, CXCL-2, and MCP-1 (n = 3−4 samples/group). All data represent the mean ± SD. *p < 0.05, **p < 0.01