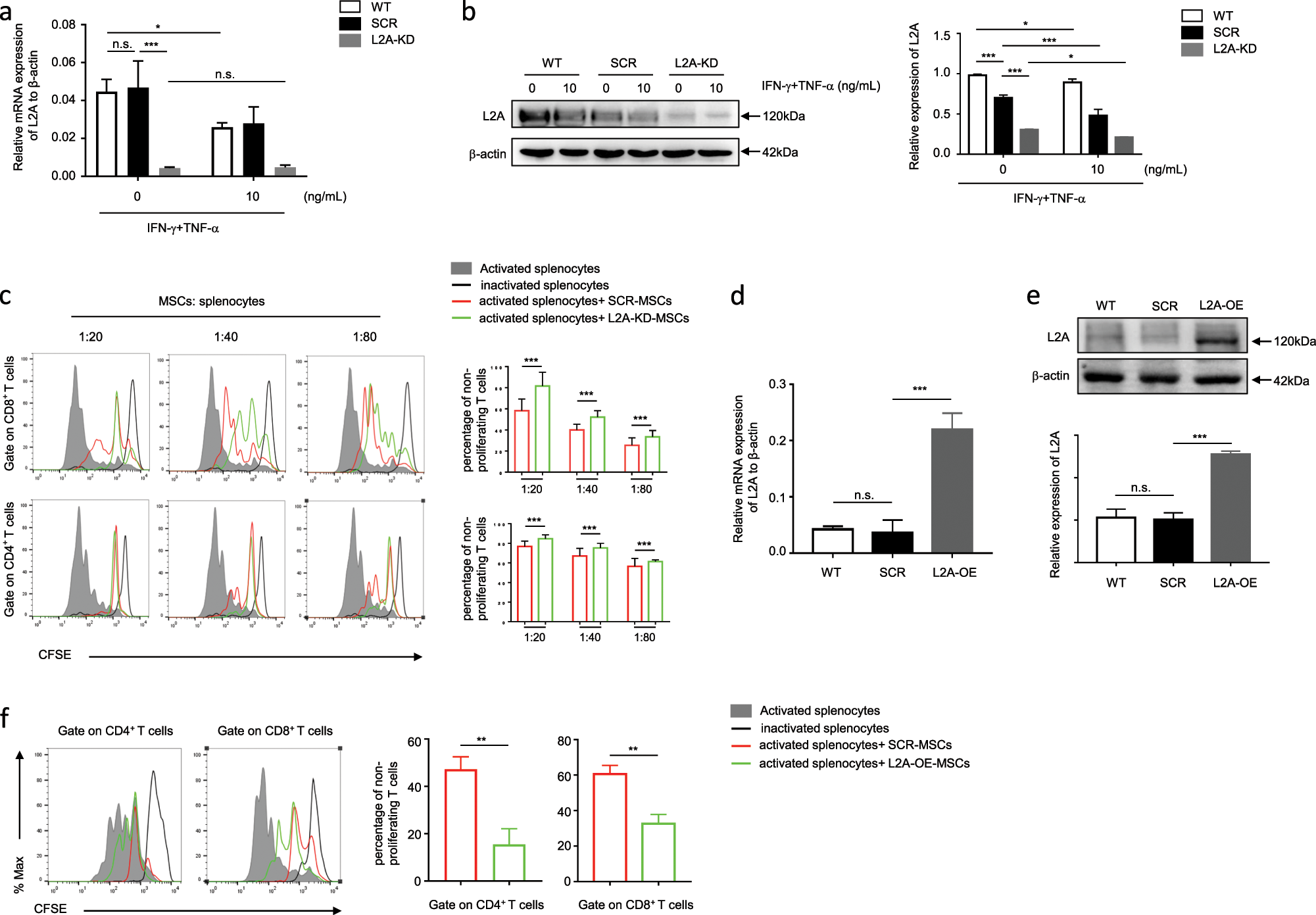
Fig. 2: CMA negatively influences the immunosuppressive capacity of MSCs on T cell proliferation.

a, b Wild-type MSCs (WT-MSCs) and MSCs transfected with lentivirus expressing shRNA targeting LAMP-2A (L2A-KD-MSCs) or scramble shRNA (SCR-MSCs) were treated with or without TNF-α plus IFN-γ (10 ng/mL each) for 24 h. mRNA and protein were collected, and LAMP-2A expression was measured by quantitative real-time PCR and immunoblotting analysis. c L2A-KD-MSCs and SCR-MSCs were pretreated with mitomycin C (50 ng/mL) for 4 h and then cocultured with CFSE-labeled splenocytes for 3 days in the presence of anti-CD3/CD28 antibodies at the indicated ratios. CD8+ and CD4+ T cells were stained for proliferation analysis by flow cytometry at the end of coculture, and the percentage of nonproliferating T cells is shown. d, e MSCs were infected with pLVX-IRES-zsGreen1-LAMP-2A (L2A-OE) or pLVX-IRES-zsGreen1 (SCR) lentivirus, and the GFP+ MSCs were sorted by FACS. Then, proteins and mRNAs of WT, SCR, and L2A-OE-MSCs were collected. The expression of LAMP-2A at the mRNA and protein levels was tested by quantitative real-time PCR and immunoblotting, respectively. f L2A-OE-MSCs and SCR-MSCs were pretreated with mitomycin C (ng/mL) for 4 h and cocultured with splenocytes labeled with CFSE, and activated by anti-CD3/CD28 antibodies for 3 days at a ratio of 1:20. CD8+ and CD4+ T cells were stained for proliferation analysis by flow cytometry at the end of coculture, and the percentage of nonproliferating T cells is shown. The results are representative of three to six independent experiments and are presented as the mean ± s.e.m. Significant differences were analyzed by Mann–Whitney U test c, f, one-way ANOVA d, e, or two-way ANOVA a, b, and are expressed as: *P < 0.05, **P < 0.01, ***P < 0.001, and n.s., no significance.