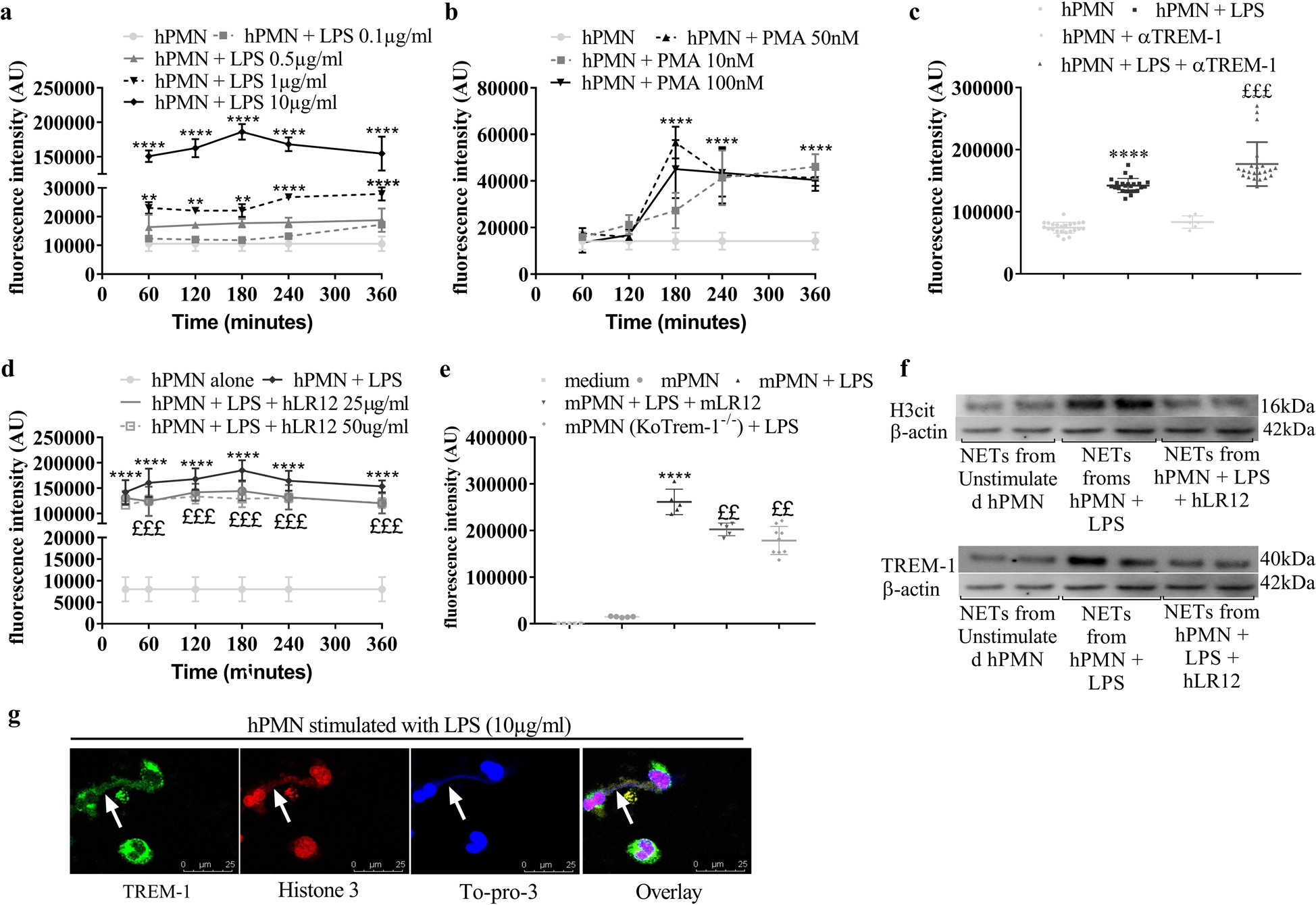
Fig. 1

LPS and PMA induce NETosis in a dose- and time-dependent manner, and TREM-1 activation potentiates LPS-induced NET generation. NETosis, as assessed by SYTOX Green fluorescence intensity as a proxy for DNA release, was induced by LPS (0.1, 0.5, 1, and 10 µg/ml) or PMA (10, 50, and 10 nM) in a dose- and time-dependent manner (a, b). TREM-1 activation in human neutrophils induced by 3 h of coincubation with the monoclonal agonist antibody (αTREM-1) alone (10 µg/ml) or with LPS and αTREM-1 (10 µg/ml) increased NETosis (c), while TREM-1 inhibition by hLR12 decreased NETosis (d). Murine neutrophils were stimulated with LPS for 3 h to induce NETosis, which was reduced in neutrophils isolated from Trem1-knockout mice or in cells treated with mLR12 (e). NETs isolated from LPS-stimulated human neutrophils expressed significantly more Cit-H3 and TREM-1 than NETs isolated from unstimulated neutrophils, and 25 µg/ml hLR12 significantly decreased these expression levels (f). * or £P < 0.05, ** or ££p < 0.01, *** or £££p < 0.005, **** or ££££p < 0.005 (* versus PMN alone, £versus LPS); one- and two-way ANOVA with Tukey’s test and t tests were used; n = 5–12). Confocal microscopy (SP5) analysis of unstimulated and LPS-stimulated human neutrophils stained for H3-cit, TREM-1, and TO-PRO-3 (n = 3; TREM-1: green; histone 3: red; TO-PRO-3: blue and merged) (scale bars, 25 µm) (g). White arrow heads indicate web-like scaffolds of extracellular DNA stained with different markers (TREM-1, Histone 3 and To-pro-3)