Abstract
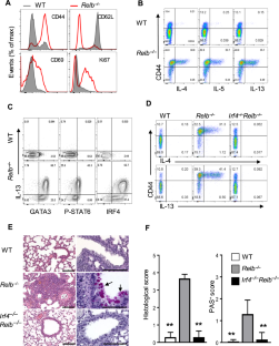
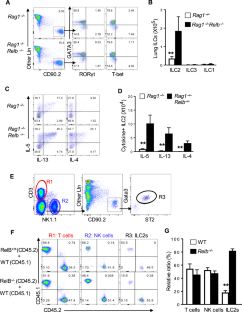
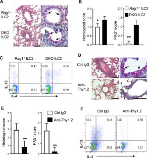
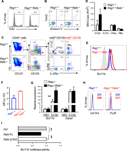
The exact relationships between group 2 innate lymphoid cells (ILC2s) and Th2 cells in type 2 pathology, as well as the mechanisms that restrain the responses of these cells, remain poorly defined. Here we examined the roles of ILC2s and Th2 cells in type 2 lung pathology in vivo using germline and conditional Relb-deficient mice. We found that mice with germline deletion of Relb (Relb−/−) spontaneously developed prominent type 2 pathology in the lung, which contrasted sharply with mice with T-cell-specific Relb deletion (Relbf/fCd4-Cre), which were healthy with no observed autoimmune pathology. We also found that in contrast to wild-type B6 mice, Relb-deficient mice showed markedly expanded ILC2s but not ILC1s or ILC3s. Moreover, adoptive transfer of naive CD4+ T cells into Rag1−/−Relb−/− hosts induced prominent type 2 lung pathology, which was inhibited by depletion of ILC2s. Mechanistically, we showed that Relb deletion led to enhanced expression of Bcl11b, a key transcription factor for ILC2s. We concluded that RelB plays a critical role in restraining ILC2s, primarily by suppressing Bcl11b activity, and consequently inhibits type 2 lung pathology in vivo.
This is a preview of subscription content, access via your institution
Access options
Subscribe to this journal
Receive 12 digital issues and online access to articles
$119.00 per year
only $9.92 per issue
Buy this article
- Purchase on SpringerLink
- Instant access to the full article PDF.
USD 39.95
Prices may be subject to local taxes which are calculated during checkout







Similar content being viewed by others
References
Nakayama, T. et al. Th2 cells in health and disease. Annu. Rev. Immunol. 35, 53–84 (2017).
Muehling, L. M., Lawrence, M. G. & Woodfolk, J. A. Pathogenic CD4(+) T cells in patients with asthma. J. Allergy Clin. Immunol. 140, 1523–1540 (2017).
Halim, T. Y. et al. Group 2 innate lymphoid cells are critical for the initiation of adaptive T helper 2 cell-mediated allergic lung inflammation. Immunity 40, 425–435 (2014).
Winkler, C. et al. Activation of group 2 innate lymphoid cells after allergen challenge in asthmatic patients. J. Allergy Clin. Immunol. 144, 61–69 (2019). e67.
Zook, E. C. & Kee, B. L. Development of innate lymphoid cells. Nat. Immunol. 17, 775–782 (2016).
Panda, S. K. & Colonna, M. Innate lymphoid cells in mucosal immunity. Front Immunol. 10, 861 (2019).
Schneider, C. et al. Tissue-resident group 2 innate lymphoid cells differentiate by layered ontogeny and in situ perinatal priming. Immunity 50, 1425–1438 (2019). e1425.
Vivier, E., van de Pavert, S. A., Cooper, M. D. & Belz, G. T. The evolution of innate lymphoid cells. Nat. Immunol. 17, 790–794 (2016).
Deckers, J., Branco Madeira, F. & Hammad, H. Innate immune cells in asthma. Trends Immunol. 34, 540–547 (2013).
Vivier, E. et al. Innate lymphoid cells: 10 years on. Cell 174, 1054–1066 (2018).
Kubo, M. Innate and adaptive type 2 immunity in lung allergic inflammation. Immunol. Rev. 278, 162–172 (2017).
Germain, R. N. & Huang, Y. ILC2s - resident lymphocytes pre-adapted to a specific tissue or migratory effectors that adapt to where they move? Curr. Opin. Immunol. 56, 76–81 (2019).
Drake, L. Y. & Kita, H. Group 2 innate lymphoid cells in the lung. Adv. Immunol. 124, 1–16 (2014).
Lanier, L. L. Shades of grey–the blurring view of innate and adaptive immunity. Nat. Rev. Immunol. 13, 73–74 (2013).
Gurram, R. K. & Zhu, J. Orchestration between ILC2s and Th2 cells in shaping type 2 immune responses. Cell Mol. Immunol. 16, 225–235 (2019).
Zhu, J. T helper 2 (Th2) cell differentiation, type 2 innate lymphoid cell (ILC2) development and regulation of interleukin-4 (IL-4) and IL-13 production. Cytokine 75, 14–24 (2015).
Califano, D. et al. Transcription factor Bcl11b controls identity and function of mature type 2 innate lymphoid cells. Immunity 43, 354–368 (2015).
Wu, J. et al. Ablation of transcription factor IRF4 promotes transplant acceptance by driving allogenic CD4(+) T cell dysfunction. Immunity 47, 1114–1128 (2017). e1116.
Li, J. et al. Role of the NF-kappaB family member RelB in regulation of Foxp3(+) regulatory T cells in vivo. J. Immunol. 200, 1325–1334 (2018).
Xiao, X. et al. The costimulatory receptor OX40 inhibits interleukin-17 expression through activation of repressive chromatin remodeling pathways. Immunity 44, 1271–1283 (2016).
McHedlidze, T. et al. Interleukin-33-dependent innate lymphoid cells mediate hepatic fibrosis. Immunity 39, 357–371 (2013).
Ma, Y. et al. Sustained suppression of IL-13 by a vaccine attenuates airway inflammation and remodeling in mice. Am. J. Respir. Cell Mol. Biol. 48, 540–549 (2013).
Xiao, X. et al. OX40 signaling favors the induction of T(H)9 cells and airway inflammation. Nat. Immunol. 13, 981–990 (2012).
Weih, F. et al. Both multiorgan inflammation and myeloid hyperplasia in RelB-deficient mice are T cell dependent. J. Immunol. 157, 3974–3979 (1996).
Zhang, L., Xiao, X., Arnold, P. R. & Li, X. C. Transcriptional and epigenetic regulation of immune tolerance: roles of the NF-kappaB family members. Cell Mol. Immunol. 16, 315–323 (2019).
Sun, S. C. The noncanonical NF-kappaB pathway. Immunol. Rev. 246, 125–140 (2012).
Jin, C. & Zhu, M. RelB intrinsically regulates the development and function of medullary thymic epithelial cells. Sci. China Life Sci. 61, 1039–1048 (2018).
Weih, F. et al. Multiorgan inflammation and hematopoietic abnormalities in mice with a targeted disruption of RelB, a member of the NF-kappa B/Rel family. Cell 80, 331–340 (1995).
Riemann, M. et al. Central immune tolerance depends on crosstalk between the classical and alternative NF-kappaB pathways in medullary thymic epithelial cells. J. Autoimmun. 81, 56–67 (2017).
Diefenbach, A., Colonna, M. & Koyasu, S. Development, differentiation, and diversity of innate lymphoid cells. Immunity 41, 354–365 (2014).
Yu, Y. et al. The transcription factor Bcl11b is specifically expressed in group 2 innate lymphoid cells and is essential for their development. J. Exp. Med. 212, 865–874 (2015).
Walker, J. A. et al. Bcl11b is essential for group 2 innate lymphoid cell development. J. Exp. Med 212, 875–882 (2015).
Sonnenberg, G. F. & Hepworth, M. R. Functional interactions between innate lymphoid cells and adaptive immunity. Nat. Rev. Immunol. 19, 599–613 (2019).
Serafini, N., Vosshenrich, C. A. & Di Santo, J. P. Transcriptional regulation of innate lymphoid cell fate. Nat. Rev. Immunol. 15, 415–428 (2015).
Zhang, Q., Lenardo, M. J. & Baltimore, D. 30 Years of NF-kappaB: a blossoming of relevance to human pathobiology. Cell 168, 37–57 (2017).
Martinez-Gonzalez, I., Steer, C. A. & Takei, F. Lung ILC2s link innate and adaptive responses in allergic inflammation. Trends Immunol. 36, 189–195 (2015).
Nair, P. M. et al. RelB-deficient dendritic cells promote the development of spontaneous allergic airway inflammation. Am. J. Respir. Cell Mol. Biol. 58, 352–365 (2018).
Roediger, B. et al. IL-2 is a critical regulator of group 2 innate lymphoid cell function during pulmonary inflammation. J. Allergy Clin. Immunol. 136, 1653–1663 (2015). e1657.
Constantinides, M. G., McDonald, B. D., Verhoef, P. A. & Bendelac, A. A committed precursor to innate lymphoid cells. Nature 508, 397–401 (2014).
Ishizuka, I. E., Constantinides, M. G., Gudjonson, H. & Bendelac, A. The innate lymphoid cell precursor. Annu Rev. Immunol. 34, 299–316 (2016).
Walker, J. A. et al. Polychromic reporter mice reveal unappreciated innate lymphoid cell progenitor heterogeneity and elusive ILC3 progenitors in bone marrow. Immunity 51, 104–118 (2019). e107.
Acknowledgements
We acknowledge the Flow Cytometry Core and the Pathology Core at Houston Methodist for excellent services. This work was supported in part by the National Institutes of Health (R01AI080779) and the Kleberg Foundation.
Author information
Authors and Affiliations
Corresponding author
Ethics declarations
Competing interests
The authors declare no competing interests.
Supplementary information
Rights and permissions
About this article
Cite this article
Zhang, L., Ying, Y., Chen, S. et al. The transcription factor RelB restrains group 2 innate lymphoid cells and type 2 immune pathology in vivo. Cell Mol Immunol 18, 230–242 (2021). https://doi.org/10.1038/s41423-020-0404-0
Received:
Accepted:
Published:
Version of record:
Issue date:
DOI: https://doi.org/10.1038/s41423-020-0404-0
Key words
This article is cited by
-
Time-dependent cell-state selection identifies transiently expressed genes regulating ILC2 activation
Communications Biology (2023)
-
The use of supercytokines, immunocytokines, engager cytokines, and other synthetic cytokines in immunotherapy
Cellular & Molecular Immunology (2022)
-
Innate lymphocytes: pathogenesis and therapeutic targets of liver diseases and cancer
Cellular & Molecular Immunology (2021)


