Fig. 1
From: The large GTPase Rab44 regulates granule exocytosis in mast cells and IgE-mediated anaphylaxis

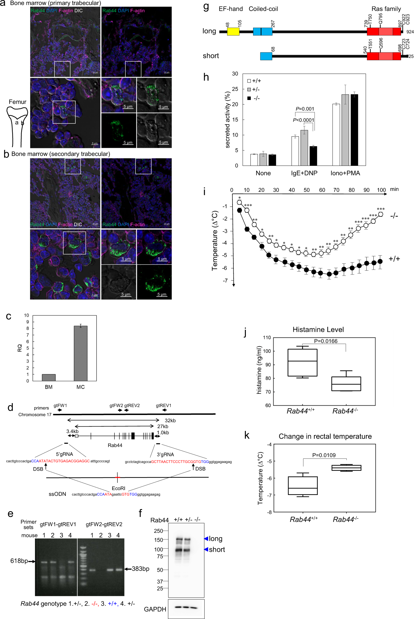
a Immunofluorescence confocal images of Rab44 in the primary trabecular bone of the mouse femur. b Immunofluorescence confocal images of Rab44 in the mouse bone marrow of secondary trabecular bone. Note that the Rab44-immunoreactive cells were filled with abundant granules. c Quantitative RT-PCR of Rab44 in the bone marrow and the BMMCs. d Schematic illustration of the Rab44 gene structure and targeting scheme. The gRNA targets and protospacer adjacent motives (PAMs) are indicated in red and blue, respectively. Predicted Cas9 cutting sites are shown with arrows. Knock in of an EcoRI digestion site within the deletion site by ssODN. e Genotyping PCR indicated an extra 618-bp band as a result of gene editing. A 383-bp band disappeared, as shown by PCR using primers that hybridized to the internal sites of the Rab44 gene. f The expression level of the Rab44 protein in the BMMCs was examined by western blotting. g Transcripts of mouse Rab44. Rab44 was expressed as two isoforms by alternative splicing in the mouse BMMCs. h β-hexosaminidase secretion from the BMMCs derived from the Rab44+/+, Rab44+/− and RAb44−/− mice after sensitization with anti-DNP IgE and stimulation with DNP or ionomycin and PMA. i Rectal temperatures of the Rab44+/+ and Rab44−/− mice after sensitization with anti-DNP IgE and challenge with DNP-HSA. Values represent the change from the prechallenge temperatures. j Plasma histamine levels of the mice subjected to passive anaphylaxis. k Rectal temperatures of the Rab44+/+ and Rab44−/− mice sensitized and challenged with OVA. Data: In (h), values represent the ratio of secreted activity to total activity. In (i, j), values represent the change from the prechallenge temperatures *P < 0.05; **P < 0.01; ***P < 0.0001. Statistical tests: Tukey’s multiple comparison test. h–k Two-tailed unpaired t test