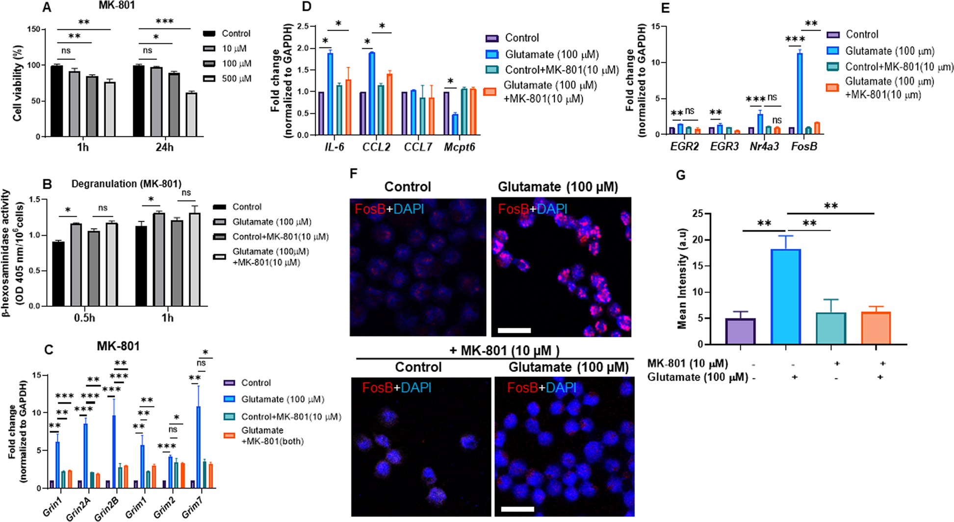
Fig. 7

Effects of glutamate receptor antagonists on MC responses to glutamate. a MCs (1 × 106/ml) were incubated with MK-801 (10, 100, 500, or 1000 µM) for 1 or 24 h, followed by assessment of cell viability. b–e MCs (1 × 106/ml) were untreated or treated for 1 h with either glutamate, MK-801, or glutamate + MK-801. Effects on β-hexosaminidase release (degranulation) (b), expression of glutamate receptors (c), pro-inflammatory genes (d), nuclear receptors and transcription factors (e) were measured. Data represent mean values ± SEM (n = 3). Significance was calculated with an unpaired t-test with Welch’s correction. f Confocal images showing the effect of MK-801 on FosB protein intensity in the control- and glutamate-treated MCs. g Mean intensity of the FosB protein was quantified from representative images using ZEN 2.1 software. Scale bars: 25 μm. *p ≤ 0.05; **p ≤ 0.01; ***p ≤ 0.001