Abstract
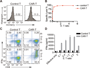
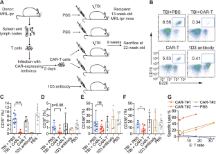
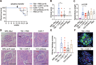
Dysregulated B-cell activation plays pivotal roles in systemic lupus erythematosus (SLE), which makes B-cell depletion a potential strategy for SLE treatment. The clinical success of anti-CD19 CAR-T cells in treating B-cell malignancies has attracted the attention of researchers. In this study, we aimed to investigate the feasibility of applying anti-CD19 CAR-T cell therapy to SLE treatment in a mouse disease model. We constructed murine anti-CD19 CARs with either CD28 or 4-1BB as the intracellular costimulatory motif and evaluated the therapeutic function of the corresponding CAR-T cells by infusing them into MRL-lpr mice. Furthermore, anti-CD19 CAR-T cells were transferred to MRL-lpr mice before the onset of disease to determine their role in SLE prevention. According to our observations, compared with antibody treatment, the adoptive transfer of our anti-CD19 CAR-T cells showed a more sustained B-cell-depletion effect in MRL-lpr mice. The transfer of syngeneic anti-CD19 CAR-T cells not only prevented disease pathogenesis before the onset of disease symptoms but also displayed therapeutic benefits at a later stage after disease progression. We also tried to optimize the treatment strategy and found that compared with CAR-T cells with the CD28 costimulatory motif, CAR-T cells with the 4-1BB costimulatory motif showed better therapeutic efficiency without cell enrichment. Taken together, these results show that anti-CD19 CAR-T cell therapy was effective in the prevention and treatment of a murine model of SLE, indicating its potential for clinical use in patients.
This is a preview of subscription content, access via your institution
Access options
Subscribe to this journal
Receive 12 digital issues and online access to articles
$119.00 per year
only $9.92 per issue
Buy this article
- Purchase on SpringerLink
- Instant access to the full article PDF.
USD 39.95
Prices may be subject to local taxes which are calculated during checkout





Similar content being viewed by others
References
Rahman, A. & Isenberg, D. A. Systemic lupus erythematosus. N. Engl. J. Med. 358, 929–939 (2008).
Arbuckle, M. R. et al. Development of autoantibodies before the clinical onset of systemic lupus erythematosus. N. Engl. J. Med. 349, 1526–1533 (2003).
Xiong, W. & Lahita, R. G. Pragmatic approaches to therapy for systemic lupus erythematosus. Nat. Rev. Rheumatol. 10, 97–107 (2014).
Isenberg, D. et al. Efficacy and safety of atacicept for prevention of flares in patients with moderate-to-severe systemic lupus erythematosus (SLE): 52-week data (APRIL-SLE randomised trial). Ann. Rheum. Dis. 74, 2006–2015 (2015).
Furie, R. A. et al. A phase 2, randomised, placebo-controlled clinical trial of blisibimod, an inhibitor of B cell activating factor, in patients with moderate-to-severe systemic lupus erythematosus, the PEARL-SC study. Ann. Rheum. Dis. 74, 1667–1675 (2015).
Vital, E. M. et al. B cell biomarkers of rituximab responses in systemic lupus erythematosus. Arthritis Rheum. 63, 3038–3047 (2011).
Jonsdottir, T., Sundelin, B., Welin Henriksson, E., van Vollenhoven, R. F. & Gunnarsson, I. Rituximab-treated membranous lupus nephritis: clinical outcome and effects on electron dense deposits. Ann. Rheum. Dis. 70, 1172–1173 (2011).
Arce-Salinas, C. A., Rodriguez-Garcia, F. & Gomez-Vargas, J. I. Long-term efficacy of anti-CD20 antibodies in refractory lupus nephritis. Rheumatol. Int. 32, 1245–1249 (2012).
Gregersen, J. W. & Jayne, D. R. B-cell depletion in the treatment of lupus nephritis. Nat. Rev. Nephrol. 8, 505–514 (2012).
Odendahl, M. et al. Disturbed peripheral B lymphocyte homeostasis in systemic lupus erythematosus. J. Immunol. 165, 5970–5979 (2000).
Mei, H. E., Schmidt, S. & Dorner, T. Rationale of anti-CD19 immunotherapy: an option to target autoreactive plasma cells in autoimmunity. Arthritis Res. Ther. 14(Suppl 5), S1 (2012).
Jyothi, M. D., Flavell, R. A. & Geiger, T. L. Targeting autoantigen-specific T cells and suppression of autoimmune encephalomyelitis with receptor-modified T lymphocytes. Nat. Biotechnol. 20, 1215–1220 (2002).
Ellebrecht, C. T. et al. Reengineering chimeric antigen receptor T cells for targeted therapy of autoimmune disease. Science 353, 179–184 (2016).
Zhang, L. et al. Chimeric antigen receptor (CAR) T cells targeting a pathogenic MHC class II:peptide complex modulate the progression of autoimmune diabetes. J. Autoimmun. 96, 50–58 (2019).
Fransson, M. et al. CAR/FoxP3-engineered T regulatory cells target the CNS and suppress EAE upon intranasal delivery. J. Neuroinflammation 9, 112 (2012).
Blat, D., Zigmond, E., Alteber, Z., Waks, T. & Eshhar, Z. Suppression of murine colitis and its associated cancer by carcinoembryonic antigen-specific regulatory T cells. Mol. Ther. 22, 1018–1028 (2014).
MacDonald, K. G. et al. Alloantigen-specific regulatory T cells generated with a chimeric antigen receptor. J. Clin. Investig. 126, 1413–1424 (2016).
Kansal, R. et al. Sustained B cell depletion by CD19-targeted CAR T cells is a highly effective treatment for murine lupus. Sci Transl Med. 11, eaav1648. https://doi.org/10.1126/scitranslmed.aav1648. (2019).
Kochenderfer, J. N., Yu, Z., Frasheri, D., Restifo, N. P. & Rosenberg, S. A. Adoptive transfer of syngeneic T cells transduced with a chimeric antigen receptor that recognizes murine CD19 can eradicate lymphoma and normal B cells. Blood 116, 3875–3886 (2010).
Feucht, J. et al. Calibration of CAR activation potential directs alternative T cell fates and therapeutic potency. Nat. Med. 25, 82–88 (2019).
Cheadle, E. J. et al. Natural expression of the CD19 antigen impacts the long-term engraftment but not antitumor activity of CD19-specific engineered T cells. J. Immunol. 184, 1885–1896 (2010).
Abraham, P. M., Quan, S. H., Dukala, D. & Soliven, B. CD19 as a therapeutic target in a spontaneous autoimmune polyneuropathy. Clin. Exp. Immunol. 175, 181–191 (2014).
Hofmann, K., Clauder, A. K. & Manz, R. A. Targeting B cells and plasma cells in autoimmune diseases. Front. Immunol. 9, 835 (2018).
Zhao, Z. et al. Structural design of engineered costimulation determines tumor rejection kinetics and persistence of CAR T cells. Cancer Cell 28, 415–428 (2015).
Li, S. et al. CD33-specific chimeric antigen receptor T cells with different co-stimulators showed potent anti-leukemia efficacy and different phenotype. Hum. Gene Ther. 29, 626–639 (2018).
Priceman, S. J. et al. Co-stimulatory signaling determines tumor antigen sensitivity and persistence of CAR T cells targeting PSCA+ metastatic prostate cancer. Oncoimmunology 7, e1380764 (2018).
Du, H. et al. Antitumor responses in the absence of toxicity in solid tumors by targeting B7-H3 via chimeric antigen receptor T cells. Cancer Cell 35, 221–37 e8 (2019).
Hamieh, M. et al. CAR T cell trogocytosis and cooperative killing regulate tumour antigen escape. Nature 568, 112–116 (2019).
van Bekkum, D. W. Effectiveness and risks of total body irradiation for conditioning in the treatment of autoimmune disease with autologous bone marrow transplantation. Rheumatology 38, 757–761 (1999).
Zhao, J. et al. P2X7 blockade attenuates murine lupus nephritis by inhibiting activation of the NLRP3/ASC/caspase 1 pathway. Arthritis Rheum. 65, 3176–3185 (2013).
Acknowledgements
The authors thank Dr. Richard Sloan (University of Edinburgh) for manuscript editing, Yingying Huang from the core facilities (ZJU School of Medicine) for technical assistance in FACS analysis, and Huihui Su from the ZJU Affiliated Animal Hospital for technical assistance in the analysis of mouse samples. This work was supported by grants from the National Natural Science Foundation of China (31770954, 31530019 to L.L. and 31900628 to Q.X.) and the Fundamental Research Funds for the Central Universities (2018XZZX001-12 to L.L.).
Author information
Authors and Affiliations
Contributions
X.J., C.P., C.L., L.X., and L.L. designed the research; X.J., Q.X., K.Z., and Y.J. performed the research; X.J. and L.L. analyzed the data; and X.J., Y.H., L.X., and L.L. wrote the paper.
Corresponding authors
Ethics declarations
Competing interests
The authors declare no competing interests.
Supplementary information
Rights and permissions
About this article
Cite this article
Jin, X., Xu, Q., Pu, C. et al. Therapeutic efficacy of anti-CD19 CAR-T cells in a mouse model of systemic lupus erythematosus. Cell Mol Immunol 18, 1896–1903 (2021). https://doi.org/10.1038/s41423-020-0472-1
Received:
Accepted:
Published:
Version of record:
Issue date:
DOI: https://doi.org/10.1038/s41423-020-0472-1
Keywords
This article is cited by
-
Effects of anti-CD19 CAR-T cells in a murine model of IgG4-related disease
Arthritis Research & Therapy (2026)
-
Clinical progress of engineered cellular immunotherapies for autoimmunity
Nature Biotechnology (2026)
-
CAR T cell therapy efficacy and safety in SLE: a systematic review and pooled analysis of 47 patients across 10 studies
Naunyn-Schmiedeberg's Archives of Pharmacology (2026)
-
CAR-T cell therapy in rheumatic diseases: a review article
Clinical Rheumatology (2026)
-
Challenges and strategies in clinical applications of CAR-T therapy for autoimmune diseases
Journal of Hematology & Oncology (2025)


