Fig. 2
From: Placenta-derived IL-32β activates neutrophils to promote preeclampsia development

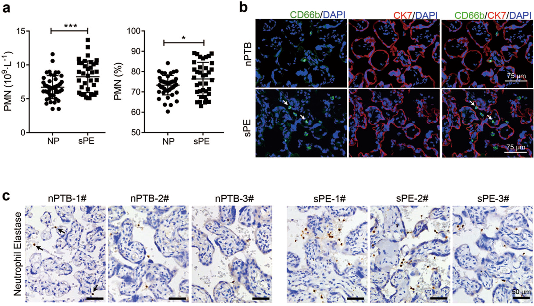
The PMN level is increased in the peripheral blood and placenta of sPE patients. a The number and percentage of PMNs in the peripheral blood of women with sPE (n = 37) or NP (n = 46). b Immunofluorescence staining for CD66b, which is a marker of PMNs, and CK7 in placental sections from patients with sPE (n = 8) or nPTB (n = 8). White arrows indicate PMNs. Scale bar = 75 μm. c Immunohistochemical staining for Neutrophil Elastase in placental sections from patients with sPE (n = 8) or nPTB (n = 8). Black arrows indicate PMNs. Scale bar = 50 μm. Error bars, mean ± SD. The data were analyzed by an unpaired t test. *P < 0.05; **P < 0.01