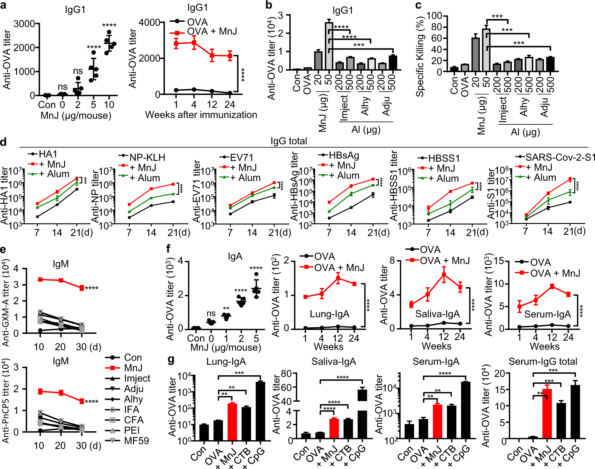
Fig. 3

MnJ is a potent adjuvant. a WT mice (C57BL/6) were immunized intramuscularly with PBS or OVA (10 μg) + MnJ (0, 2, 5, or 10 μg) on days 0, 7, and 14. Sera were collected on day 21 to quantify OVA-specific IgG1 by ELISA (left, n = 5). Time course of OVA-specific IgG1 levels in sera from mice immunized intramuscularly three times with OVA (10 μg) + MnJ (10 μg) (right, n = 3). b, c WT mice (C57BL/6) were immunized intramuscularly with PBS, OVA (10 μg), OVA (10 μg) + MnJ (5 μg), or OVA (10 μg) + the indicated amounts of aluminum salts. Sera were collected on day 21 to quantify OVA-specific IgG1 by ELISA (b) (n = 4). OVA-specific cytotoxicity was measured on day 21 in an in vivo killing assay (c) (the mice were immunized on days 0, 7, and 14, n = 4). d WT mice (C57BL/6) were immunized intramuscularly with the indicated antigen (5 μg), antigen (5 μg) + MnJ (10 μg), or antigen (5 μg) + Imject Alum (1320 μg) on days 0, 7, and 14. Sera were collected on days 7, 14, and 21 to quantify HA1-, NP-, EV71-, HBsAg-, HBSS1-, or S1-specific and total IgG (n = 3). e WT mice (BALB/c) were immunized with PBS, GXM-A/PnCP5 (40 μg) alone or with MnJ (200 μg)/Imject Alum (1000 μg)/Alhydrogel (1000 μg)/Adju-Phos/IFA (50 μl)/CFA (50 μl)/PEI (100 μg)/MF59 (50 μl) on days 0, 10, and 20 through multipoint injection (intramuscularly, subcutaneously, and intraperitoneally). Sera were collected on days 10, 20, and 30 to quantify GXM-A/PnCP5-specific IgM by ELISA (n = 4). f WT mice (C57BL/6) were immunized intranasally with PBS or OVA (10 μg) + MnJ (0, 1, 2, or 5 μg) on days 0, 7, and 14. Sera were collected on day 21 to quantify OVA-specific IgA by ELISA (left, n = 5). Time course of OVA-specific IgA levels in BALF, saliva, and serum, as indicated, from mice immunized intranasally three times with OVA (10 μg) + MnJ (5 μg) (right, n = 3). g OVA-specific and total IgA and IgG levels were measured by ELISA on day 21 after intranasal immunization with OVA (10 μg), OVA (10 μg) + MnJ (5 μg), OVA (10 μg) + CTB (10 μg), or OVA (10 μg) + CpG (1 μg) on days 0, 7, and 14 (n = 3). One representative experiment of at least three independent experiments is shown, and each was performed in triplicate. Error bars represent the SEM; a, d, e, f data were analyzed by two-way ANOVA; a, b, c, f, g data were analyzed by an unpaired t-test. ns not significant; *P < 0.05; **P < 0.01; ***P < 0.001; ****P < 0.0001