Abstract
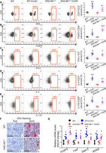
Immunomodulation is considered a potential therapeutic approach for chronic kidney disease (CKD). Although it has been previously reported that CD4+ T cells contribute to the development of renal fibrosis, the role of MHC class II (MHCII) in the development of renal fibrosis remains largely unknown. The present study reports that the expression of MHCII molecules in renal cortical tubules is upregulated in mouse renal fibrosis models generated by unilateral ureter obstruction (UUO) and folic acid (FA). Proximal tubule epithelial cells (PTECs) are functional antigen-presenting cells that promote the proliferation of CD4+ T cells in an MHCII-dependent manner. PTECs from mice with renal fibrosis had a stronger ability to induce T cell proliferation and cytokine production than control cells. Global or renal tubule-specific ablation of H2-Ab1 significantly alleviated renal fibrosis following UUO or FA treatment. Renal expression of profibrotic genes showed a consistent reduction in H2-Ab1 gene-deficient mouse lines. Moreover, there was a marked increase in renal tissue CD4+ T cells after UUO or FA treatment and a significant decrease following renal tubule-specific ablation of H2-Ab1. Furthermore, renal tubule-specific H2-Ab1 gene knockout mice exhibited higher proportions of regulatory T cells (Tregs) and lower proportions of Th2 cells in the UUO- or FA-treated kidneys. Finally, Immunohistochemistry (IHC) studies showed increased renal expression of MHCII and the profibrotic gene α smooth muscle actin (α-SMA) in CKD patients. Together, our human and mouse data demonstrate that renal tubular MHCII plays an important role in the pathogenesis of renal fibrosis.
This is a preview of subscription content, access via your institution
Access options
Subscribe to this journal
Receive 12 digital issues and online access to articles
$119.00 per year
only $9.92 per issue
Buy this article
- Purchase on SpringerLink
- Instant access to the full article PDF.
USD 39.95
Prices may be subject to local taxes which are calculated during checkout






Similar content being viewed by others
References
Mills KT, Xu Y, Zhang W, Bundy JD, Chen CS, Kelly TN, et al. A systematic analysis of worldwide population-based data on the global burden of chronic kidney disease in 2010. Kidney Int. 2015;88:950–7.
Chawla LS, Kimmel PL. Acute kidney injury and chronic kidney disease: an integrated clinical syndrome. Kidney Int. 2012;82:516–24.
Turner JM, Bauer C, Abramowitz MK, Melamed ML, Hostetter TH. Treatment of chronic kidney disease. Kidney Int. 2012;81:351–62.
Chevalier RL, Forbes MS, Thornhill BA. Ureteral obstruction as a model of renal interstitial fibrosis and obstructive nephropathy. Kidney Int. 2009;75:1145–52.
Wolf G, Ritz E. Combination therapy with ACE inhibitors and angiotensin II receptor blockers to halt progression of chronic renal disease: pathophysiology and indications. Kidney Int. 2005;67:799–812.
Meng XM, Nikolic-Paterson DJ, Lan HY. Inflammatory processes in renal fibrosis. Nat Rev Nephrol. 2014;10:493–503.
Kitching AR. Dendritic cells in progressive renal disease: some answers, many questions. Nephrol Dial Transpl. 2014;29:2185–93.
Tang PM, Nikolic-Paterson DJ, Lan HY. Macrophages: versatile players in renal inflammation and fibrosis. Nat Rev Nephrol. 2019;15:144–58.
Bishop GA, Hall BM, Suranyi MG, Tiller DJ, Horvath JS, Duggin GG. Expression of HLA antigens on renal tubular cells in culture. I. Evidence that mixed lymphocyte culture supernatants and gamma interferon increase both class I and class II HLA antigens. Transplantation. 1986;42:671–9.
Wuthrich RP, Glimcher LH, Yui MA, Jevnikar AM, Dumas SE, Kelley VE. MHC class II, antigen presentation and tumor necrosis factor in renal tubular epithelial cells. Kidney Int. 1990;37:783–92.
Tapmeier TT, Fearn A, Brown K, Chowdhury P, Sacks SH, Sheerin NS, et al. Pivotal role of CD4+ T cells in renal fibrosis following ureteric obstruction. Kidney Int. 2010;78:351–62.
Zhou L, Zhou S, Yang P, Tian Y, Feng Z, Xie XQ, et al. Targeted inhibition of the type 2 cannabinoid receptor is a novel approach to reduce renal fibrosis. Kidney Int. 2018;94:756–72.
Bajwa A, Huang L, Kurmaeva E, Ye H, Dondeti KR, Chroscicki P, et al. Sphingosine Kinase 2 Deficiency Attenuates Kidney Fibrosis via IFN- γ. J Am Soc Nephrol. 2017;28:1145–61.
Tadagavadi RK, Reeves WB. Renal dendritic cells ameliorate nephrotoxic acute kidney injury. J Am Soc Nephrol. 2010;21:53–63.
do Valle Duraes F, Lafont A, Beibel M, Martin K, Darribat K, Cuttat R, et al. Immune cell landscaping reveals a protective role for regulatory T cells during kidney injury and fibrosis. Jci Insight. 2020;5:e130651.
Luan Z, Wei Y, Huo X, Sun X, Zhang C, Ming W, et al. Pregnane X receptor (PXR) protects against cisplatin-induced acute kidney injury in mice. Biochim Biophys Acta Mol Basis Dis. 2021;1867:165996.
Morris DL, Cho KW, Delproposto JL, Oatmen KE, Geletka LM, Martinez-Santibanez G, et al. Adipose tissue macrophages function as antigen-presenting cells and regulate adipose tissue CD4+ T cells in mice. Diabetes. 2013;62:2762–72.
Arvaniti E, Moulos P, Vakrakou A, Chatziantoniou C, Chadjichristos C, Kavvadas P, et al. Whole-transcriptome analysis of UUO mouse model of renal fibrosis reveals new molecular players in kidney diseases. Sci Rep. 2016;6:26235.
Köntgen F, Süss G, Stewart C, Steinmetz M, Bluethmann H. Targeted disruption of the MHC class II Aa gene in C57BL/6 mice. Int Immunol. 1993;5:957–64.
Deng T, Liu J, Deng Y, Minze L, Xiao X, Wright V, et al. Adipocyte adaptive immunity mediates diet-induced adipose inflammation and insulin resistance by decreasing adipose Treg cells. Nat Commun. 2017;8:15725.
Shao X, Somlo S, Igarashi P. Epithelial-specific Cre/lox recombination in the developing kidney and genitourinary tract. J Am Soc Nephrol. 2002;13:1837–46.
Jha V, Garcia-Garcia G, Iseki K, Li Z, Naicker S, Plattner B, et al. Chronic kidney disease: global dimension and perspectives. Lancet. 2013;382:260–72.
Bikbov B, Perico N, Remuzzi G, on behalf of the GBD Genitourinary Diseases Expert Group. Disparities in Chronic Kidney Disease Prevalence among Males and Females in 195 Countries: Analysis of the Global Burden of Disease 2016 Study. Nephron. 2018;139:313–8.
Sakai N, Wada T. T Helper 2 Cytokine Signaling in Bone Marrow-Derived Fibroblasts: a target for renal fibrosis. J Am Soc Nephrol. 2015;26:2896–8.
Shao DD, Suresh R, Vakil V, Gomer RH, Pilling D. Pivotal Advance: Th-1 cytokines inhibit, and Th-2 cytokines promote fibrocyte differentiation. J Leukoc Biol. 2008;83:1323–33.
Yan J, Zhang Z, Yang J, Mitch WE, Wang Y. JAK3/STAT6 Stimulates Bone Marrow-Derived Fibroblast Activation in Renal Fibrosis. J Am Soc Nephrol. 2015;26:3060–71.
Liu L, Kou P, Zeng Q, Pei G, Li Y, Liang H, et al. CD4+ T Lymphocytes, especially Th2 cells, contribute to the progress of renal fibrosis. Am J Nephrol. 2012;36:386–96.
Peng X, Xiao Z, Zhang J, Li Y, Dong Y, Du J. IL-17A produced by both γδ T and Th17 cells promotes renal fibrosis via RANTES-mediated leukocyte infiltration after renal obstruction. J Pathol. 2015;235:79–89.
Thorenz A, Völker N, Bräsen JH, Chen R, Jang MS, Rong S, et al. IL-17A blockade or deficiency does not affect progressive renal fibrosis following renal ischaemia reperfusion injury in mice. J Pharm Pharmacol. 2017;69:1125–35.
Zhang Y, Wang J, Zhou QD, Zhang CH, Li Q, Huang S, et al. Peroxisome proliferator-activated receptor-γ agonist pioglitazone fails to attenuate renal fibrosis caused by unilateral ureteral obstruction in mice. J Huazhong Univ Sci Technol Med Sci. 2016;36:41–7.
Wu WP, Tsai YG, Lin TY, Wu MJ, Lin CY. The attenuation of renal fibrosis by histone deacetylase inhibitors is associated with the plasticity of FOXP3+IL-17+T cells. Bmc Nephrol. 2017;18:225.
Chawla LS, Eggers PW, Star RA, Kimmel PL. Acute kidney injury and chronic kidney disease as interconnected syndromes. N Engl J Med. 2014;371:58–66.
Fu Y, Tang C, Cai J, Chen G, Zhang D, Dong Z. Rodent models of AKI-CKD transition. Am J Physiol Ren Physiol. 2018;315:F1098–F1106.
Tang J, Yan Y, Zhao TC, Gong R, Bayliss G, Yan H, et al. Class I HDAC activity is required for renal protection and regeneration after acute kidney injury. Am J Physiol Ren Physiol. 2014;307:F303–16.
Burne MJ, Daniels F, El Ghandour A, Mauiyyedi S, Colvin RB, O'Donnell MP, et al. Identification of the CD4(+) T cell as a major pathogenic factor in ischemic acute renal failure. J Clin Investig. 2001;108:1283–90.
Kambayashi T, Laufer TM. Atypical MHC class II-expressing antigen-presenting cells: can anything replace a dendritic cell? Nat Rev Immunol. 2014;14:719–30.
Breda PC, Wiech T, Meyer-Schwesinger C, Grahammer F, Huber T, Panzer U, et al. Renal proximal tubular epithelial cells exert immunomodulatory function by driving inflammatory CD4+ T-cell responses. Am J Physiol Ren Physiol. 2019;317:F77–89.
Acknowledgements
This work was supported by grants from the Natural Science Foundation of China (91639201, 81390351, 91742103 and 81770868), the Medical Scientific Research Foundation of Guangdong Province (A2020260), the Natural Science Foundation of Guangdong Province of China (2018A030313134), the Guangdong Provincial Science and Technology Program (2019B030301009), the Innovation-driven Project of CSU (2020CX015), the Shenzhen Basic Research Project (JCYJ20170818141928220, JCYJ2019073015124040376), and the Shenzhen University Medical Science Cross Innovation (860000002100142).
Author information
Authors and Affiliations
Contributions
YZ, YG, and TD designed the study. YZ, ZL, and CL generated most of the data. RC, JW, YZ, TC, and JS generated some of the data. YZ, ZL, and CL analyzed the data. YZ drafted the paper. ZH, ZH, BL, and XZ performed the critical review. YZ, YG, and TD edited the paper. All authors approved the final version of the paper.
Corresponding authors
Ethics declarations
Competing interests
The authors declare no competing interests.
Supplementary information
Rights and permissions
About this article
Cite this article
Zhou, Y., Luo, Z., Liao, C. et al. MHC class II in renal tubules plays an essential role in renal fibrosis. Cell Mol Immunol 18, 2530–2540 (2021). https://doi.org/10.1038/s41423-021-00763-z
Received:
Accepted:
Published:
Version of record:
Issue date:
DOI: https://doi.org/10.1038/s41423-021-00763-z
Keywords
This article is cited by
-
Protective effect of compound K against podocyte injury in chronic kidney disease by maintaining mitochondrial homeostasis
Scientific Reports (2025)
-
Haematococcus pluvialis ameliorates renal fibrosis by restoring mitophagy via PINK1-Parkin-p62-LC3 signaling
npj Science of Food (2025)
-
Investigation into the role of H2-Ab1 in vascular remodeling in pulmonary arterial hypertension via Bioinformatics
BMC Pulmonary Medicine (2024)
-
SGLT2 inhibitors improve kidney function and morphology by regulating renal metabolic reprogramming in mice with diabetic kidney disease
Journal of Translational Medicine (2022)
-
Multimodal single cell sequencing implicates chromatin accessibility and genetic background in diabetic kidney disease progression
Nature Communications (2022)


