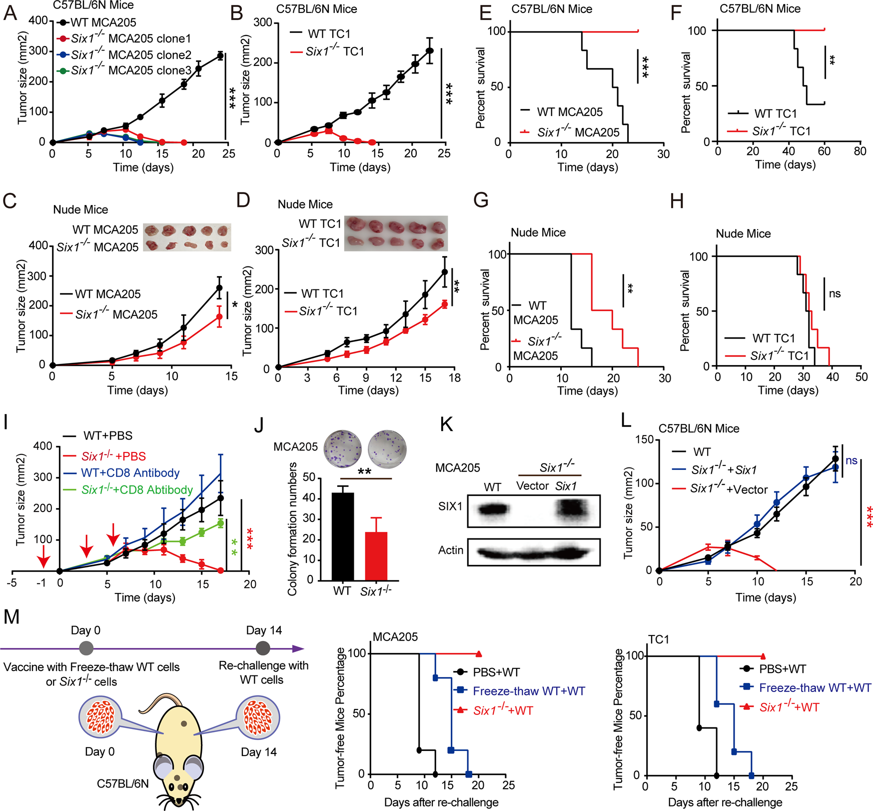
Fig. 2
From: Homeoprotein SIX1 compromises antitumor immunity through TGF-β-mediated regulation of collagens

Immune-dependent mechanisms are responsible for the reduced tumor growth of Six1-deficient cancer cells. Tumor growth curves for C57BL/6N mice inoculated with MCA205 (A) or TC1 tumor cells (B). A total of 2 × 106 Six1−/− or WT tumor cells were subcutaneously transplanted into the back flank of C57BL/6N mice (n = 5), and tumor growth was monitored with calipers after the indicated time. Data are presented as the mean ± SD. ∗∗∗p < 0.001. Statistical significance was determined by the Mann–Whitney U test. Tumor growth curves for nude mice inoculated with MCA205 (C) or TC1 tumor cells (D). A total of 2 × 106 Six1−/− or WT tumor cells were subcutaneously transplanted into nude mice that lacked mature T lymphocytes. Tumor growth was monitored after the indicated times. Data are presented as the mean ± SD. ∗p < 0.05. Statistical significance was determined by the Mann–Whitney U test. E Kaplan–Meier survival curves for C57BL/6N mice injected with MCA205 tumor cells (n = 6 mice for each group). A total of 2 × 106 Six1−/− or WT MCA205 tumor cells were injected intravenously into C57BL/6N mice, and the number of dead mice was recorded every day. ∗∗∗p < 0.001, log-rank test. F Kaplan–Meier survival curves for C57BL/6N mice injected with TC1 tumor cells (n = 6 mice for each group). A total of 2 × 106 Six1−/− or WT TC1 tumor cells were injected intravenously into C57BL/6N mice. ∗∗p < 0.01, log-rank test. G Kaplan–Meier survival curves for nude mice injected with MCA205 tumor cells (n = 6 mice for each group). A total of 2 × 106 Six1−/− or WT MCA205 tumor cells were injected intravenously into nude mice. ∗∗p < 0.01, log-rank test. H Kaplan–Meier survival curves for nude mice injected with TC1 tumor cells (n = 6 mice for each group). A total of 2 × 106 Six1−/− or WT TC1 tumor cells were injected intravenously into nude mice. ns, not significant (p > 0.05, log-rank test). I C57BL/6N mice (n = 5/group) were inoculated subcutaneously with 2 × 106 Six1−/− or WT MCA205 tumor cells and treated intravenously with 200 µg/mouse anti-CD8 antibodies on days -1, 3, and 5. The red arrows indicate the time points for anti-CD8 antibody injection. Tumor growth was measured at the indicated time points starting on day 0. Data represent the mean ± SD. ∗∗p < 0.01, ∗∗∗p < 0.001. Statistical significance was determined by the Mann–Whitney U test. J Colony formation assay performed with Six1−/− and WT MCA205 tumor cells. Data are represented as the mean ± SD. ∗∗p < 0.01, two-sided unpaired Student’s-test. K Western blot analysis of SIX1 in matched WT, Six1−/− and Six1-restored MCA205 cells. L Tumor growth curves for C57BL/6N mice inoculated with WT, Six1−/− or Six1-restored MCA205 cells. WT, Six1−/− or Six1-restored MCA205 cells were subcutaneously transplanted into C57BL/6N mice, and tumor growth was monitored after the indicated time. Data are represented as the mean ± SD; n = 5 tumors for each group. ns, not significant; ∗∗∗p < 0.001; Mann–Whitney U test. M C57BL/6N mice were immunized subcutaneously in the left back flank with equal numbers of Six1−/− tumor cells or freeze-thawed WT tumor cells (or PBS as a control). The freeze-thaw cycles were repeated three times. Fourteen days after immunization, live WT tumor cells were subcutaneously transplanted into the right back flank of the immunized mice. A schematic representation of the vaccination experiment with Six1−/− tumor cells is shown in the left panel. Tumor growth was monitored after the indicated time. Data are represented as the tumor-free percentage; n = 5 tumors in each group