Fig. 3
From: Homeoprotein SIX1 compromises antitumor immunity through TGF-β-mediated regulation of collagens

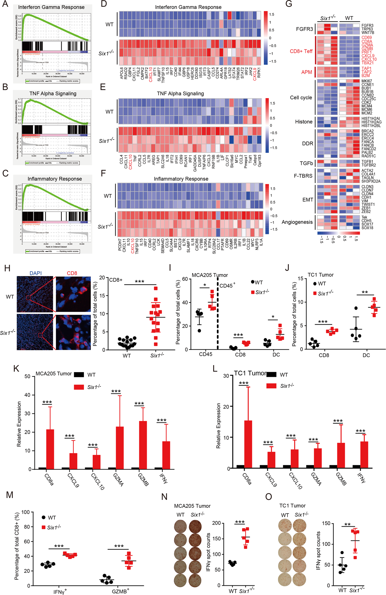
Six1 deficiency triggers cellular immune responses in vivo. A–C GSEA of the differentially expressed genes between WT and Six1−/− MCA205 tumors. Three positively regulated “hallmark” signatures are shown: A interferon-gamma response, B TNF alpha signaling, and C inflammatory response. The gene list was ranked with the signed (from log2-fold change [log2FC]) likelihood ratio for Six1−/− versus WT MCA205 tumors. D–F Heatmaps for the normalized expression of transcripts from three positively regulated pathways (colors correspond to log2FC values). G Core biological pathways. The columns of the heatmap show gene expression grouped by pathway. H Representative CD8+ T cell staining of MCA205 tumor tissue. A total of 2 × 106 Six1−/− or WT MCA205 tumor cells were subcutaneously transplanted into C57BL/6N mice. On day 8, frozen sections generated from tumor tissues were subjected to immunostaining analysis for CD8+ T cells (red) and Hoechst staining for DNA (blue). CD8+ T cells were quantified by counting positive signals in 3 randomly selected fields (×20) for each tumor section using Image J, n = 5. Statistical comparisons were performed using an unpaired Student’s t-test, ***p < 0.001. Scale bar, 200 μm. FACS analysis of the proportions of major immune cell populations in MCA205 (I) and TC1 tumors (J). A total of 2 × 106 Six1−/− or WT MCA205 (I) or TC1 (J) tumor cells were subcutaneously transplanted into C57BL/6N mice. On day 8, tumor tissues were subjected to flow cytometric analysis. Data are shown as the mean ± SD for one of three independent experiments run with five replicates. *p < 0.05, **p < 0.01, ***p < 0.001 (unpaired Student’s t-test). RT–PCR analysis of the mRNA expression levels of the CD8a, Cxcl19, Cxcl10, GZMA, GZMB, and IFN-γ genes in MCA205 (K) and TC1 (L) tumor tissue samples. Tumor tissues from C57BL/6N mice transplanted as in I were subjected to RT–qPCR analysis. The data are presented as fold changes compared with WT tumors. Data are shown as the mean ± SD; ***p < 0.001, unpaired Student’s t-test. M FACS analysis of the proportions of major immune cell populations in MCA205 tumors. Tumor tissues from C57BL/6N mice transplanted as in I were subjected to flow cytometric analysis. CD8+IFN-γ+ and CD8+GZMB+ T cells are presented. Data are shown as the mean ± SD. ***p < 0.001 (unpaired Student’s t-test). ELISpot assay for the secretion of IFN-γ in MCA205 (N) and TC1 (O) tumors. Tumor tissues from C57BL/6N mice transplanted as in I were subjected to ELISpot analysis. The number of spots was enumerated on an ELISpot reader, and the results are presented as spot-forming units. Data are shown as the mean ± SD; **p < 0.01, ***p < 0.001, unpaired Student’s t-test