Fig. 6
From: Homeoprotein SIX1 compromises antitumor immunity through TGF-β-mediated regulation of collagens

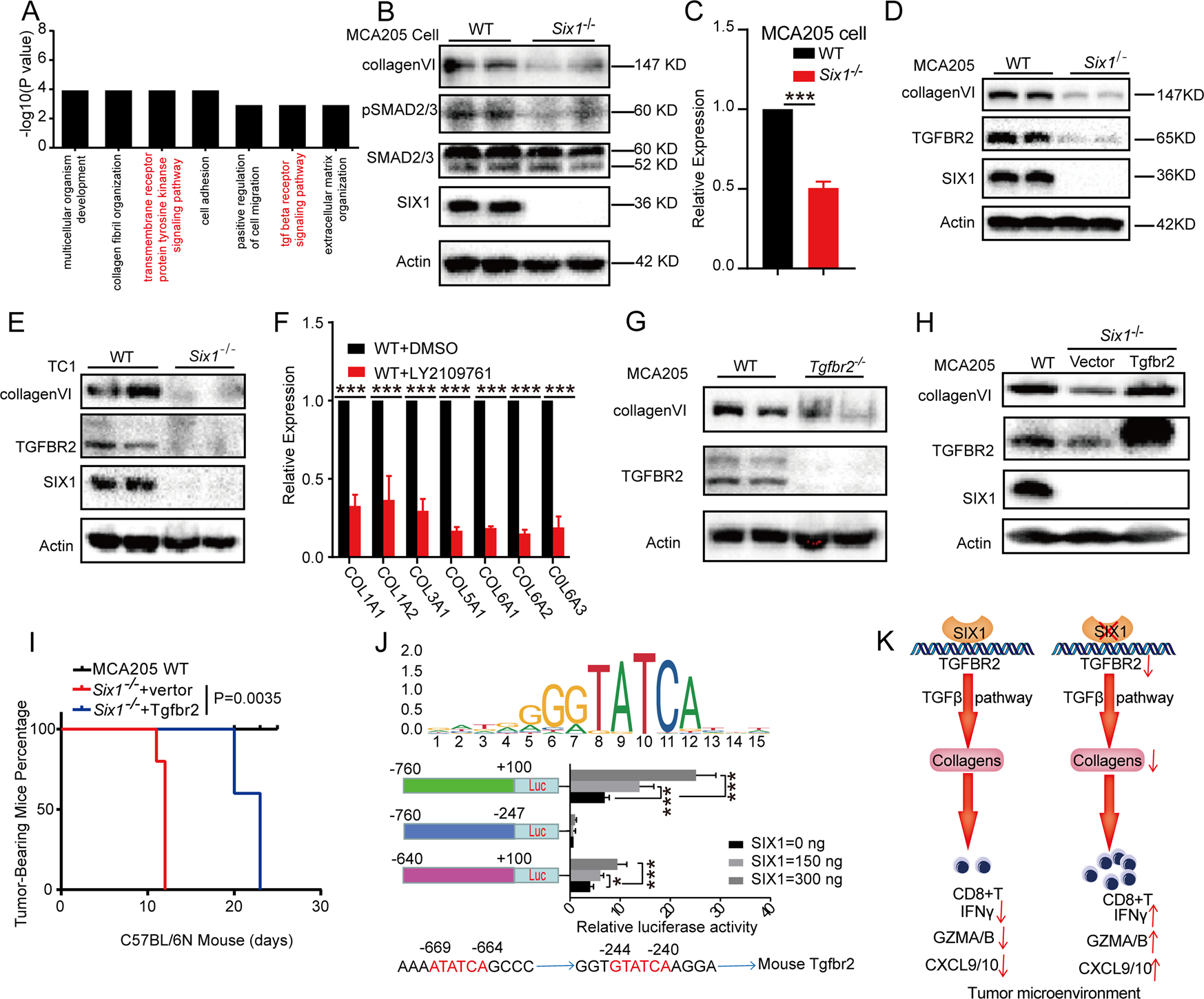
SIX1 enhances the TGF-β signaling pathway by upregulating Tgfbr2 expression. A Gene Ontology (GO) enrichment analysis of DEGs between Six1−/− and WT MCA205 cells. B Western blot analysis of COL6A1, pSMAD2/3, and SMAD2/3 in matched WT and Six1−/− MCA205 cells. β-Actin was used as a loading control. C mRNA expression levels of Tgfbr2 in matched WT and Six1−/− MCA205 cells normalized to GAPDH; ***p < 0.001, unpaired Student’s t-test. D Analysis of TGFBR2 and COL6A1 protein levels in WT and Six1−/− MCA205 cells using western blotting. β-actin was used as a loading control. E Analysis of TGFBR2 and COL6A1 protein levels in WT and Six1−/− TC1 cells using western blotting. β-actin was used as a loading control. F Effects of LY2109761 on the mRNA expression levels of collagen genes in WT MCA205 cells. MCA205 cells were treated with LY2109761 at a dose of 10 μM for 48 h, and the mRNA expression levels of collagen genes were detected by RT–qPCR, with normalization to GAPDH; ***p < 0.001, unpaired Student’s t-test. G Western blot analysis of COL6A1 in WT and Tgfbr2−/− MCA205 cells. β-actin was used as a loading control. H Western blot analysis of COL6A1, TGFBR2, and SIX1 in matched WT, Six1−/− and Six1−/− Tgfbr2-rescued MCA205 cell lines. β-actin was used as a loading control. I Percentages of tumor-bearing mice for C57BL/6N mice inoculated with WT, Six1−/− or Six1−/− Tgfbr2-rescued MCA205 tumor cells. A total of 2 × 106 Six1−/− or Six1−/− Tgfbr2-rescued MCA205 tumor cells were subcutaneously transplanted into the back flank of C57BL/6N mice (n = 5), and tumor growth was monitored after the indicated times. The vertical axis represents the tumor-bearing mouse percentage, J Effect of SIX1 on PGL4.0-Tgfbr2 promoter. MCA205 cells were cultured in 24-well plates and transfected using Lipofectamine 3000 reagent according to the manufacturer’s instructions. Briefly, 100 ng/well PGL4.0-Tgfbr2 and 0, 150, or 300 ng/well VP64-Six1 or empty vector were cotransfected, and Renilla luciferase plasmids (30 ng/well) were also cotransfected as a normalization control for transcription efficiency. Luciferase activity was measured after 24 h of transfection. The results are expressed as relative luciferase activity (ratio of the luciferase activities versus the corresponding Renilla activity). Data are presented as the mean ± SD. *P < 0.05, **P < 0.01, ***P < 0.001. K Proposed model for collagen secretion from cancer cells upregulated by SIX1 to hamper antitumor immune responses