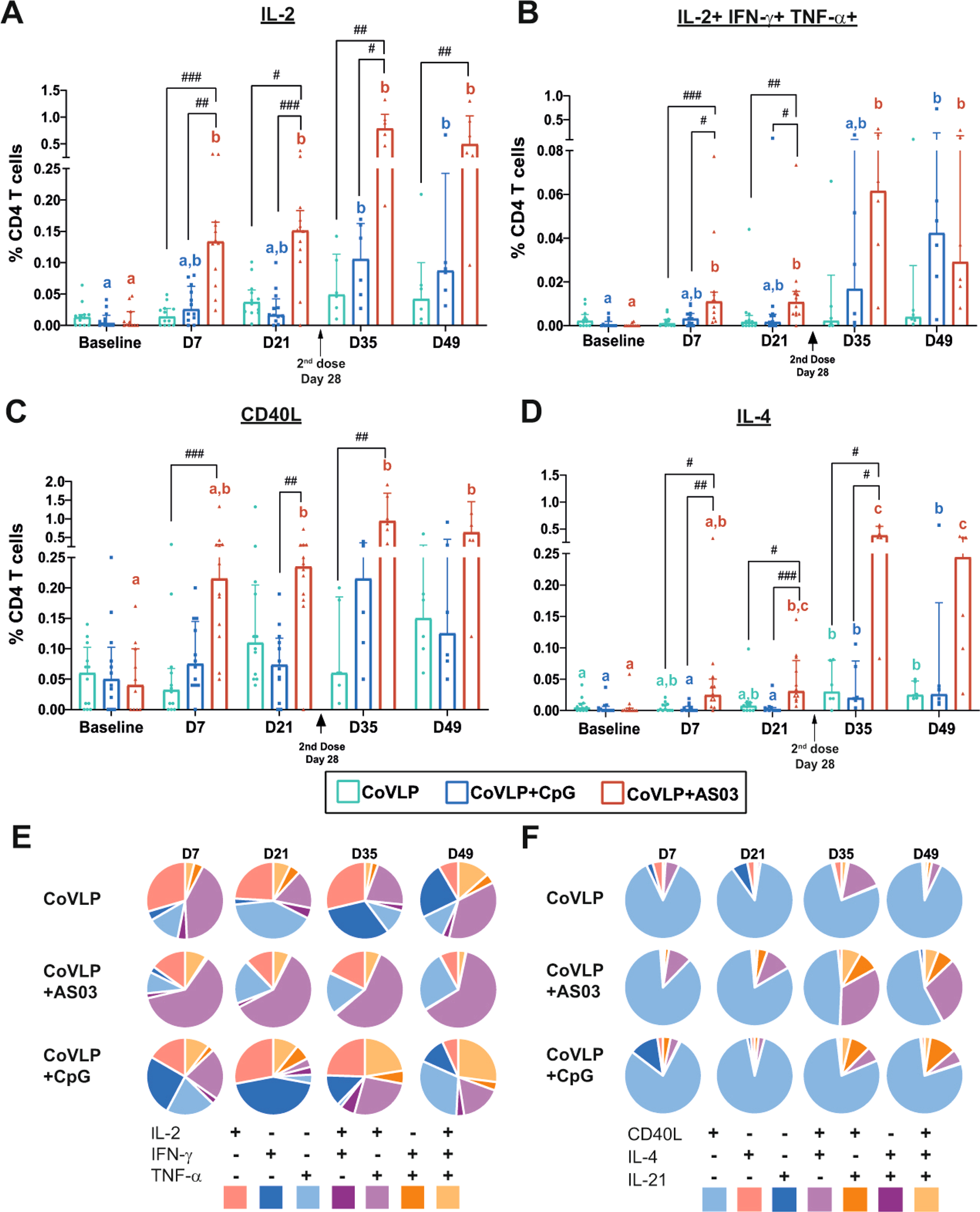
Fig. 3

Cell-mediated immune response in PBMCs of macaques at baseline and 7 and 21 days after the first and second immunizations with 15 µg of CoVLP with and without CpG 1018 or AS03. (A) Percentages of S protein-specific IL-2+, (B) triple-positive IL-2+ IFN-γ+ TNF-α+, (C) CD40L+, and (D) IL-4+ CD4 T cells. The median and interquartile ranges are represented. Within each treatment group, significant differences among timepoints are annotated as letters, with the same letter on two bars indicating that no significant difference was detected between the two timepoints. Differences were considered statistically significant if p < 0.05. Significant differences among groups at each timepoint are indicated by # (#p < 0.05, ##p < 0.01, and ###p < 0.001). Kruskal–Wallis test with the Dunn post hoc multiple comparisons test (GraphPad Prism v8.4.2, San Diego, USA). Qualitative distributions of (E) Th1 and (F) Th2 CD4 T cells identified by the expression of IL-2/IFN-γ/TNF-α and CD40L/IL-4/IL-21, respectively