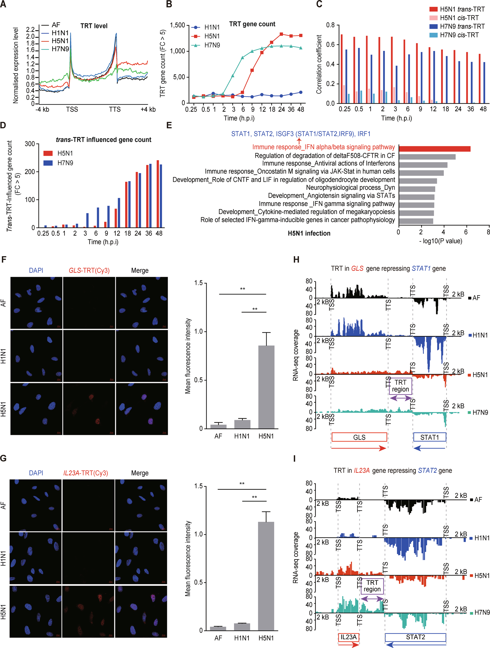
Fig. 1

TRT enhanced by avian influenza A virus infection represses genes on the complementary DNA strand. A Gene profile of the averaged normalized expression levels of 5,052 genes in A549 cells at 24 h after H1N1/H5N1/H7N9 influenza virus infection or AF treatment. The gene bodies between the TSSs and TTSs were equally sized and scaled to 60 bins, and the gene flanking regions 4 kb upstream of the TSSs and 4 kb downstream of the TTSs were divided into 100-bp windows. B Numbers of TRT genes (FC in the expression level of the TRT region (H5N1/AF) > 5) at different times after H1N1/H5N1/H7N9 infection of A549 cells. C Spearman rank linear correlation coefficient between the upregulated expression levels of the TRT region and the downregulated expression levels of TRT-influenced genes following the trans-TRT and cis-TRT patterns, respectively, at different times after H5N1/H7N9 infection in A549 cells. D Numbers of trans-TRT-influenced genes (FC in the expression level of the trans-TRT gene (H5N1/AF) > 5 and FC in the expression level of the trans-TRT-influenced gene (H1N1/H5N1) > 1.5) at different times after H5N1/H7N9 infection in A549 cells. E Functional pathway enrichment analysis of trans-TRT-influenced genes in H5N1-infected A549 cells (two-tailed P < 0.05, Benjamini–Hochberg adjusted P < 0.05). Detection of F GLS-TRT or G IL23A-TRT in A549 cells by using fluorescence in situ hybridization (FISH). A549 cells were treated with AF/H1N1/H5N1 for 24 h [DAPI nuclear staining (blue) and FISH signals obtained using a Cy3-conjugated DNA probe (red)]. The fluorescence intensity was semiquantitatively assessed using the mean fluorescence intensity (MFI) of each cell. The data are shown as the means ± SEMs. *P < 0.05, **P < 0.01. RNA-seq coverage levels of H the GLS gene, trans-TRT region of GLS, and STAT1 gene, and I the IL23A gene, trans-TRT region of IL23A, and STAT2 gene 12 h after AF/H1N1/H5N1/H7N9 treatment of A549 cells. The gene bodies and intergenic regions, as well as the gene flanking regions 2 kb upstream of the TSSs, were divided into 50-bp windows. Only exon regions are shown in this graph. RNA-seq datasets were established in duplicate