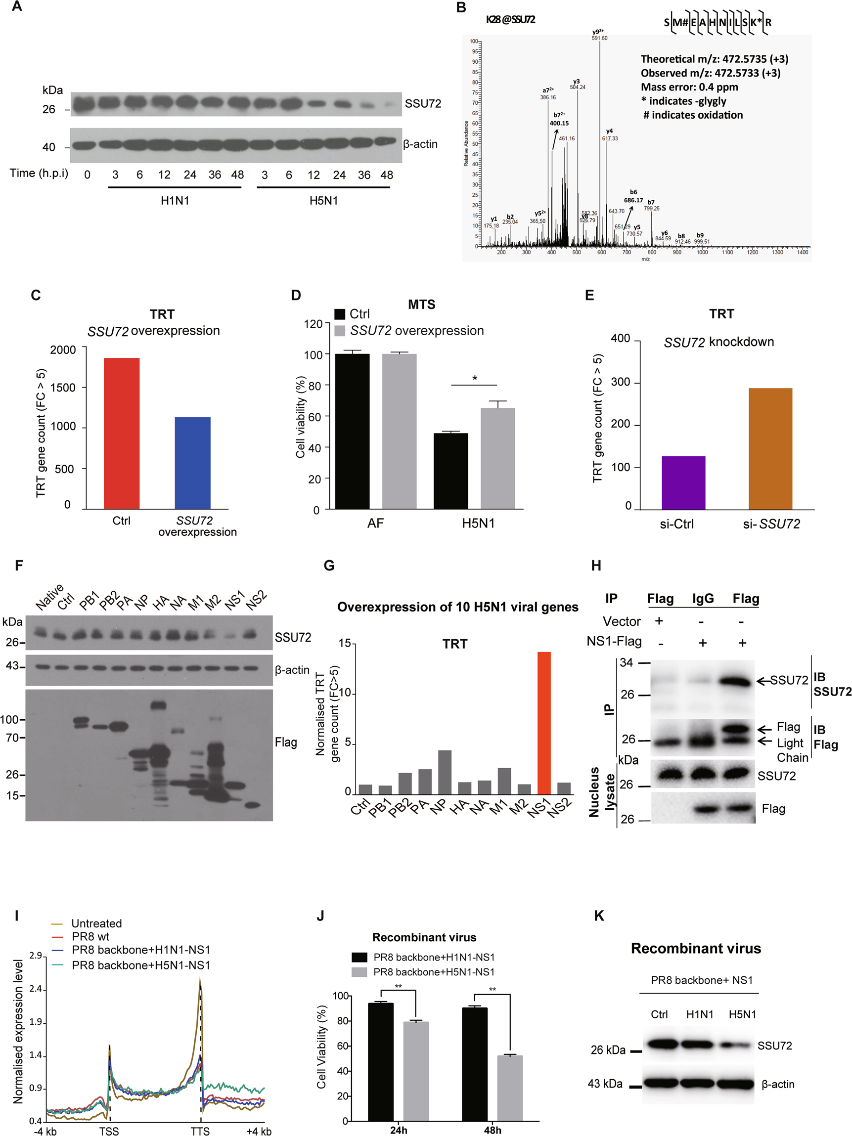
Fig. 3

NS1 binds to SSU72 and enhances TRT. A Western blot analysis of SSU72 expression in H1N1/H5N1-infected A549 cells. β-Actin was used as the reference control. B Ubiquitination of SSU72 was identified by immunoaffinity enrichment coupled with LC–MS/MS. C Numbers of trans-TRT genes (FC > 5) in the SSU72 overexpression and control groups at 48 h after H5N1 infection of A549 cells. D MTS assay of cell viability in the SSU72 overexpression and control groups at 48 h after AF treatment or H5N1 infection. E Numbers of trans-TRT genes (FC > 5) in the SSU72 knockdown and control groups at 48 h after AF treatment of A549 cells. F, G Overexpression of the H5N1 viral gene segments for 48 h in HEK293T cells. F Western blot analysis of SSU72 expression (with β-actin as the reference control). G Normalized numbers of trans-TRT genes (FC > 5). H Coimmunoprecipitation (co-IP) of SSU72 and the H5N1 NS1 protein in the cell nucleus; the input levels are shown. I Gene profile analysis of the averaged normalized expression levels in A549 cells at 48 h after treatment with or without PR8 wt virus, PR8+H1N1-NS1, and PR8+H5N1-NS1 recombinant viruses. The gene bodies between the TSSs and TTSs were equally sized to 60 bins, and the gene flanking regions 4 kb upstream of the TSSs and 4 kb downstream of the TTSs were divided into 100-bp windows. J MTS cell viability assay in the recombinant virus (PR8+H1N1-NS1 or PR8+H5N1-NS1) groups at 24 h or 48 h after viral infection. K Western blot analysis of SSU72 at 48 h after recombinant virus infection. β-Actin was used as the reference control. The data are shown as the means ± SEMs. *P < 0.05 and **P < 0.01. Each experiment except for RNA-seq analysis of recombinant virus-infected cells was repeated at least three times