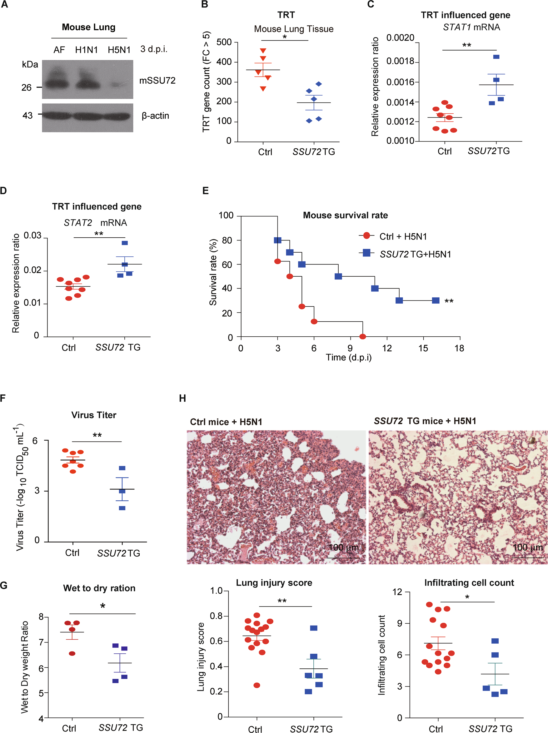
Fig. 4

TRT is reduced and lung injury is ameliorated in SSU72 transgenic mice infected with the lethal H5N1 virus. A Western blot analysis of mouse SSU72 expression in mouse lung tissues at 3 days after treatment with AF/H1N1/H5N1. β-Actin expression served as an internal control. B Numbers of TRT genes (expression of the TRT region upregulated by more than 5 compared with the AF-treated condition) in lung tissues from control (n = 5) and SSU72 transgenic mice (n = 5) at 3 days after intratracheal infection with H5N1 (106 TCID50). The relative mRNA expression ratios of C mouse STAT1 and D STAT2 in lung tissues from control (n = 8) and SSU72 transgenic mice (n = 4) at 3 days after intratracheal infection with H5N1 virus (106 TCID50). Mouse β-actin expression served as the reference control. E Kaplan–Meier survival curves for control (n = 8) and SSU72 transgenic mice (n = 10) after intratracheal infection with H5N1 (106 TCID50). F–H Control and SSU72 transgenic mice were infected with AF or H5N1 (106 TCID50) via intratracheal instillation. F Viral titers in the lungs were assessed 4 days after infection with H5N1 in control (n = 7) and SSU72 transgenic mice (n = 3). G Wet-to-dry weight ratios of the lungs of control (n = 4) and SSU72 transgenic mice (n = 4) at 3 days after infection with H5N1. H Representative images of lung pathology in control and SSU72 transgenic mice at 3 days after H5N1 infection. The lung injury scores (means ± SEMs) and numbers of infiltrating cells per microscopic field (means ± SEMs) are shown in the bar graphs. N = 100 fields for control (n = 15) and SSU72 transgenic (n = 6) mice. Bar = 100 μm. *P < 0.05 and **P < 0.01. Each experiment except for RNA-seq analysis of lungs from mice with or without H5N1 infection was repeated at least three times