Fig. 3

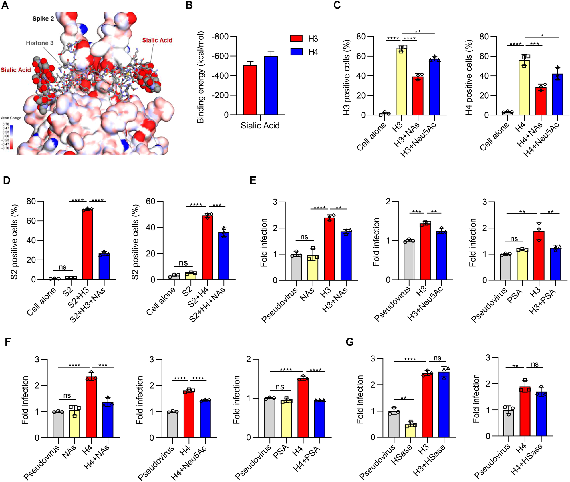
Histone H3 and H4 bridge S2 and sialic acid on host cells and promote infectivity. A A molecular model of histone H3 forming multivalent interactions with both S2 and sialic acid. Sialic acids are represented using a standard sphere model. B Average interaction binding energies between sialic acid and histones H3 and H4. C Flow cytometry analysis of the percentages of biotin-tagged histone H3 or H4 binding to Calu-3 cells pretreated with NAs or in the presence or absence of Neu5Ac. NAs: neuraminidase; Neu5Ac: sialic acid. D The biotin-tagged S2 proteins were preincubated with histone H3 or H4 and then added to Calu-3 cells pretreated with NAs. The percentages of biotin-positive Calu-3 cells were determined by flow cytometry. (E and F) ACE2-positive HEK-293T cells pretreated with NAs (left) or in the presence of Neu5Ac (middle) or polysialic acid (right) were observed for the infectivity of pseudovirus preincubated with histone H3 (E) or H4 (F). PSA: polysialic acid. G The effects of heparin lyase (HSase) treatment of 293 T/ACE2 cells on the infection of pseudovirus preincubated with histone H3 (left) or H4 (right). One-way ANOVA followed by Tukey’s multiple comparison post hoc test was conducted through (C–G). All error bars represent the SEM. *P < 0.05; **P < 0.01; ***P < 0.001; ****P < 0.0001; ns not significant