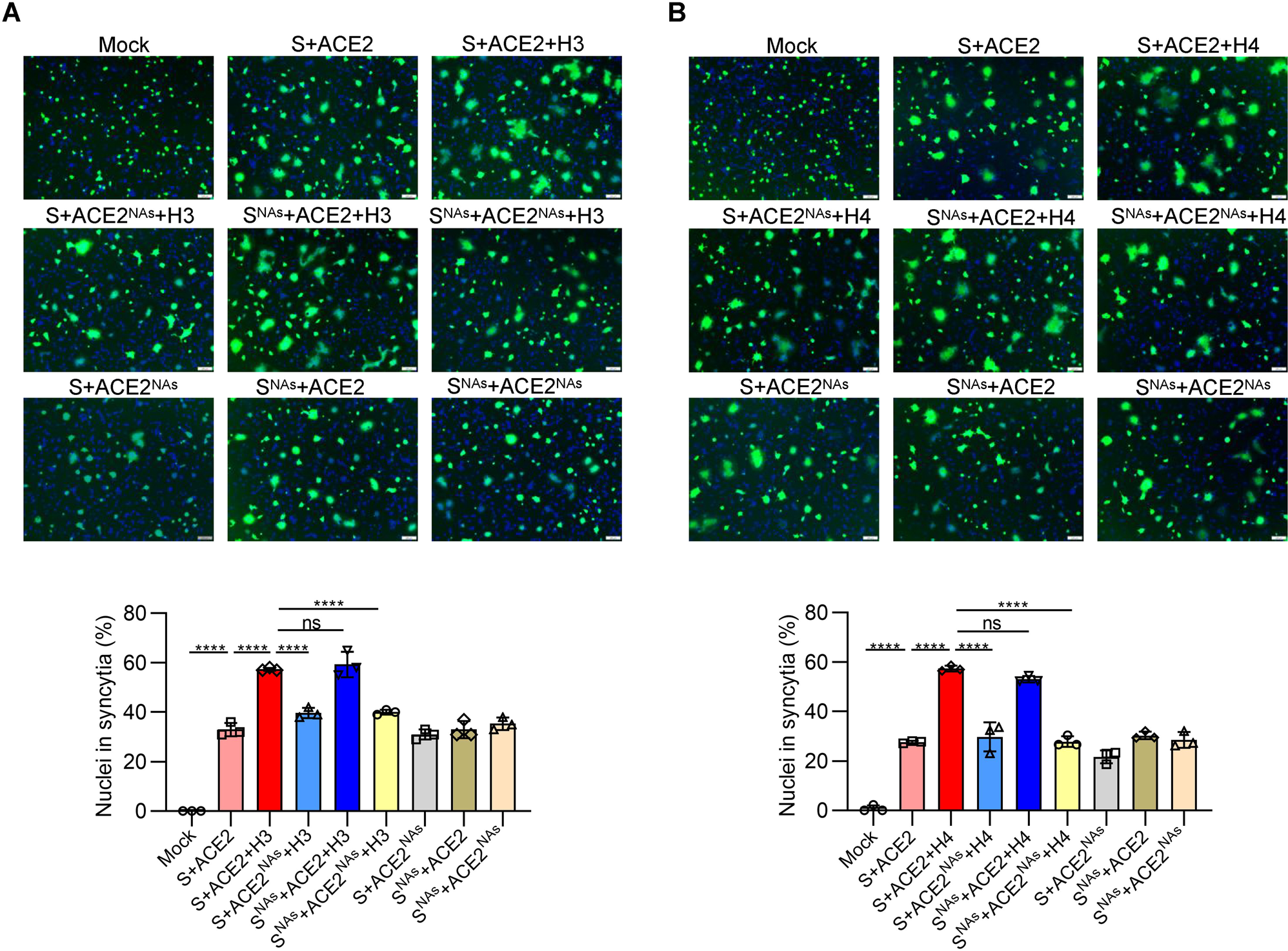
Fig. 4

Effect of histone H3 or H4 and sialic acid on cell–cell fusion. Representative images (top) and quantitative analysis (bottom) of syncytia in the cell–cell fusion mediated by SARS-CoV-2 S protein in the presence or absence of histone H3 (A) or H4 (B). The effector cells or target cells were pretreated with neuraminidase for 12 h, as described in the “Methods”. NAs neuraminidase. Scale bars represent 100 μm. One-way ANOVA followed by Tukey’s multiple comparison post hoc test was conducted. All error bars represent the SEM. *P < 0.05; **P < 0.01; ***P < 0.001; ****P < 0.0001; ns not significant