Fig. 10
From: A T follicular helper cell origin for T regulatory type 1 cells

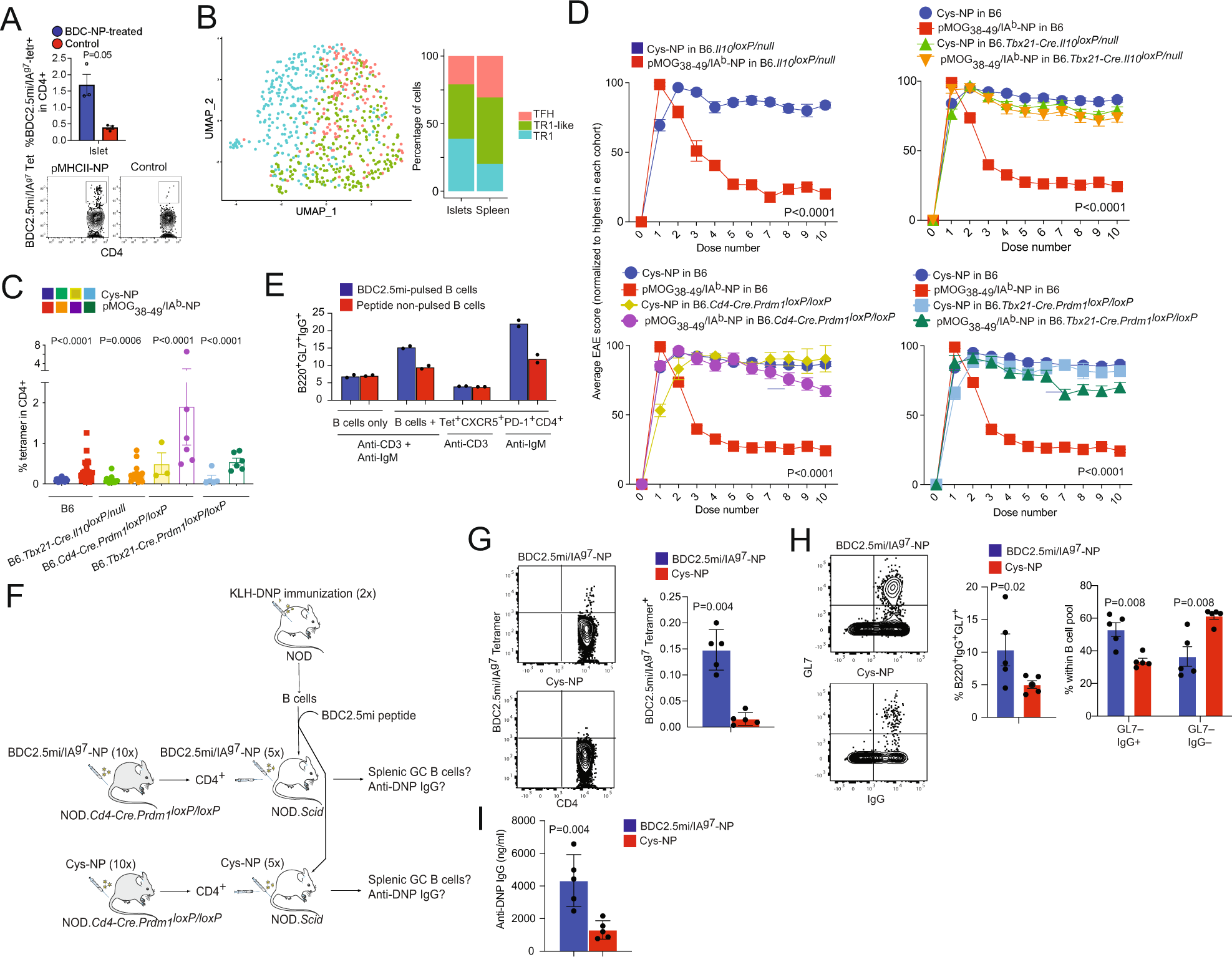
Functional properties of TFH and TR1 cells arising in response to pMHCII-NP therapy. A Top, Average percentages of tetramer+ CD4+ T cells within the islet-associated CD4+ T-cell pool of BDC2.5 mi/IAg7-NP- vs. control NP-treated NOD mice. Bottom, representative tetramer staining profiles. The data correspond to n = 3 samples per treatment type from 5 to 10 mice each from one experiment. B Left: UMAP scRNAseq plots for the islet-associated tetramer+ CD4+ T cells from (A). Right: Relative distribution of TFH, TR1-like and TR1 subpools within the islet- and spleen-associated tetramer+ cell pools of BDC2.5 mi/IAg7-NP-treated NOD mice. C Percentages of splenic pMOG38-49/I-Ab Tet+ cells in B6, B6.Tbx21-Cre.Il10loxP/loxP, B6.Cd4-Cre.Prdm1loxP/loxP and B6.Tbx21-Cre.Prdm1loxP/loxP mice (both males and females) upon treatment with pMOG38-49/I-Ab-NPs (n = 33 (B6), 17 (B6.Tbx21-Cre.Il10loxP/loxP), 6 (B6.Cd4-Cre.Prdm1loxP/loxP) and 6 (B6.Tbx21-Cre.Prdm1loxP/loxP)) or Cys-NPs (control; n = 23, 17, 3 and 5, respectively) (10 doses over 5 weeks, starting when the EAE score was >1.5/5). The data are from 6, 4, 1 and 1 experiments, respectively. D Top left: normalized EAE scores in B6 vs. Cre-negative B6.Il10loxP/loxP mice upon pMOG38-49/I-Ab-NP or Cys-NP treatment (n = 12 (B6) and 13 (Cre-negative B6.Il10loxP/loxP), respectively, from 2 experiments). Top right: normalized EAE scores in B6 vs. B6.Tbx21-Cre.Il10loxP/loxP mice upon treatment with pMOG38-49/I-Ab-NPs (n = 40 and 22, respectively) or Cys-NPs (control; n = 28 and 19, respectively; from 6 and 4 experiments, respectively). Bottom left: normalized EAE scores in B6 vs. B6.Cd4-Cre.Prdm1loxP/loxP mice upon treatment with pMOG38-49/I-Ab-NPs (n = 40 and 6, respectively) or Cys-NPs (control; n = 28 and 4; from 6 and 1 experiments, respectively). Bottom right: normalized EAE scores in B6 vs. B6.Tbx21-Cre.Prdm1loxP/loxP mice upon treatment with pMOG38-49/I-Ab-NPs (n = 40 and 6, respectively) or Cys-NPs (control; n = 28 and 6; from 6 and 1 experiments, respectively). E Percentages of GL7+IgG+ cells in cultures of purified Tet+ PD-1hiCXCR5hi CD4+ T cells from BDC2.5 mi/I-Ag7-NP-treated NOD mice (10 doses over 5 weeks) (3 × 104 cells/well) with BDC2.5 mi peptide-pulsed or nonpulsed B cells (5 × 104 cells/condition/well) isolated from the draining lymph nodes of KLH-DNP-immunized NOD mice in the presence of an anti-CD3 (2 μg/mL) and/or anti-IgM (5 μg/mL) antibody for 6 days. The data correspond to two samples per condition from one experiment. F Cartoon showing the experimental approach used to measure the ability of pMHCII-NP-expanded TFH-like cells to promote GC B-cell formation and antibody production. Briefly, we first treated 10 NOD.Cd4-Cre.Prdm1loxP/loxP mice with 10 doses of Cys-NPs or BDC2.5 mi/I-Ag7-NPs (n = 5 mice each). The total splenic CD4+ T cells from each donor were then transferred into NOD.Scid hosts (1.6 × 107/host), and the hosts were treated with 5 additional doses of Cys-NPs or BDC2.5 mi/I-Ag7-NPs. At this point, all the hosts were transfused with BDC2.5 mi peptide-pulsed splenic B cells isolated from NOD mice immunized with KLH-DNP (107 cells/host). Seven days after B-cell transfer, the hosts were killed, their spleens were analyzed for the presence of Tet+ CD4+ T cells, GC B cells (GL7+sIgG+) and non-GC B cells (GL7−sIgG+ or GL7−sIgG−) within the B220+ cell pool, and their serum was analyzed for the presence of anti-DNP antibodies. G Left: Representative BDC2.5/I-Ag7 tetramer and CD4 staining profiles from the pMHCII-NP- and Cys-NP-treated NOD.Scid hosts from (F). Right: Average percentages of BDC2.5/I-Ag7 Tet+ CD4+ T cells in the hosts from (F). The data correspond to n = 5 female mice per group from one experiment. H Left: Representative GL7 and IgG staining profiles for splenic B cells from the NOD.Scid hosts from (F). Right: percentages of GL7+sIgG+, GL7−sIgG+ and GL7−sIgG− cells among the splenic B cells of the NOD.Scid hosts from (F). The data correspond to n = 5 female mice per group from one experiment. I Serum anti-DNP antibody levels in the NOD.Scid hosts from (D). The data correspond to n = 5 female mice per group from one experiment. The data in (C–E) and (G–I) correspond to the mean ± SEM values. The P values in (C, G–I) were calculated via the Mann‒Whitney U test. The P values in (D) were calculated via two-way ANOVA