Fig. 7
From: A T follicular helper cell origin for T regulatory type 1 cells

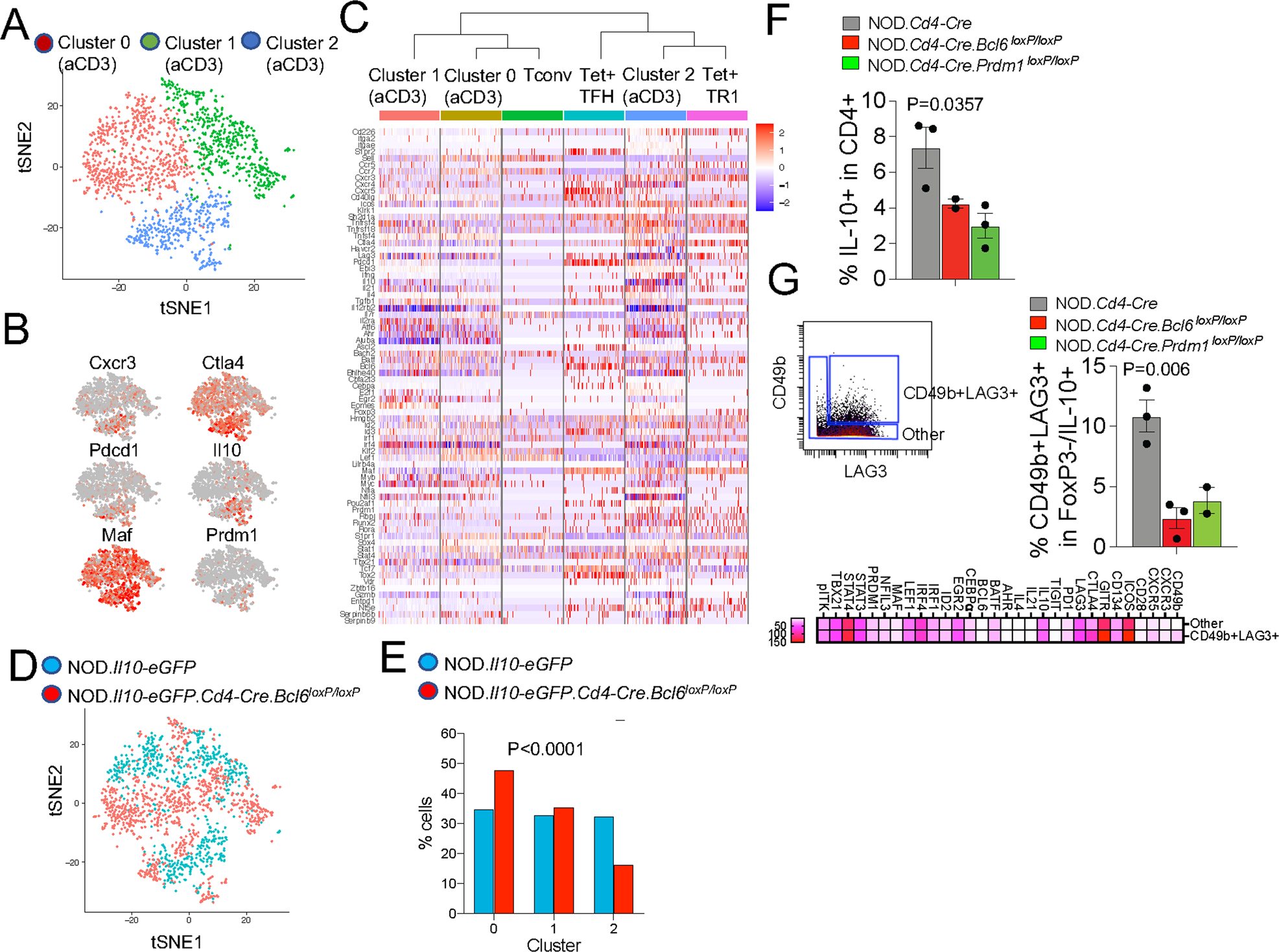
BCL6 and BLIMP1 dependency of anti-CD3-induced TR1-like cells. A K-means clustering of splenic IL-10+ (eGFP+) cells isolated from anti-CD3 mAb-treated NOD.Il10-eGFP (Bcl6+/+) mice, based on 10x Genomics scRNAseq data. The data correspond to 2 mice from 1 experiment. B Feature plots for representative TR1 cell markers in the tSNE plots shown in (A). C Heatmap comparing clusters #0, #1 and #2 from (A) to the BDC2.5 mi/IAg7-NP-induced Tet+ TFH and Tet+ TR1-like subclusters from Fig. 3. The dendrogram was generated using the BuildClusterTree function of Seurat. D, tSNE plots of 10x Genomics scRNAseq for splenic IL-10+ (eGFP+) cells isolated from anti-CD3 mAb-treated NOD.Il10-eGFP (Bcl6+/+) and NOD.Il10-eGFP.Cd4-Cre.Bcl6loxP/loxP mice. The data correspond to 2 mice/strain. E Percentages of cells in clusters #0, #1 and #2 in the mice from (D). F Average percentages of IL-10+ CD4+ T cells in anti-CD3 mAb-treated NOD.Cd4-Cre.Bcl6loxP/loxP and NOD.Cd4-Cre.Prdm1loxP/loxP vs. NOD.Cd4-Cre mice, as determined using the mass cytometry marker panel from Supplementary Table 4 (with the anti-CD49b-PE antibody instead of pMHCII tetramer-PE). The data correspond to 3 (NOD.Cd4-Cre.Bcl6loxP/loxP), 2 (NOD.Cd4-Cre.Prdm1loxP/loxP) and 3 (NOD.Cd4-Cre) mice/strain from 3 experiments. G Average percentages of CD49b+LAG-3+ cells in the splenic IL-10+FOXP3− CD4+ T-cell pools of anti-CD3 mAb-treated NOD.Cd4-Cre.Bcl6loxP/loxP and NOD.Cd4-Cre.Prdm1loxP/loxP vs. NOD.Cd4-Cre mice as determined by mass cytometry. Top left, gating strategy; bottom, heatmap comparing the expression levels of the various markers; top right, average % values ± S.E.M. values. The data correspond to 3 (NOD.Cd4-Cre.Bcl6loxP/loxP), 2 (NOD.Cd4-Cre.Prdm1loxP/loxP) and 3 (NOD.Cd4-Cre) mice/strain from 3 experiments. The data in (F) and (G) correspond to the mean ± SEM values. The P value in (E) was calculated using the absolute number of cells in each cluster via contingency table analysis (chi-square test). The P values in (F) and (G) were calculated via one-way ANOVA