Fig. 1
From: Host cell entry and neutralisation sensitivity of the SARS-CoV-2 XBB.1.16 lineage

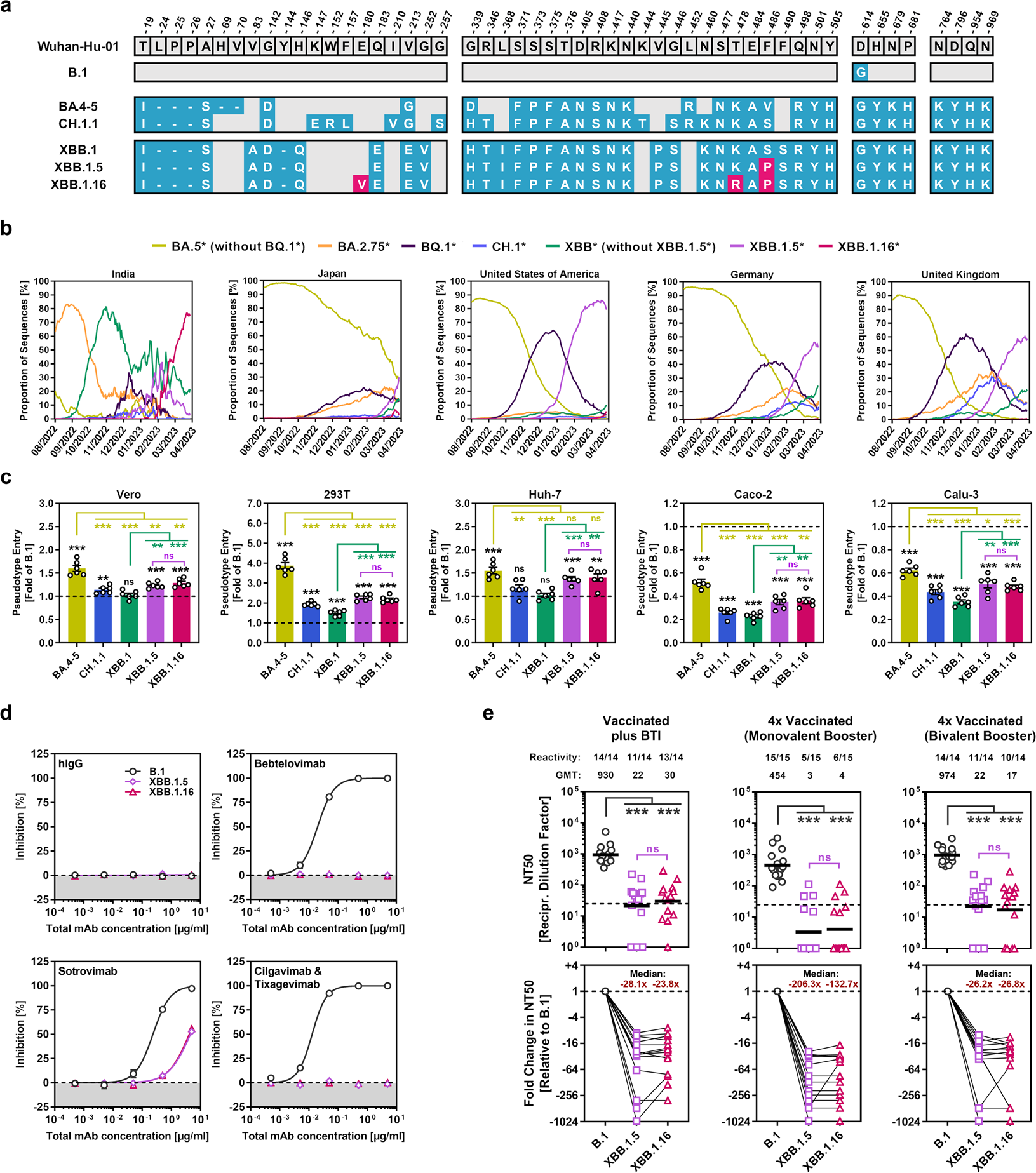
Host cell entry and neutralisation sensitivity of the SARS-CoV-2 XBB.1.16 lineage. a Mutations in the S proteins of SARS-CoV-2 lineages B.1, BA.4-5 (identical on protein level), CH.1.1, XBB.1, XBB.1.5 and XBB.1.16 compared to the S protein of the Wuhan-Hu-01 isolate. Unique mutations in the S proteins of XBB.1.5 and XBB.1.16 (compared to XBB.1) are highlighted in pink. b Relative frequency of SARS-CoV-2 lineages BA.5* (without BQ.1*), BA.2.75*, BQ.1*, CH.1*, XBB.1* (without XBB.1.5* and XBB.1.16), XBB.1.5*, and XBB.1.16* in selected countries. (Graphs are based on data obtained from https://cov-spectrum.org/). c Cell line tropism and entry efficiency of the SARS-CoV-2 XBB.1.16 lineage. Pseudovirus particles bearing the indicated S proteins were inoculated onto Vero (African green monkey, kidney), 293 T (human, kidney), Huh-7 (human, liver), Caco-2 (human, colon), and Calu-3 (human, lung) cells. Cell entry was analysed at 16–18 h postinoculation by measuring luciferase activity in cell lysates. Presented are the normalised mean data from six biological replicates (performed with four technical replicates) in which cell entry was normalised against particles carrying B.1 S protein (set as 1). Error bars represent the standard error of the mean (SEM). Statistical significance was assessed by two-tailed Student’s t-test with Welch correction (not significant [ns], p > 0.05; **p ≤ 0.01; ***p ≤ 0.001). Please see also Fig. S1. d Sensitivity of the SARS-CoV-2 XBB.1.16 lineage to neutralisation by monoclonal antibodies (mAb). Pseudotype particles harbouring the S protein of SARS-CoV-2 lineages B.1, XBB.1.5 or XBB.1.16 were preincubated with individual mAb or mAb cocktails for 30 min at room temperature, before being inoculated onto Vero cells (hIgG represents an unrelated control antibody). Pseudovirus entry was analysed at 16–18 h postinoculation and normalised against samples without mAb (= 0% inhibition). Data represent the mean of three biological replicates (performed with four technical replicates). Error bars indicate the SEM. e Sensitivity of the SARS-CoV-2 XBB.1.16 lineage to neutralisation by antibodies induced by vaccination or vaccination plus breakthrough infection. Pseudotype particles harbouring the S protein of SARS-CoV-2 lineage B.1, XBB.1.5, or XBB.1.16 were preincubated with plasma from (i) three- or four-times vaccinated individuals with breakthrough infection (BTI) between October 2022 and March 2023 in Germany (n = 14), (ii) four-times vaccinated individuals that received the monovalent BNT162b2/Comirnaty vaccine booster (n = 15), or (iii) four-times vaccinated individuals that received the bivalent BNT162b2/Comirnaty Original/Omicron BA.4-5 vaccine booster (n = 14). After an incubation period of 30 min at room temperature, samples were inoculated onto Vero cells. Pseudovirus entry was analysed at 16–18 h postinoculation, normalised against samples without plasma (0% inhibition), and the neutralising titre 50 (NT50, indicating the plasma dilution responsible for half-maximal inhibition) was calculated. Top panels: Presented are the geometric mean NT50 values (geometric mean titres, GMT) from a single biological replicate (conducted with four technical replicates). Numbers above the graphs represent reactivity rates (= proportion of plasma samples with detectable neutralising activity) and GMT. Statistical significance was assessed by Wilcoxon matched-pairs signed rank test (ns, p > 0.05; ***p ≤ 0.001). Please also see Table S1 and Figs. S2–S4. Bottom panels: Median fold change in neutralisation relative to B.1pp (set as 1). Individual plasma are connected by lines