Fig. 2

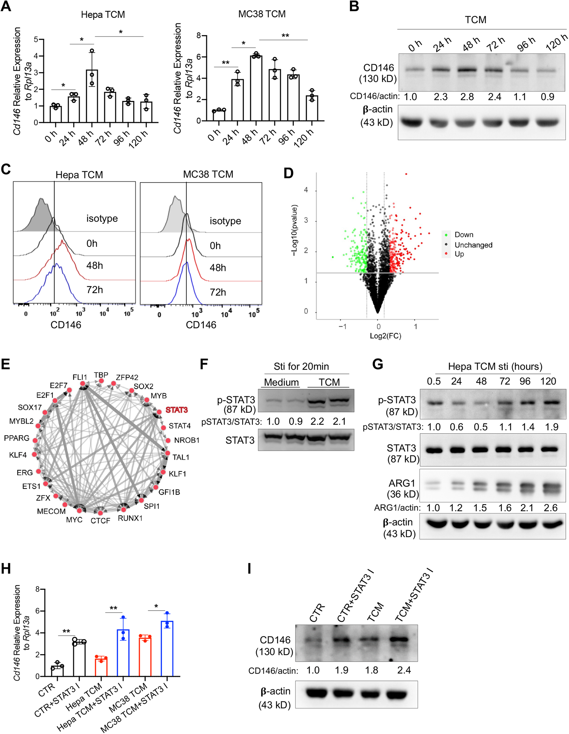
Expression of CD146 in macrophages was controlled by the TME. A Cd146 gene expression in BMDMs stimulated with TCM for the indicated times. B Western blotting (WB) for CD146 protein in BMDMs stimulated as mentioned above. β-Actin served as the loading control. C Surface staining of CD146 on BMDMs stimulated as mentioned above. D Volcano plot comparing the expression levels of proteins from macrophages treated with or without Hepa1-6 TCM. E TFEA of differentially expressed proteins after Hepa-TCM treatment via a web-based TFEA tool, ChIP-X Enrichment Analysis (ChEA3) v3. F WB for p-STAT3 and STAT3 of BMDMs stimulated with or without TCM for 20 min. G WB for p-STAT3, STAT3 and ARG1 proteins in BMDMs stimulated with TCM for the indicated times. ARG1 served as the M2 marker. β-Actin served as the loading control. H Cd146 gene expression in BMDMs stimulated with TCM, supplemented or not supplemented with STAT3 inhibitor for 72 h. I WB for CD146 protein in BMDMs stimulated with TCM for the indicated time with or without the STAT3 inhibitor. β-Actin served as the loading control. Each symbol (A, H) represents an individual experiment. One-way ANOVA (A, H) was performed. Data are shown as the mean ± SEM. *P < 0.05, **P < 0.01