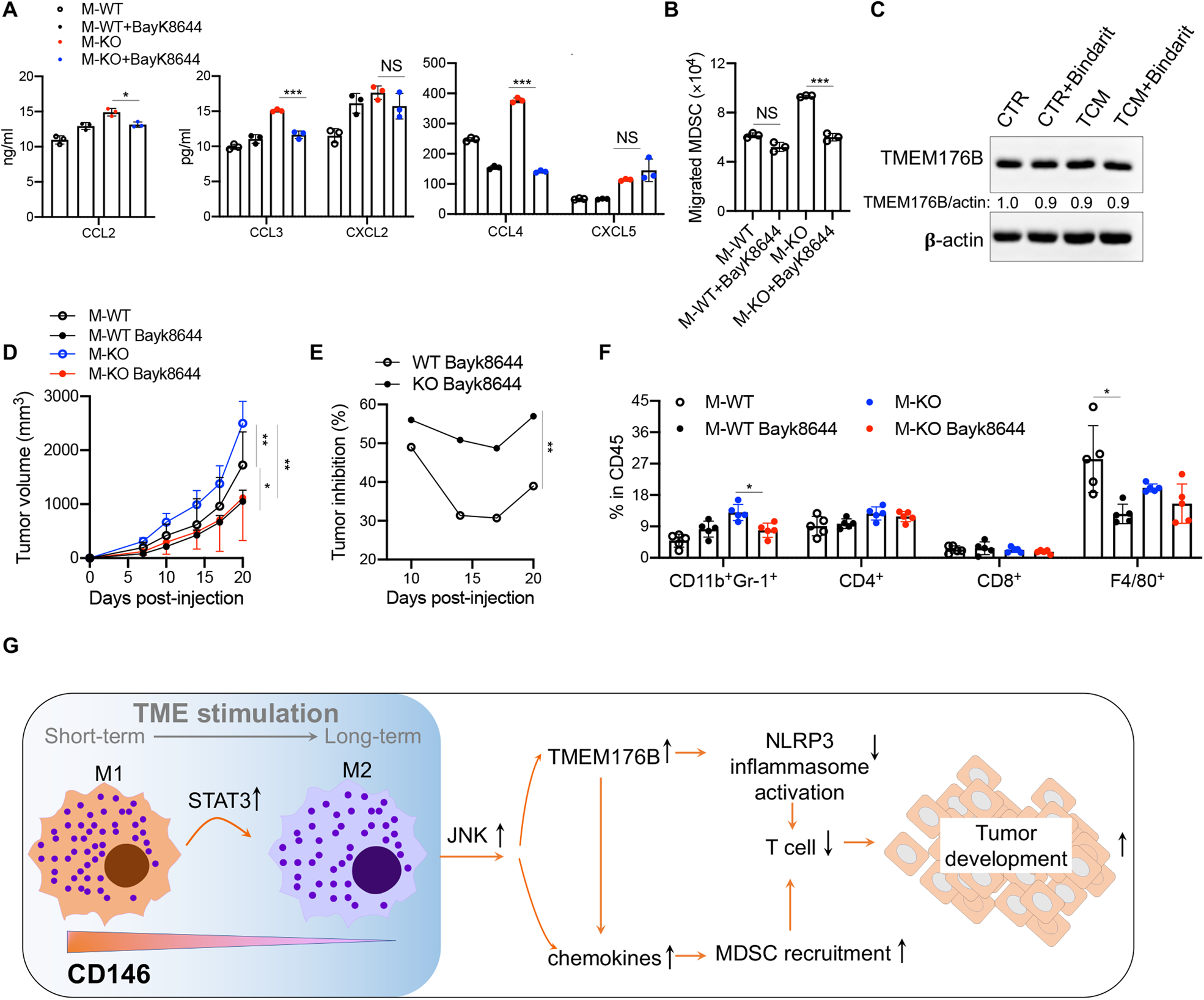
Fig. 8

CD146 deletion-induced MDSC recruitment partially depends on TMEM176B. A ELISA for CCL2, CCL3, CCL4 and CXCL2 and CXCL5 using the supernatant from macrophages stimulated with TCM for 72 h in the presence of BayK8644. B MDSC migration induced by chemotaxis of macrophages in the presence of BayK8644 (n = 3). C WB analysis of TMEM176B in M-KO macrophages treated with bindarit. D, E Tumor growth (D) or inhibition (E) by BayK8644 in MC38 tumor-bearing M-WT or M-KO mice (n = 5). F FACS analysis of CD11b+Gr-1+, CD4+, CD8+ and F4/80+ cell populations in tumors from M-WT and M-KO mice treated or not treated with BayK8644 (n = 5). G Schematic diagram of the mechanism of CD146+ macrophages in tumor development. In the TME, during the short-term stimulation, macrophage upregulates the CD146 expression. With the long-term stimulation, the STAT3 activation in macrophage downregulates the CD146 expression, following by unleashing the activation of JNK, which promotes the expression of MDSC-recruitment associated chemokines as well as TMEM176B expression, the later inhibits the inflammasome activation. These factors block the T cell anti-tumor activity and then promote the tumor development. Each symbol represents an individual experiment (A, B) or mouse (F). One-way ANOVA followed by Bonferroni’s correction (A, B, F) or two-way ANOVA with multiple-comparison test (D, E) was performed. Data are shown as the mean ± SEM. *P < 0.05, **P < 0.01, ***P < 0.001