Fig. 5
From: TL1A and IL-18 synergy promotes GM-CSF-dependent thymic granulopoiesis in mice

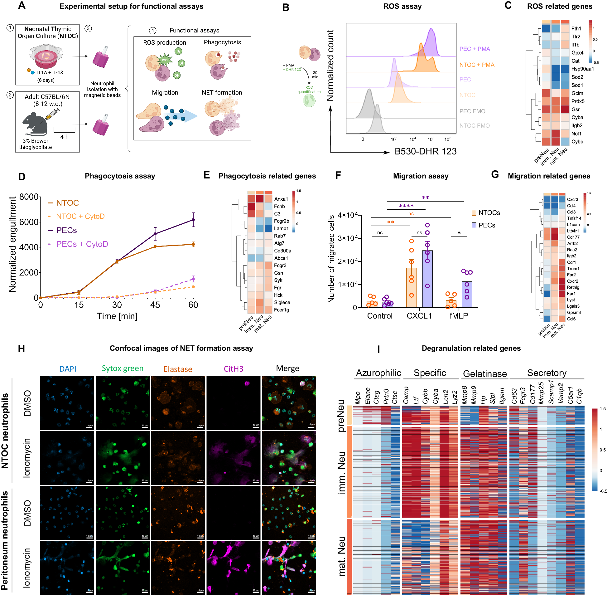
Thymic neutrophils can phagocytose, produce ROS, migrate, and form NETs similar to benchmark peritoneal neutrophils. A Schematic of the experimental design used to assess the ROS production capacity, phagocytosis, migration, and NET formation of thymic neutrophils compared to those of peritoneal neutrophils. Thymic neutrophils were isolated from NTOC supernatants treated for 6 days with TL1A + IL-18. Adult peritoneal neutrophils were isolated 4 h after IP injection of 1 ml of 3% Brewer thioglycolate. Neutrophils were purified using an EasySep™ Mouse Neutrophil Enrichment Kit. Isolated peritoneal and thymic neutrophils were treated with PBS, eBioscience™ Cell Stimulation Cocktail (1:500), DHR 123 [5 µM], pHrodo particles from S. aureus [1 mg/mL], cytochalastin D [2 µM], DMSO, LPS [4 µg/ml] from Klebsiella pneumoniae, and ionomycin [2.5 µg/ml]. B ROS production assay. Both TL1A- and IL-18-induced NTOC-derived and peritoneal neutrophils were treated with DHR 123 [5 µM] at 37 °C and 5% CO2 for 30 min. The fluorescence intensities were measured in channel B530 and are displayed as histograms. The Y-axes are normalized to the mode. Data representative of one of two experiments are shown. C Heatmap of manually curated neutrophil ROS-related genes. D Phagocytosis assay. TL1A + IL-18-induced, NTOC-derived, and peritoneal neutrophils were incubated with PE-conjugated pHrodo particles from S. aureus for 60 min and treated with cytochalastin D [2 µM] to inhibit phagocytosis. The number of engulfment events was normalized to the cell count. Data representative of one of two experiments are shown. E Heatmap of manually curated neutrophil phagocytosis genes. F Migration assay. TL1A + IL-18-induced, NTOC-derived, and peritoneal neutrophils were seeded at 150,000 cells/well on top of a 12-well Transwell plate with 5.0 µm pores and incubated with the neutrophil chemoattractants CXCL1 [50 ng/mL] and fMLP [10 µM] at 37 °C and 5% CO2 for 90 min. The migrated cells were counted in a BD FACSVerse™ Cell Analyzer. Data representative of one of two experiments are shown. G Heatmap of manually curated neutrophil migration-related genes. H Confocal images of thymic neutrophils isolated from the supernatants of TL1A + IL-18-stimulated NCTs (Day 6) and treated with DMSO (vehicle) or ionomycin for 4 h. The cells were stained with DAPI, SYTOX Green, and antibodies for detecting neutrophil elastase and citrullinated histone 3 (citH3). The scale bar represents 10 µM. (n = 3). Data representative of one of three independent experiments are shown. I Heatmap representation of the genes associated with primary/azurophilic, secondary/specific, tertiary/gelatinase or secretory granule release by NTOC-derived neutrophils. Statistics: (F) One-way ANOVA, * p < 0.05, ** p < 0.01, *** p < 0.001, **** p < 0.0001. C, E, G The Y-axes were subjected to hierarchical clustering. NET Neutrophil extracellular trap