Abstract
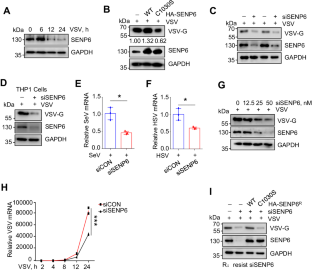
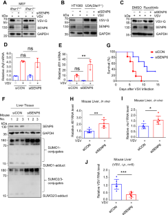
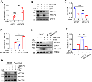
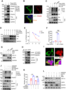
Type I interferon (IFN-I) exhibits broad-spectrum antiviral properties and is commonly employed in clinical for the treatment of viral infections. In this study, we unveil SENP6 as a potent regulator of IFN-I antiviral activity. SENP6 does not impact the production of IFN-I induced by viruses but rather modulates IFN-I-activated signaling. Mechanistically, SENP6 constitutively interacts with USP8 and inhibits the SUMOylation of USP8, consequently restricting the interaction between USP8 and IFNAR2. The dissociation of USP8 from IFNAR2 enhances IFNAR2 ubiquitination and degradation, thus attenuating IFN-I antiviral activity. Correspondingly, the downregulation of SENP6 promotes the interaction between USP8 and IFNAR2, leading to a reduction in IFNAR2 ubiquitination and, consequently, an enhancement in IFN-I-induced signaling. This study deciphers a critical deSUMOylation-deubiquitination crosstalk that finely regulates the IFN-I response to viral infection.
This is a preview of subscription content, access via your institution
Access options
Subscribe to this journal
Receive 12 digital issues and online access to articles
$119.00 per year
only $9.92 per issue
Buy this article
- Purchase on SpringerLink
- Instant access to the full article PDF.
USD 39.95
Prices may be subject to local taxes which are calculated during checkout







Similar content being viewed by others
References
Yang Y, He Y, Wang X, Liang Z, He G, Zhang P, et al. Protein SUMOylation modification and its associations with disease. Open Biol. 2017;7:170167.
Wilson VG. Introduction to sumoylation. Adv Exp Med Biol. 2017;963:1–12.
Lascorz J, Codina-Fabra J, Reverter D, Torres-Rosell J. SUMO-SIM interactions: from structure to biological functions. Semin Cell Dev Biol. 2022;132:193–202.
Jia Y, Claessens LA, Vertegaal ACO, Ovaa H. Chemical tools and biochemical assays for SUMO specific proteases (SENPs). ACS Chem Biol. 2019;14:2389–95.
Hotz PW, Muller S, Mendler L. SUMO-specific isopeptidases tuning cardiac SUMOylation in health and disease. Front Mol Biosci. 2021;8:786136.
Bialik P, Wozniak K. SUMO proteases as potential targets for cancer therapy. Postepy Hig Med Dosw. 2017;71:997–1004.
Drag M, Salvesen GS. DeSUMOylating enzymes-SENPs. IUBMB Life. 2008;60:734–42.
Nie X, Qian L, Sun R, Huang B, Dong X, Xiao Q, et al. Multi-organ proteomic landscape of COVID-19 autopsies. Cell. 2021;184:775–91.e14.
Mao M, Xia Q, Zhan GF, Chu QJ, Li X, Lian HK. SENP6 induces microglial polarization and neuroinflammation through de-SUMOylation of Annexin-A1 after cerebral ischaemia-reperfusion injury. Cell Biosci. 2022;12:113.
Liu X, Chen W, Wang Q, Li L, Wang C. Negative regulation of TLR inflammatory signaling by the SUMO-deconjugating enzyme SENP6. PLoS Pathog. 2013;9:e1003480.
Schick M, Zhang L, Maurer S, Maurer HC, Isaakaidis K, Schneider L, et al. Genetic alterations of the SUMO isopeptidase SENP6 drive lymphomagenesis and genetic instability in diffuse large B-cell lymphoma. Nat Commun. 2022;13:281.
Snell LM, McGaha TL, Brooks DG. Type I interferon in chronic virus infection and cancer. Trends Immunol. 2017;38:542–57.
Sadler AJ, Williams BR. Interferon-inducible antiviral effectors. Nat Rev Immunol. 2008;8:559–68.
Sen GC. Novel functions of interferon-induced proteins. Semin Cancer Biol. 2000;10:93–101.
O’Shea JJ, Schwartz DM, Villarino AV, Gadina M, McInnes IB, Laurence A. The JAK-STAT pathway: impact on human disease and therapeutic intervention. Annu Rev Med. 2015;66:311–28.
Chen X, Zhao Q, Xu Y, Wu Q, Zhang R, Du Q, et al. E3 ubiquitin ligase MID1 ubiquitinates and degrades type-I interferon receptor 2. Immunology. 2022;167:398–412.
Guo T, Zuo Y, Qian L, Liu J, Yuan Y, Xu K, et al. ADP-ribosyltransferase PARP11 modulates the interferon antiviral response by mono-ADP-ribosylating the ubiquitin E3 ligase beta-TrCP. Nat Microbiol. 2019;4:1872–84.
Hu MM, Liao CY, Yang Q, Xie XQ, Shu HB. Innate immunity to RNA virus is regulated by temporal and reversible sumoylation of RIG-I and MDA5. J Exp Med. 2017;214:973–89.
Ran Y, Liu TT, Zhou Q, Li S, Mao AP, Li Y, et al. SENP2 negatively regulates cellular antiviral response by deSUMOylating IRF3 and conditioning it for ubiquitination and degradation. J Mol Cell Biol. 2011;3:283–92.
Cui Y, Yu H, Zheng X, Peng R, Wang Q, Zhou Y, et al. SENP7 potentiates cGAS activation by relieving SUMO-mediated inhibition of cytosolic DNA sensing. PLoS Pathog. 2017;13:e1006156.
Lin X, Sun R, Zhang F, Gao Y, Bin L, Lan K. The latency-associated nuclear antigen of Kaposi’s sarcoma-associated herpesvirus inhibits expression of SUMO/sentrin-specific peptidase 6 To facilitate establishment of latency. J Virol. 2017;91,:e00806–17.
He X, Riceberg J, Soucy T, Koenig E, Minissale J, Gallery M, et al. Probing the roles of SUMOylation in cancer cell biology by using a selective SAE inhibitor. Nat Chem Biol. 2017;13:1164–71.
Liu J, Jin L, Chen X, Yuan Y, Zuo Y, Miao Y, et al. USP12 translocation maintains interferon antiviral efficacy by inhibiting CBP acetyltransferase activity. PLoS Pathog. 2020;16:e1008215.
Wang X, Li Y, He M, Kong X, Jiang P, Liu X, et al. UbiBrowser 2.0: a comprehensive resource for proteome-wide known and predicted ubiquitin ligase/deubiquitinase-substrate interactions in eukaryotic species. Nucleic Acids Res. 2022;50:D719–D28.
Dai T, Zhang L, Ran Y, Zhang M, Yang B, Lu H, et al. MAVS deSUMOylation by SENP1 inhibits its aggregation and antagonizes IRF3 activation. Nat Struct Mol Biol. 2023;30:785–99.
He J, Shangguan X, Zhou W, Cao Y, Zheng Q, Tu J, et al. Glucose limitation activates AMPK coupled SENP1-Sirt3 signalling in mitochondria for T cell memory development. Nat Commun. 2021;12:4371.
Jansen NS, Vertegaal ACO. A chain of events: regulating target proteins by SUMO polymers. Trends Biochem Sci. 2021;46:113–23.
Zuo Y, Feng Q, Jin L, Huang F, Miao Y, Liu J, et al. Regulation of the linear ubiquitination of STAT1 controls antiviral interferon signaling. Nat Commun. 2020;11:1146.
Xie F, Zhou X, Li H, Su P, Liu S, Li R, et al. USP8 promotes cancer progression and extracellular vesicle-mediated CD8+ T cell exhaustion by deubiquitinating the TGF-beta receptor TbetaRII. EMBO J. 2022;41:e108791.
Bland T, Sahin GS, Zhu M, Dillon C, Impey S, Appleyard SM, et al. USP8 deubiquitinates the leptin receptor and is necessary for leptin-mediated synapse formation. Endocrinology. 2019;160:1982–98.
Xiong W, Gao X, Zhang T, Jiang B, Hu MM, Bu X, et al. USP8 inhibition reshapes an inflamed tumor microenvironment that potentiates the immunotherapy. Nat Commun. 2022;13:1700.
Crespo-Yanez X, Aguilar-Gurrieri C, Jacomin AC, Journet A, Mortier M, Taillebourg E, et al. CHMP1B is a target of USP8/UBPY regulated by ubiquitin during endocytosis. PLoS Genet. 2018;14:e1007456.
Journet A, Barette C, Aubry L, Soleilhac E, Fauvarque MO. Identification of chemicals breaking the USP8 interaction with its endocytic substrate CHMP1B. SLAS Discov. 2022;27:395–404.
Kasahara K, Aoki H, Kiyono T, Wang S, Kagiwada H, Yuge M, et al. EGF receptor kinase suppresses ciliogenesis through activation of USP8 deubiquitinase. Nat Commun. 2018;9:758.
Scudder SL, Goo MS, Cartier AE, Molteni A, Schwarz LA, Wright R, et al. Synaptic strength is bidirectionally controlled by opposing activity-dependent regulation of Nedd4-1 and USP8. J Neurosci. 2014;34:16637–49.
Gao S, Zhao X, Hou L, Ma R, Zhou J, Zhu MX, et al. The interplay between SUMOylation and phosphorylation of PKCdelta facilitates oxidative stress-induced apoptosis. FEBS J. 2021;288:6447–64.
Jiang C, Zhang C, Dai M, Wang F, Xu S, Han D, et al. Interplay between SUMO1-related SUMOylation and phosphorylation of p65 promotes hepatocellular carcinoma progression. Biochim Biophys Acta Mol Cell Res. 2024;1871:119595.
Gong L, Yeh ET. Characterization of a family of nucleolar SUMO-specific proteases with preference for SUMO-2 or SUMO-3. J Biol Chem. 2006;281:15869–77.
Yang Y, Fiskus W, Yong B, Atadja P, Takahashi Y, Pandita TK, et al. Acetylated hsp70 and KAP1-mediated Vps34 SUMOylation is required for autophagosome creation in autophagy. Proc Natl Acad Sci USA. 2013;110:6841–6.
Li Q, Liu D, Pan F, Ho CSH, Ho RCM. Ethanol exposure induces microglia activation and neuroinflammation through TLR4 activation and SENP6 modulation in the adolescent rat hippocampus. Neural Plast. 2019;2019:1648736.
Acknowledgements
The authors thank Dr. F Zhou (Soochow University) and C Zheng (Fujian Medical University) for important reagents. This work is supported by grants from the National Natural Science Foundation of China (31970844, 32170927) to SDX.
Author information
Authors and Affiliations
Contributions
JG performed the experiments. SDX, HZ, and JG designed experiments, analyzed data, and wrote the paper. SDX and HZ discussed the manuscript. SDX and HZ were responsible for research supervision, coordination, and strategy.
Corresponding authors
Ethics declarations
Competing interests
The authors declare no competing interests.
Supplementary information
Rights and permissions
Springer Nature or its licensor (e.g. a society or other partner) holds exclusive rights to this article under a publishing agreement with the author(s) or other rightsholder(s); author self-archiving of the accepted manuscript version of this article is solely governed by the terms of such publishing agreement and applicable law.
About this article
Cite this article
Guo, J., Zheng, H. & Xiong, S. SENP6 restricts the IFN-I-induced signaling pathway and antiviral activity by deSUMOylating USP8. Cell Mol Immunol 21, 892–904 (2024). https://doi.org/10.1038/s41423-024-01193-3
Received:
Accepted:
Published:
Version of record:
Issue date:
DOI: https://doi.org/10.1038/s41423-024-01193-3
Keywords
This article is cited by
-
The immune system in cardiovascular diseases: from basic mechanisms to therapeutic implications
Signal Transduction and Targeted Therapy (2025)


