Fig. 3
From: Silencing of SIRPα enhances the antitumor efficacy of CAR-M in solid tumors

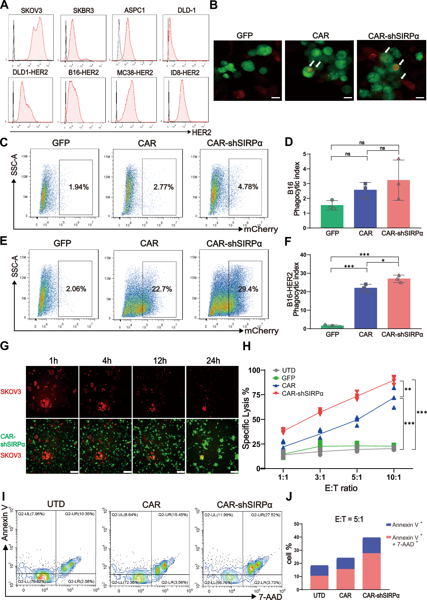
CAR-shSIRPα macrophages exhibit enhanced tumor phagocytosis and cytotoxicity. A FACS analysis of HER2 expression levels in human and mouse tumor cell lines. B Confocal microscopy analysis of macrophage phagocytosis. mCherry+ SKOV3 cells were cocultured with GFP, CAR, or CAR-shSIRPα macrophages at an effector-to-target (E:T) ratio of 5:1 for 1 h before visualization. Scale bars represent 20 μm. C–F FACS analysis of targeted tumor phagocytosis by GFP+ macrophages. HER2-negative B16 cells (C) and HER2-positive B16-HER2 cells (E) were cocultured with GFP, CAR, or CAR-shSIRPα macrophages at an E:T ratio of 1:1 for 1 h prior to analysis. Statistical analysis of the phagocytosis efficiency of HER2-negative B16 cells (D) and HER2-positive B16-HER2 cells (F). G Cytotoxic effects of CAR-modified macrophages against HER2-positive tumor cells. mCherry-positive SKOV3 cells were cocultured with GFP, CAR, or CAR-shSIRPα macrophages at an E:T ratio of 5:1 for 24 h. Continuous images were obtained via a Lumascope 720 fluorescence microscope. Scale bars represent 100 μm. H Luciferase-based cytotoxicity analysis of CAR-modified macrophages at E:T ratios of 1:1, 3:1, 5:1, and 10:1 against SKOV3 cells after 24 h of coculture. I Apoptosis analysis of CAR-modified macrophages cocultured with SKOV3 cells. J Statistical analysis of the results presented in (I). The data are presented as the means ± s.e.m. of three technical replicates. For all panels, *P < 0.05, **P < 0.01, ***P < 0.001