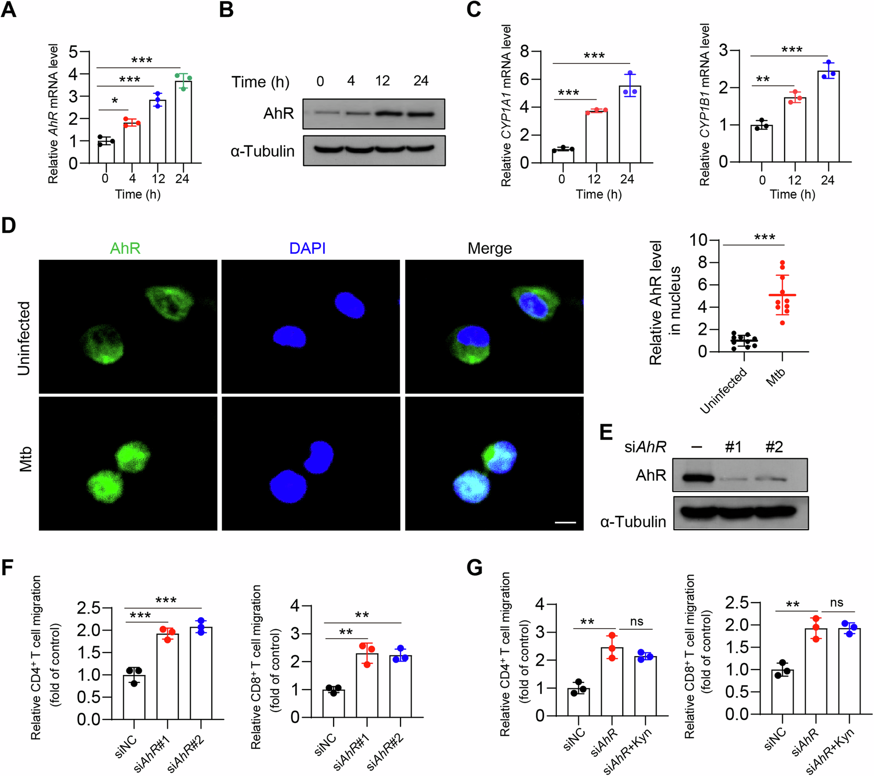
Fig. 4

Mtb activates AhR to inhibit T-cell migration. A–C THP-1 cells were pretreated with IFN-γ (20 ng/mL) for 24 h and then infected with Mtb (MOI = 5) for the indicated hours. The mRNA (A and C) and protein expression (B) of the indicated genes were measured. D As in A, the cells were subsequently stained for AhR and analyzed via confocal microscopy. Scale bars, 20 μm. E THP-1 cells were transfected with NC or AhR siRNA for 48 h, after which the indicated antibodies were used for western blot analysis. F THP-1 cells were transfected with NC or AhR siRNA for 24 h, followed by IFN-γ (20 ng/mL) treatment for 24 h. Then, CD4+ and CD8+ T-cell infiltration was measured via a transwell migration assay. G The same as in F, except that the cells were treated with or without Kyn (100 μM) for 24 h. Then, CD4+ and CD8+ T-cell migration was measured via a transwell migration assay. The data are presented as the means ± SDs. p values were calculated via one-way ANOVA (A, C, F, G) or unpaired two-tailed Student’s t test (D). *p < 0.05, **p < 0.01, ***p < 0.001; ns not significant (p > 0.05)