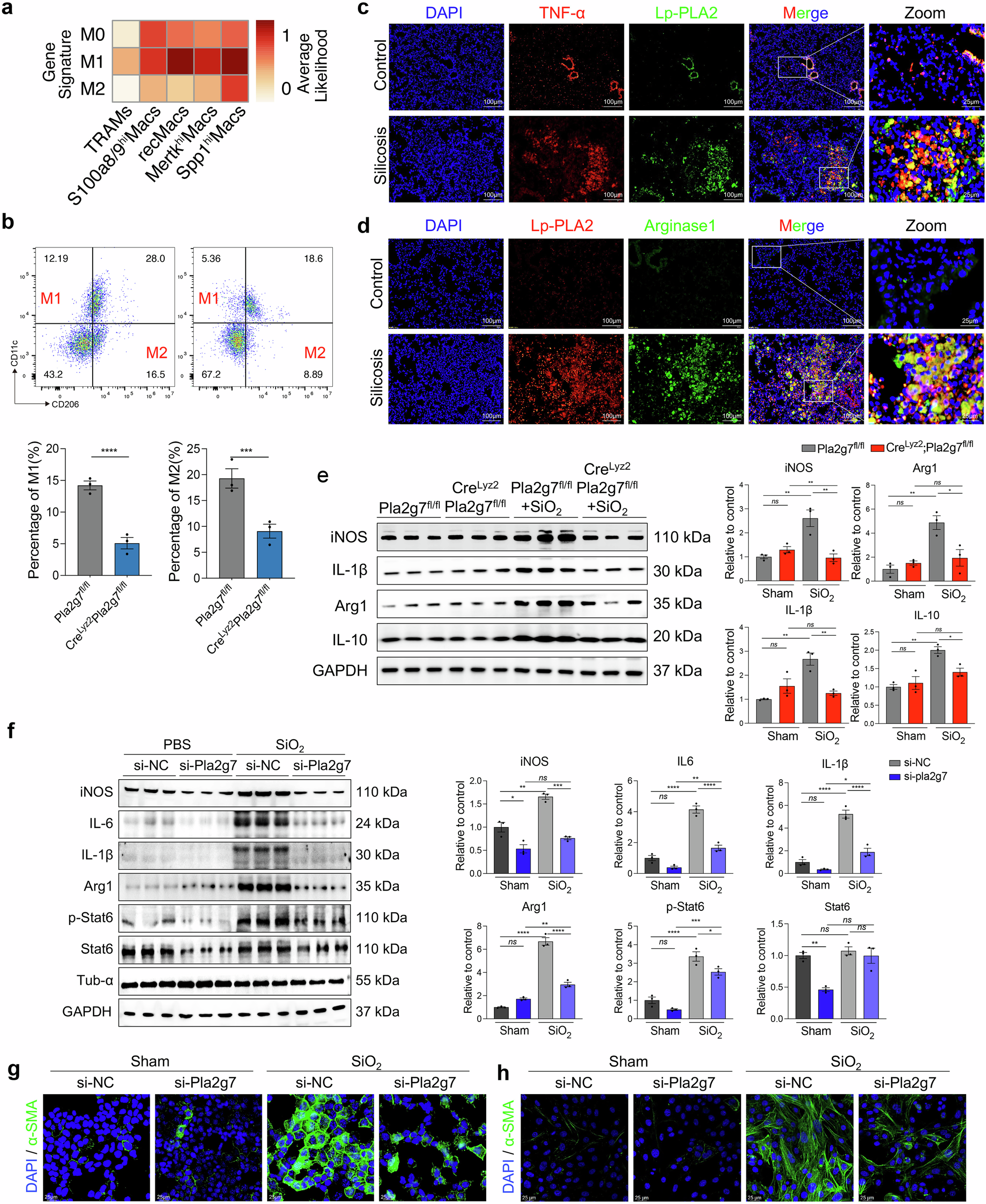
Fig. 5

Loss of Pla2g7 attenuated M1 and M2 polarization in macrophages. a Classification of macrophage subsets by M0/M1/M2-like gene signatures detected by scRNA-seq. b FC analysis of M1 and M2 macrophages in the lung tissue of Crelyz2Pla2g7fl/fl and Pla2g7fl/fl mice stimulated with SiO2, n = 3. c, d Colocalization of Lp-PLA2 with TNF-α and Lp-PLA2 with Arg1 in the lung tissues of silicosis mice as detected by immunofluorescence; scale bar = 100 μm. e Protein expression of iNOS, IL-1β, Arg 1, and IL-10 in the lung tissue of Crelyz2Pla2g7fl/fl and control Pla2g7fl/fl mice treated with SiO2; n = 3. f Western blot analysis of iNOS, IL-6, IL-1β, Arg 1, p-Stat6, and Stat6 expression in SiO2-stimulated BMDMs transfected with scrambled (si-NC) or Pla2g7 siRNA (si-Pla2g7), n = 3. g, h Expression of α-SMA in MLE12 alveolar epithelial cells and primary fibroblasts cocultured with SiO2-stimulated BMDMs transfected with si-NC or si-Pla2g7; scale bar = 25 μm. The data are presented as the means ± SDs; *p < 0.05, **p < 0.01, ***p < 0.001, ns p ≥ 0.05