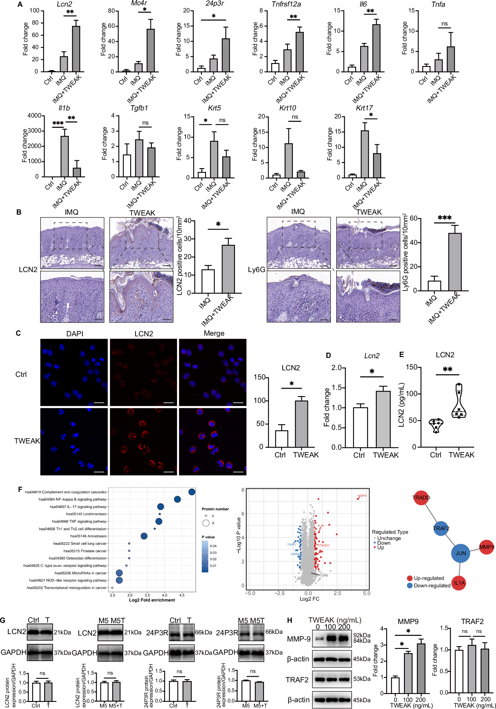
Fig. 5
From: Synergistic effects of LCN2 and TWEAK on the progression of psoriasis

TWEAK promotes neutrophil expression of LCN2 but enhances inflammation in keratinocytes by inducing MMP9 expression. A Relative mRNA expression level of Lcn2, Tnfrsf12a, Tgfb1, Il6, Tnfa, Il1b, Krt5, Krt10, Krt17, 24p3r, Mc4r in mouse skin treated with TWEAK was detected by RT-qPCR. B Immunostaining of LCN2 and Ly6G were performed on paraffin sections of IMQ mice model with or without dorsally topical application of rmTWEAK (20 μg/mL, prepared in PBS). Unpaired two-tailed t test. C Immunofluorescence assays were used to detect LCN2 expression in neutrophils after TWEAK stimulation. Bar = 20 μm. D RT-qPCR was conducted to detect Lcn2 mRNA level in neutrophils treated with TWEAK. E LCN2 levels in neutrophil supernatants after TWEAK stimulation for 24 h were measured by ELISA. F Proteomic analysis was used to further investigate the protein changes and possible pathways following TWEAK action on keratinocytes. G After treating with TWEAK on primary keratinocyte with or without M5 cytokines for 48 h, LCN2 and 24P3R protein levels in keratinocytes were detected by Western blotting. H After the TWEAK stimulus, proteins such as MMP9 and TRAF2 were detected by Western blotting. Data from immunofluorescence assays and ELISA assay are representative of three or more independent experiments are presented as the means ± SEM of triplicate wells. ANOVA was used for comparison between groups: *P < 0.05, **P < 0.01, and ***P < 0.001. ns not significant