Abstract
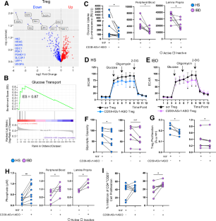
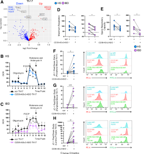
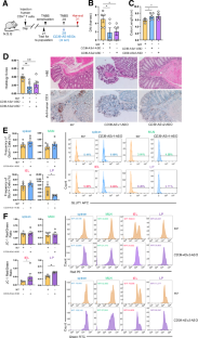
Defective CD39 levels contribute to an imbalance between Tregs and Th17 effectors in inflammatory bowel disease (IBD). CD39 initiates an ATP hydrolysis cascade that culminates with the generation of adenosine, an immune metabolite that is key to tissue homeostasis. Human CD39 is regulated by an endogenous antisense RNA (CD39-AS) that is markedly elevated in IBD Tregs and Th17 cells. In this study, we investigated how CD39-AS affects the function of Tregs and Th17 cells in healthy subjects and IBD patients. We report that CD39-AS RNA is present in two main splice variants that are specifically expressed by Tregs or Th17 cells. Blockade of CD39-AS via self-delivering oligonucleotides targeting the splice variant expressed in Tregs results in a decrease of glucose transport and glycolysis and in enhanced Treg function and stability in IBD. In Th17 cells, silencing of CD39-AS limits oxidative responses and ameliorates mitochondrial health. These metabolic effects are also noted in a model of experimental colitis in humanized mice, along with reduced disease activity. Thus, in vivo administration of oligonucleotides targeting the Treg or Th17 cell CD39-AS variant limits disease activity, decreases the expression of GLUT1 and improves mitochondrial health in gut-derived CD4 lymphocytes. Mechanistically, activation of HIF-1α and STAT3 results in the upregulation of CD39-AS in IBD cells. In conclusion, CD39-AS is an important modulator of Treg and Th17 cell metabolism. Interference with this antisense RNA, or the factors favoring its upregulation, might contain inflammation and halt disease progression in IBD by restoring immune metabolism and Treg functional stability.

This is a preview of subscription content, access via your institution
Access options
Subscribe to this journal
Receive 12 digital issues and online access to articles
$119.00 per year
only $9.92 per issue
Buy this article
- Purchase on SpringerLink
- Instant access to the full article PDF.
USD 39.95
Prices may be subject to local taxes which are calculated during checkout






Similar content being viewed by others
References
Kaczmarek E, Koziak K, Sevigny J, Siegel JB, Anrather J, Beaudoin AR, et al. Identification and characterization of CD39/vascular ATP diphosphohydrolase. J Biol Chem. 1996;271:33116–22.
Eltzschig HK, Sitkovsky MV, Robson SC. Purinergic signaling during inflammation. N Engl J Med. 2012;367:2322–33.
Allard B, Longhi MS, Robson SC, Stagg J. The ectonucleotidases CD39 and CD73: Novel checkpoint inhibitor targets. Immunol Rev. 2017;276:121–44.
Deaglio S, Dwyer KM, Gao W, Friedman D, Usheva A, Erat A, et al. Adenosine generation catalyzed by CD39 and CD73 expressed on regulatory T cells mediates immune suppression. J Exp Med. 2007;204:1257–65.
Longhi MS, Vuerich M, Kalbasi A, Kenison JE, Yeste A, Csizmadia E, et al. Bilirubin suppresses Th17 immunity in colitis by upregulating CD39. JCI Insight. 2017;2:e92791.
Longhi MS, Moss A, Bai A, Wu Y, Huang H, Cheifetz A, et al. Characterization of human CD39+ Th17 cells with suppressor activity and modulation in inflammatory bowel disease. PLoS One. 2014;9:e87956.
Friedman DJ, Kunzli BM, Yi AR, Sevigny J, Berberat PO, Enjyoji K, et al. From the cover: CD39 deletion exacerbates experimental murine colitis and human polymorphisms increase susceptibility to inflammatory bowel disease. Proc Natl Acad Sci USA. 2009;106:16788–93.
Xie A, Robles RJ, Mukherjee S, Zhang H, Feldbrugge L, Csizmadia E, et al. HIF-1alpha-induced xenobiotic transporters promote Th17 responses in Crohn’s disease. J Autoimmun. 2018;94:122–33.
Chalmin F, Mignot G, Bruchard M, Chevriaux A, Vegran F, Hichami A, et al. Stat3 and Gfi-1 transcription factors control Th17 cell immunosuppressive activity via the regulation of ectonucleotidase expression. Immunity. 2012;36:362–73.
Harshe RP, Xie A, Vuerich M, Frank LA, Gromova B, Zhang H, et al. Endogenous antisense RNA curbs CD39 expression in Crohn’s disease. Nat Commun. 2020;11:5894.
Huarte M, Guttman M, Feldser D, Garber M, Koziol MJ, Kenzelmann-Broz D, et al. A large intergenic noncoding RNA induced by p53 mediates global gene repression in the p53 response. Cell. 2010;142:409–19.
Fanucchi S, Fok ET, Dalla E, Shibayama Y, Borner K, Chang EY, et al. Immune genes are primed for robust transcription by proximal long noncoding RNAs located in nuclear compartments. Nat Genet. 2019;51:138–50.
Atianand MK, Hu W, Satpathy AT, Shen Y, Ricci EP, Alvarez-Dominguez JR, et al. A long noncoding RNA lincRNA-EPS acts as a transcriptional brake to restrain inflammation. Cell. 2016;165:1672–85.
Hu G, Gong AY, Wang Y, Ma S, Chen X, Chen J, et al. LincRNA-Cox2 promotes late inflammatory gene transcription in macrophages through modulating SWI/SNF-mediated chromatin remodeling. J Immunol. 2016;196:2799–808.
Zhang P, Cao L, Fan P, Mei Y, Wu M. LncRNA-MIF, a c-Myc-activated long noncoding RNA, suppresses glycolysis by promoting Fbxw7-mediated c-Myc degradation. EMBO Rep. 2016;17:1204–20.
Ruan X, Li P, Ma Y, Jiang CF, Chen Y, Shi Y, et al. Identification of human long noncoding RNAs associated with nonalcoholic fatty liver disease and metabolic homeostasis. J Clin Investig. 2021;131:e136336.
Ma Y, Zhang J, Wen L, Lin A. Membrane-lipid associated lncRNA: a new regulator in cancer signaling. Cancer Lett. 2018;419:27–9.
Lin A, Hu Q, Li C, Xing Z, Ma G, Wang C, et al. The LINK-A lncRNA interacts with PtdIns(3,4,5)P(3) to hyperactivate AKT and confer resistance to AKT inhibitors. Nat Cell Biol. 2017;19:238–51.
Gao L, Zhang W, Zhang L, Gromova B, Chen G, Csizmadia E, et al. Silencing of aryl hydrocarbon receptor repressor restrains Th17 cell immunity in autoimmune hepatitis. J Autoimmun. 2024;143:103162.
Grant CR, Liberal R, Holder BS, Cardone J, Ma Y, Robson SC, et al. Dysfunctional CD39(POS) regulatory T cells and aberrant control of T-helper type 17 cells in autoimmune hepatitis. Hepatology. 2014;59:1007–15.
D’Errico M, Pascucci B, Iorio E, Van Houten B, Dogliotti E. The role of CSA and CSB protein in the oxidative stress response. Mech Aging Dev. 2013;134:261–9.
Vuerich M, Harshe R, Frank LA, Mukherjee S, Gromova B, Csizmadia E, et al. Altered aryl-hydrocarbon-receptor signaling affects regulatory and effector cell immunity in autoimmune hepatitis. J Hepatol. 2021;74:48–57.
Sun X, Han L, Seth P, Bian S, Li L, Csizmadia E, et al. Disordered purinergic signaling and abnormal cellular metabolism are associated with development of liver cancer in Cd39/ENTPD1 null mice. Hepatology. 2013;57:205–16.
Huang C, Shen Y, Shen M, Fan X, Men R, Ye T, et al. Glucose metabolism reprogramming of regulatory T cells in concanavalin A-induced hepatitis. Front Pharm. 2021;12:726128.
Han JM, Patterson SJ, Speck M, Ehses JA, Levings MK. Insulin inhibits IL-10-mediated regulatory T-cell function: implications for obesity. J Immunol. 2014;192:623–9.
Cluxton D, Petrasca A, Moran B, Fletcher JM. Differential regulation of human Treg and Th17 cells by fatty acid synthesis and glycolysis. Front Immunol. 2019;10:115.
Baroja-Mazo A, Revilla-Nuin B, de Bejar A, Martinez-Alarcon L, Herrero JI, El-Tayeb A, et al. Extracellular adenosine reversibly inhibits the activation of human regulatory T cells and negatively influences the achievement of the operational tolerance in liver transplantation. Am J Transpl. 2019;19:48–61.
Mascanfroni ID, Takenaka MC, Yeste A, Patel B, Wu Y, Kenison JE, et al. Metabolic control of type 1 regulatory T-cell differentiation by AHR and HIF1-alpha. Nat Med. 2015;21:638–46.
Dang EV, Barbi J, Yang HY, Jinasena D, Yu H, Zheng Y, et al. Control of T(H)17/T(reg) balance by hypoxia-inducible factor 1. Cell. 2011;146:772–84.
Vuerich M, Wang N, Graham JJ, Gao L, Zhang W, Kalbasi A, et al. Blockade of PGK1 and ALDOA enhances bilirubin control of Th17 cells in Crohn’s disease. Commun Biol. 2022;5:994.
Wang N, Vuerich M, Kalbasi A, Graham JJ, Csizmadia E, Manickas-Hill ZJ, et al. Limited TCR repertoire and ENTPD1 dysregulation mark late-stage COVID-19. iScience. 2021;24:103205.
Liu X, Montissol S, Uber A, Ganley S, Grossestreuer AV, Berg K, et al. The effects of thiamine on breast cancer cells. Molecules. 2018;23:1464.
Kraus D, Reckenbeil J, Wenghoefer M, Stark H, Frentzen M, Allam JP, et al. Ghrelin promotes oral tumor cell proliferation by modifying GLUT1 expression. Cell Mol Life Sci. 2016;73:1287–99.
Kiernan K, Alwarawrah Y, Nichols AG, Danzaki K, MacIver NJ. Insulin and IGF-1 have both overlapping and distinct effects on CD4(+) T-cell mitochondria, metabolism, and function. Sci Rep. 2024;14:4331.
Goettel JA, Gandhi R, Kenison JE, Yeste A, Murugaiyan G, Sambanthamoorthy S, et al. AHR activation is protective against colitis driven by T cells in humanized mice. Cell Rep. 2016;17:1318–29.
Liberal R, Grant CR, Ma Y, Csizmadia E, Jiang ZG, Heneghan MA, et al. CD39 mediated regulation of Th17-cell effector function is impaired in juvenile autoimmune liver disease. J Autoimmun. 2016;72:102–12.
Team RC. R: a language and environment for statistical computing. Vienna: R Foundation for Statistical Computing; 2021.
Team R RStudio: integrated development environment for R. Boston, MA: RStudio, PBC; 2020.
Wickham H. ggplot2: elegant graphics for data analysis. New York: Springer-Verlag; 2016.
Slowikowski K. ggrepel: automatically position non-overlapping text labels with “ggplot2”. 2024.
Kanehisa M, Furumichi M, Tanabe M, Sato Y, Morishima K. KEGG: new perspectives on genomes, pathways, diseases and drugs. Nucleic Acids Res. 2017;45:D353–D61.
Subramanian A, Tamayo P, Mootha VK, Mukherjee S, Ebert BL, Gillette MA, et al. Gene set enrichment analysis: a knowledge-based approach for interpreting genome-wide expression profiles. Proc Natl Acad Sci USA. 2005;102:15545–50.
Mootha VK, Lindgren CM, Eriksson KF, Subramanian A, Sihag S, Lehar J, et al. PGC-1alpha-responsive genes involved in oxidative phosphorylation are coordinately downregulated in human diabetes. Nat Genet. 2003;34:267–73.
Yu G, Wang LG, Yan GR, He QY. DOSE: an R/Bioconductor package for disease ontology semantic and enrichment analysis. Bioinformatics. 2015;31:608–9.
Wu T, Hu E, Xu S, Chen M, Guo P, Dai Z, et al. clusterProfiler 4.0: a universal enrichment tool for interpreting omics data. Innovation. 2021;2:100141.
Acknowledgements
This work has been supported by the National Institutes of Health (R01DK124408 to MSL; R01GM135377 to SKK); the Crohn’s and Colitis Foundation (Litwin IBD Pioneers Award to MSL); Boehringer Ingelheim Fonds MD fellowship (to DN); and grant APVV-21-0370 (to BG). The authors wish to thank the CARE Team, Department of Anesthesia, Critical Care and Pain Medicine, Beth Israel Deaconess Medical Center, for their help with the screening and recruitment of IBD patients and controls.
Author information
Authors and Affiliations
Contributions
LZ, CC, DN acquired, analyzed and interpreted the data; drafted the manuscript; GGS, BG, EC acquired and analyzed the data; AK, GRL analyzed the data; GC, EK, LG, SJ, ASC and SKK critically revised the manuscript; MSL conceptualized and wrote the manuscript; MSL and SKK acquired funding.
Corresponding author
Ethics declarations
Competing interests
The authors declare no competing interests.
Additional information
Publisher’s note Springer Nature remains neutral with regard to jurisdictional claims in published maps and institutional affiliations.
Rights and permissions
Springer Nature or its licensor (e.g. a society or other partner) holds exclusive rights to this article under a publishing agreement with the author(s) or other rightsholder(s); author self-archiving of the accepted manuscript version of this article is solely governed by the terms of such publishing agreement and applicable law.
About this article
Cite this article
Zhang, L., Cagle, C., Nguyen, D.H. et al. Antisense to human CD39 dysregulates immune metabolism in inflammatory bowel disease. Cell Mol Immunol 22, 730–742 (2025). https://doi.org/10.1038/s41423-025-01295-6
Received:
Accepted:
Published:
Version of record:
Issue date:
DOI: https://doi.org/10.1038/s41423-025-01295-6
Keywords
This article is cited by
-
CD39 as a metabolic rheostat of immunoregulation
Cellular & Molecular Immunology (2025)


