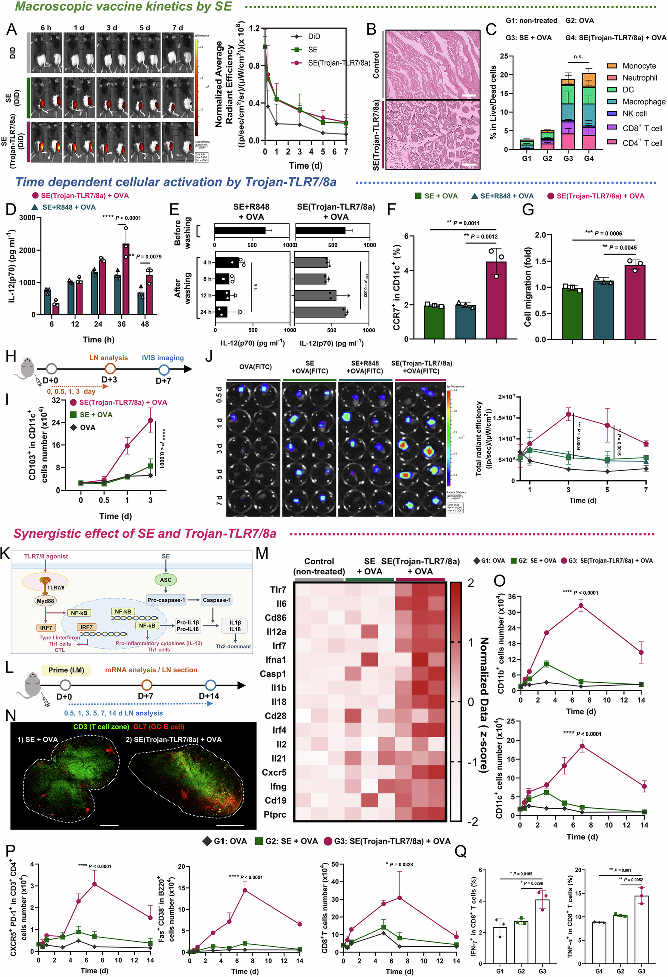
Fig. 3

Multiscale dynamic immunomodulation by SE(Trojan-TLR7/8a). A C57BL/6 mice were immunized intramuscularly with soluble DiD, SE(DiD), or SE(Trojan-TLR7/8a)(DiD) mixed with OVA on day 0. Representative whole-body fluorescence in vivo imaging system (IVIS) images and normalized average radiant efficiency at the injection site over time (n = 2 mice per group). B Representative images of H&E-stained muscle tissue showing cell recruitment by SE(Trojan-TLR7/8a) at 24 h. Scale bar: 200 μm. C Proportions of monocytes (Ly6G− Ly6C+), neutrophils (Ly6G+ Ly6C−), CD11c+, CD11b+, NK cells (CD3− NK1.1+), CD8+ T cells (CD3+ CD8+), and CD4+ T cells (CD3+ CD4+) recruited into the muscle at 24 h (n = 3 mice per group). D, E Bone marrow-derived dendritic cells (BMDCs) were treated with OVA, SE (the same volume used as SE(Trojan-TLR7/8a)), SE + R848 (3.18 μM) or SE(Trojan-TLR7/8a) (3.18 μM) mixed with OVA (10 μg ml-1). D Supernatants were harvested at 6, 12, 24, 36, and 48 h, and the kinetics of IL-12(p70) secretion were measured via ELISA (n = 3). E Secretion of IL-12(p70) by BMDCs was measured after treatment with SE + R848 or SE(Trojan-TLR7/8a) mixed with OVA for 12 h (before washing) and then changed to fresh medium (after washing) (n = 3). Expression of CCR7 in BMDCs treated with the indicated samples for 12 h (F) and assessment of the cell migration capacity compared with that of the control group via a Transwell assay (G) (n = 3). H, L C57BL/6 mice were immunized intramuscularly with OVA (FITC) or OVA alone or in combination with SE (the same volume used as SE(Trojan-TLR7/8a)), SE + R848 (79.5 nmol), or SE(Trojan-TLR7/8a) (79.5 nmol) (n = 3 mice per group). I The total number of migratory DCs (CD103+) in the inguinal LNs (iLNs) on days 0.5, 1, and 3 (n = 3 mice per group). J OVA(FITC) fluorescence images and total radiant efficiency of excised iLNs at 0.5, 1, 3, 5, and 7 days postadministration were obtained via IVIS (n = 2). K Synergistic intracellular signaling of TLR7/8a and SE induced by SE(Trojan-TLR7/8a). M The expression levels of 17 genes related to humoral and cellular immunity in the iLNs at 7 days postadministration (n = 3 mice per group). N Immunofluorescence images of sectioned iLNs on day 7 showing the distribution of T cells (CD3, green) and germinal center (GC) B cells (GL7, red) via CLSM observation. Scale bar: 500 μm. Total numbers of CD11b+, CD11c+ (O), TFH, GC B (Fas+ CD38− in B220+), and CD8+ T cells (P) in the iLNs measured on days 0.5, 1, 3, 5, 7 and 14 (n = 3 mice per group). Q The total number of antigen-specific CD8+ T cells secreting IFN-γ or TNF-α was evaluated on day 7 (n = 3 mice per group). The data are presented as the means ± s.d. In E–G, Q, analysis was performed via one-way ANOVA with Tukey’s multiple comparison test; in C, D, I, J, O, P, analysis was performed via two-way ANOVA with Tukey’s multiple comparison test; P values are indicated (n.s. not significant; *P < 0.05, **P < 0.01, ***P < 0.001, ****P < 0.0001)