Correction to: Cellular & Molecular Immunology https://doi.org/10.1038/s41423-018-0008-0, published online 4 April 2018
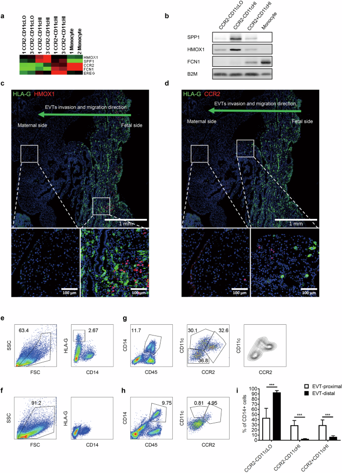
In the published version of Fig. 2b and Fig. 6d, the same HMOX1 western blot band was inadvertently used in two separate figure panels, although both figures were about HMOX1 expression in three subsets of decidual macrophages and peripheral monocytes.
To provide clarity:
In Fig. 2b, the result showed that HMOX1 and SPP1 were highly expressed in CCR2-CD11cHI macrophages, and FCN1 was highly expressed in CCR2+CD11cHI macrophages.

In Fig. 6d, the result showed the expression of critical heme metabolism-related proteins, and HMOX1 was one of the heme metabolism-related proteins.

Meanwhile, the B2M bands in Fig. 2b and Fig. 6b were also mistakenly used during figure assembly. Fig. 2b and Fig. 6b have now been corrected.
The correction will not change the results or the conclusions. The authors regret the error.
The original article has been corrected.
Author information
Authors and Affiliations
Corresponding author
Rights and permissions
About this article
Cite this article
Jiang, X., Du, MR., Li, M. et al. Author Correction: Three macrophage subsets are identified in the uterus during early human pregnancy. Cell Mol Immunol 22, 954–956 (2025). https://doi.org/10.1038/s41423-025-01320-8
Published:
Version of record:
Issue date:
DOI: https://doi.org/10.1038/s41423-025-01320-8