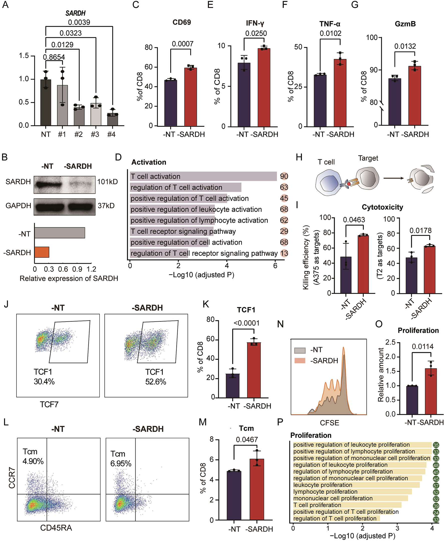
Fig. 2: SARDH restricts T-cell activation, proliferation and cytotoxic function.

A Bar plot illustrating the relative expression levels of SARDH in T cells treated with 4 siRNAs targeting SARDH (#1‒#4) at different sites compared with those in T cells treated with nontargeting siRNA (NT). n = 3. B Western blot analysis of SARDH expression in nontargeting control and SARDH-knockdown human T cells. Bar plot showing the densitometric analysis, which quantifies SARDH normalized to GAPDH. C Bar plot depicting the proportion of CD69-expressing cells in nontargeting control and SARDH-knockdown human CD8+ T cells. n = 3. D Bar plot showing activation-related GO terms enriched in SARDH-knockdown samples compared with nontargeting controls, with gene counts indicated within solid circles. E–G Bar plots depicting the proportions of nontargeting control and SARDH-knockdown human CD8+ T cells expressing T-cell function-related markers, including IFN-γ (E), TNF-α (F), and granzyme B (G). n = 3. H Schematics illustrating the in vitro T-cell cytotoxicity analysis. I quantified the killing efficiency and revealed the cytotoxicity of the nontargeting control and SARDH-knockdown CD8+ T cells to A375 or T2 target cells. n = 3. J‒M Representative FACS plots illustrating the percentages of TCF-1-expressing (J) and Tcm-expressing (L) nontargeting control and SARDH-knockdown human CD8+ T cells. Quantifications of the proportions of TCF-1 (K) and Tcm (M) are also presented. n = 3. N FACS histogram showing fluorescence intensity distributions in CFSE-stained nontargeting control and SARDH-knockdown human CD8+ T cells. O Relative quantification of the proliferation abilities of nontargeting control and SARDH-knockdown human CD8+ T cells. n = 3. P Bar plot showing proliferation-related GO terms enriched in the SARDH-knockdown samples compared with the nontargeting controls. The numbers on the right indicate gene counts matched to the corresponding terms. All the data from the FACS analysis are presented as the means with SDs and are representative of at least three independent experiments. All statistically significant differences were calculated via an unpaired t test