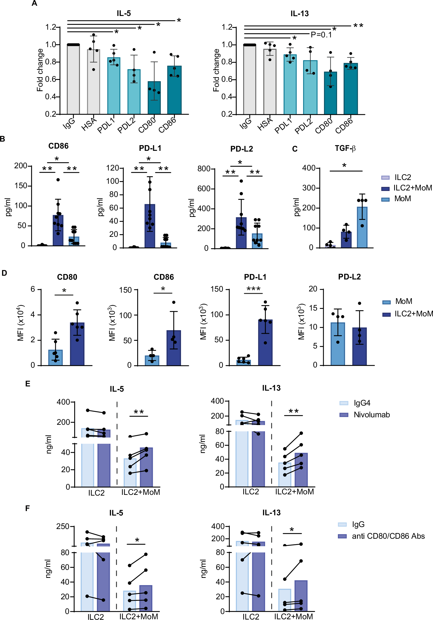
Fig. 5: Inhibitory effects of PD-1 and CTLA-4 on ILC2s.

A Concentrations of IL-5 and IL-13 released into supernatants by ILC2s stimulated with IL-2 for 24 h in the presence of plate-bound PD-L1, PD-L2, CD80 and CD86 recombinant Fc chimeric proteins; IgG-Fc and HSA were used as controls. The histograms show the fold change relative to that of IgG. B CD86, PD-L1, PD-L2 and C TGF-β concentrations in the supernatants and D CD80, CD86, PD-L1 and PD-L2 surface expression on MoMs after ILC2–MoM coculture. The histograms show the means +/− SDs of at least 4 (A–D) independent experiments. E, F IL-5 and IL-13 concentrations in the supernatants of cocultures performed in the presence of antibodies blocking PD-1 (nivolumab) or CD80 and CD86 (anti-CD80/CD86 Abs). The histograms show the means of 5 independent experiments; lines connect paired samples. A t test was performed in (D), and a ratio paired t test was performed in (A), (E) and (F). An one-way ANOVA test was performed in (B) and (C). *p < 0.05, **p < 0.01, ***p < 0.005