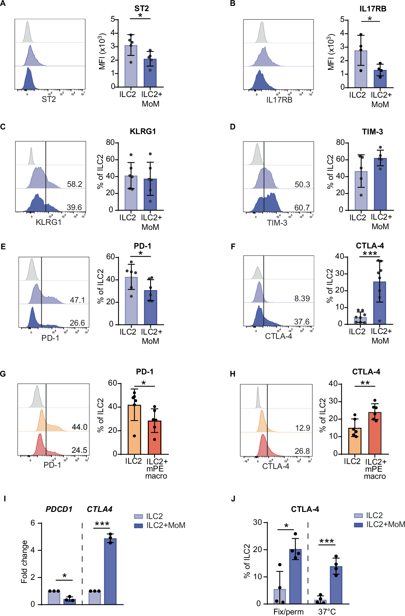
Fig. 6: PD-1 and CTLA-4 are differentially regulated on ILC2s by MoM.

A–F ILC2 expression of ST2, IL-17RB, KLRG1, TIM-3, PD-1 and CTLA-4 after coculture with MoMs. G, H ILC2 expression of PD-1 and CTLA-4 after coculture with mPE macrophages. I PDCD1 and CTLA4 gene expression was normalized to that of GAPDH by RT‒PCR. The histograms show the fold change relative to ILC2s. J CTLA-4 expression on ILC2s upon coculture was detected by staining cells after fixation and permeabilization or by staining live cells at 37 °C. In (A–H), the FACS histograms on the left show one representative experiment. FMO is shown in gray as a negative control. The histograms show the means +/− SDs of at least 4 independent experiments. A t test was performed (A–H, J), and a ratio paired t test was performed to compare the 2−ΔCt values (I); *p < 0.05, **p < 0.005, ***p < 0.001