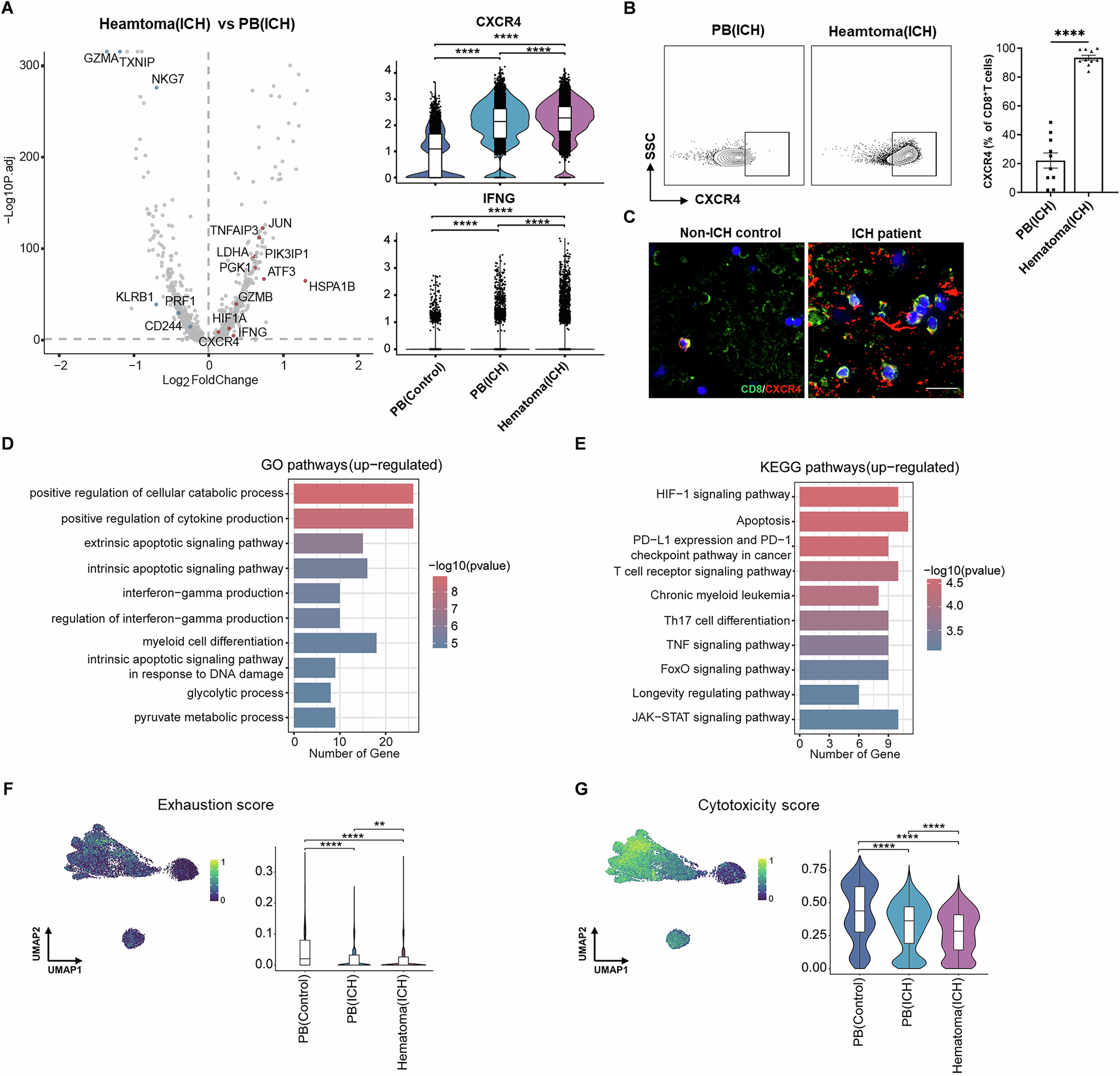
Fig. 3: CD8+ T cells undergo metabolic and functional reprogramming within hematomas.

A Volcano plots showing the differential expression of genes in the CD8_GNLY subpopulation between the hematoma and peripheral blood of ICH patients. Violin plots showing the expression of the indicated genes. B Flow cytometry plots showing the gating strategy of CXCR4 for CD8+ T cells in the peripheral blood and hematoma. Bar graphs showing the expression of CXCR4 in CD8+ T cells in the indicated groups of subjects. ICH patients: n = 10; controls: n = 10. C Immunostaining showing the expression of CXCR4 in brain-infiltrating CD8+ T cells in perihematomal brain tissue sections from patients with ICH. Scale bar: 20 µm. D, E Gene enrichment analyses of DEGs. F, G UMAP and violin plots showing the signature enrichment of CD8+ T-cell cytotoxicity and exhaustion in the indicated groups. Mean ± SEM, **P < 0.01, ****P < 0.0001